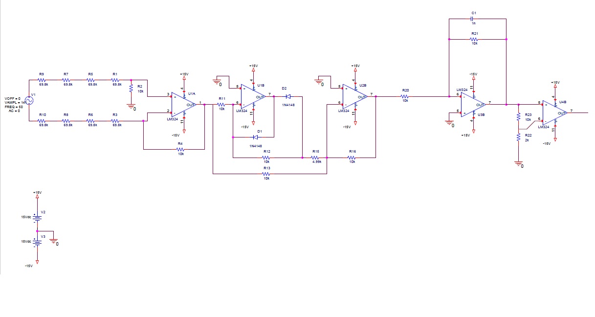
Hallo, ich muss für die FH ne Schaltung erstellen. Die genaue Aufgabenstellung ist: Von nem Stromwandlern krieg ich ein 100Veff Wechselspannungsignal herein. Die Schaltung die ich erstelle muss, soll erkennen, dass ein Strom fließt und nach einer einstellbaren Zeit (ab 10ms aufwärts) soll meine Schaltung ein 24V Signal senden, die dann einen Leistungsschalter öffnet. Was ich bereits gemacht habe: Ich habe das 100V (141Vpp) Signal mit Spannungsteilern (Differenzverstärker) auf 5Vpp runtergebracht. Anschließend hab ich das Wechselsignal mit nem Zweiweggleichrichter gleichgerichtet. Bisher hat es gut geklappt. Ab R20 (siehe Bild) hab ich dann den aktiven Tiefpassfilter 1. Ordnung gezeichnet. Der Tiefpassfilter soll dazu dienen dass man die Zeit einstellt, wie lang der Strom fließen soll. Am Schluss hab ich nen Komparator hinzugefügt aber das Problem hab ich jetzt beim Tiefpassfilter. Ich weiß nicht wie ich die Widerstände + den Kondensator dimensionieren soll. Die Widerstände müssen einstellbar sein, das ist mir klar. Nur weiß ich nicht in was für nem Verhältnis es einstellbar sein soll. Ich kenn mich mit Tiefpassfiltern leider viel zu wenig aus und war froh dass ich überhaupt herausgefunden hab dass ich den brauch zum einstellen der Zeit. Hat jemand eine Idee? Oder kann mir jemand möglicherweise erklären wie so ein Tiefpass funktionieren soll? Danke im Voraus. LG Yaman
Hallo Yaman, du kannst deinen Tiefpass in einen Integrator umbauen. Einfach den R21 in Reihe zu C1 schalten. Liegt eine Gleichspannung am Eingang des Integrators ergibt das Ausgangssignal eine Rampe. Nun musst du die Vergleichsspannung am nachgeschalteteten Komparator einstellbar gestalten. Darüber kannst du dann deine Zeit einstellen. Hoffe das hilft dir weiter. Viele Grüße
@tobklein Nachtrag: Du kannst natürlich auch die Zeitkonstantne des Tiefpass'
so wählen, dass 2/3 der Spannung - also dem linearen Teil der Sprungantwort - der maximal einstellbaren Komparatorspannung ergibt.
Hallo, R20, R21 und C1 bilden mit dem OpAmp einen PI-Regler und keinen TP 1.Ordnung. Die Proportionalverstärkung ist R2/R1=1. Die Zeitkonstante für den Integralanteil ist R1*C1=10 us. Um 10 ms zu erreicben also C1 auf 1 uF erhöhen. Prinzip ist, das die Eingangspannung integriert wird (C1 wird über R1 aufgeladen). Die Ausgangspannung schaltet dann den Komparator.
Nachtrag: R2 und C1 in Reihe schalten, um einen PI-Regler zu bauen. Ohne R2 ist es dann der TP 1.Ordnung.
Bitte melde dich an um einen Beitrag zu schreiben. Anmeldung ist kostenlos und dauert nur eine Minute.
Bestehender Account
Schon ein Account bei Google/GoogleMail? Keine Anmeldung erforderlich!
Mit Google-Account einloggen
Mit Google-Account einloggen
Noch kein Account? Hier anmelden.
