Hallo. Ich hab ein Problem mit der Triac schaltung im Anhang. Sobald ich die spannung anlege, leuchtet die Lampe (die an OUT1 dran ist). SIe soll aber erst leuchten, wenn der SITAC (IC21) durchschält. Die Lampe leuchtet abaer auch, wenn ich den SITAC ganz aus seiner Fassung nehm. DIe Lampe hört erst auf zu leuchten, wenn ich den R22 raus mache. An was könnte das Liegen ? Gruß, Andreas S.
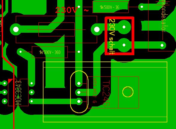
A1 und A2 vertauscht. R22 muss an die äußeren 2 Pins des Triacs (sofern dieser die Standard-Beschaltung hat) Gruß Roland
>> A1 und A2 vertauscht.
Sorry wenn ich diesen alten Thread nochmal ausgrabe...
Aber wo muß was ran?
Ich hab nämlich im Momment das Problem das mein Triac garnicht schaltet
:(
Aufbau ist die wie im MOC Datenblatt aber irgenwie will das ganze noch
nicht so ganz :-\
A1 + A2 bzw. MT1 + MT2 vertauscht von MT1 zum Gate muss ein 360 Ohm Widerstand hin von MT2 zum Gate muss ein 330 Ohm Widerstand und der MOC hin Gruß Roland
@ROland: SUPER!!! Danke das läuft. Ja sowas dummes. Kannst du kurz erklären wodrann man erkennt wo M1 und wo M2 hinkommen? Ich blick beim Schaltzeichen nicht woran man das erkennt :(
Bitte melde dich an um einen Beitrag zu schreiben. Anmeldung ist kostenlos und dauert nur eine Minute.
Bestehender Account
Schon ein Account bei Google/GoogleMail? Keine Anmeldung erforderlich!
Mit Google-Account einloggen
Mit Google-Account einloggen
Noch kein Account? Hier anmelden.


