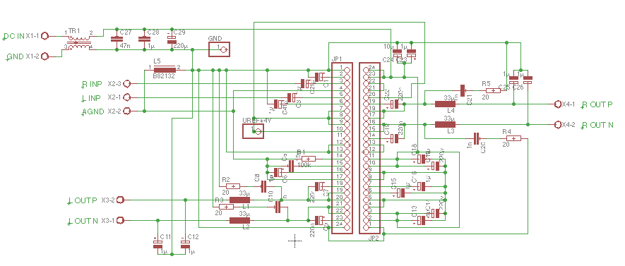
Hallo ! Ich bastle gerade an einem Stereo Audioverstärker TPA3100D2. Ich habe den Chip auf eine Adapter Platte QFP auf DIP aufgelötet. Wie kann ich den Chip am besten kühlen ? Der Chip bringt bislang nur maximal 3Watt pro Lautsprecher heraus. An was könnte das liegen ? Grüße Pedix
Hallo, da Du weder Betriebsspannung noch Impedanz des Lautsprechers verraten hast... Sei froh, wenn das überhaupt spielt. Die ICs sind sehr empfindlich was Layout usw. angeht. Kühlung sagt doch der Hersteller. Ausreichend Kupferfläche, ausreichen geeignete Durchkontaktierungen zur Wärmeverteilung und geeignetes Verlöten des ThermalPads an der Unterseite. Ich kann mir nicht vorstellen, daß das ein QFP-DIP-Adapter kann. Gruß aus Berlin Michael
Was macht denn der TR1? Ich lese da DC. Wie misst Du denn die 3W? Hast Du etwa 8 Ohm Lautspecher bei 5V Spannungsversorgung? Das würde dann ungefähr hinkommen.
Bitte melde dich an um einen Beitrag zu schreiben. Anmeldung ist kostenlos und dauert nur eine Minute.
Bestehender Account
Schon ein Account bei Google/GoogleMail? Keine Anmeldung erforderlich!
Mit Google-Account einloggen
Mit Google-Account einloggen
Noch kein Account? Hier anmelden.
