Hallo! Ich hab eine Frage bezüglich einer OPV Schaltung (siehe Anhang). Die sollte folgendes tun: Ich hab einen Mosfet (IRL 520), dessen Ground auf etwa 6 V liegt (kann zeitlich variieren). Den möchte ich vom µC schalten. Deswegen die Idee die 5V zum dieser z.B. 6V Spannung dazuzuaddieren. Das passiert im ersten Teil, OC1A, Grundschaltung invertierender Addierer. Der zweite Teil is ein normaler Invertierer, um wieder auf eine Positive Spannung zu kommen. Blos es klappt nicht. Am Gate enstehen manchmal Schwingungen mit 250 kHz und einer Amplitude von mehreren Volt. Ich hab auch versucht, sämtliche wiederstände durch 4.7k zu ersetzten, geht auch nicht. Mit verschiedenen OPVs (TLC074, TLC084) immer reproduzierbar. Ich wär euch für eine Erklärung wirklich dankbar, weil ich weis echt nicht weiter. liebe grüße und schonmal ein Danke, Bernhard
Durch den MosFET am Ausgang entsteht eine kleine Verzögerung, durch die der OpAmp anfängt zu oszillieren. Ein kleiner Kondensator vom Ausgang auf den negativen Eingang sollte dies verhindern. MfG
Hallo Bernhard, ich interpretiere die Aussage "dessen Ground auf 6V liegt" als Indiz dafür, daß die Massepotentiale von µC und Mosfet variieren. In diesem Fall würde ich zum Einsatz eines Optokopplers raten. Der Ausgangstransistor schaltet dann die Gatespannung, Kollektor an Plus von der Mosfet Versorgung, Emitter am Gate. Ein Widerstand vom Gate nach Source vom Mosfet hält diesen gesperrt wenn der Transistor nicht leitet. Eventuell ist eine Z-Diode nötig um die maximale Gate-Source-Spannung zu begrenzen. Solange die Schaltfrequenzen nicht allzu hoch sind (kHz Bereich) sollte dies einer "kitzligen" OV-Schaltung vorzuziehen sein. MfG Jens
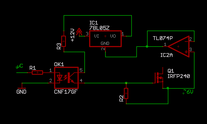
@ Dennis Danke, vielleicht ist das Wirklich der Grund. Die Schaltung gibts leider nicht mehr, weil ich die Komponenten für eine neue Version geräubert habe, jedoch hab ich mit ein 100nF Kondensator mal probehalber alle Ein/Ausgänge mit allen anderen Gedämpft (immer 2 nur). Das hat auch nicht viel gebracht. Deswegen hab ich letzte Woche versucht, eben mit einem Optokoppler das ganze aufzubauen, ähnlich wie Jens meint (siehe neuen Anhang). Die 5V die ich ans Gate schalte mach ich mir mit einen 7805er. Der lässt aber 3mA über sein Ground rausfliessen, die ich irgendwo an das Ground der 12 V Versorgung abführen muss. Dazu brauch ich leider den R4, und die "ableitung". Die verzerren mir aber die Spannungen am Ground vom Mosfet, was sehr schlecht is.
... Deswegen hab ich die "opv3.gif" Variante entwickelt, die ich allerdings noch nicht aufgebaut hab. Der OPV schluckt den Strom vom 7805er. Wobei, ich greif mir schon an den Kopf dass das so kompliziert is. Falls wer eine bessere Idee hat wärs echt super.
Was ich überhaupt machen möchte. Es geht um eine Entladeschaltung für einen Block. Jede einezelne Zelle soll über einen eigenen Mosfet auf eine vorgegebene Spannung runterentladenwerden. Dh. Ich schalt alle Mosfets durch, warte. schalte sie aus. Messe die Spannungen. Und schalte wieder alle deren Zellenspannung grösser als ein gewisser wert ist. Blos schaltung "opv2 gif" ändert mir diese Spannungen. Durch die Akkus können die 3mA nämlich leider nicht abfliessen. liebe grüße, Bernhard
was soll die schaltung denn machen, wieso muss der fet auf ca. 6V schwimmen? ich denke es wird eine einfachere lösung geben soll nur geschaltet werden oder linearregeln? bitte etwas genauer
Nur ein/aus geschalten. Etwa 1 sec an, ein paar ms aus. Sorry, hab so schnell getippt wie möglich, aber die Leute im Forum sind einfach sehr schnell beim Antworten :) Was das Ding tut soll beschreib ich bei opv4.gif.
Ich nehme an du hast eine Versorgungsspannung von 16V zur Verfügung, da dein IRF540 +10V am Gate gegenüber seinem Source braucht um ordentlich durchzuschalten und deine oberste Zelle auf +6V liegt. Dann mach dir das Leben einfach und schalte die jeweiligen Gates einfach mit einem NPN zwischen den +16V und GND-µP == GND-Akku - 470 Ohm zwischen +16V und Gate - NPN (BC547) Collector an Gate, Emitter an GND, Basis über Widerstand an µC Der 540 verträgt +-20V am Gate gegenüber Source und von der Schaltfrequenz ist ja auch alles unkritisch, d.h. egal auf welchen Potential dein Source zwischen GND und +6V sitzt wird der FET durchgeschaltet. Nur einen kleinen Widerstand würd ich am Akku spendieren sonst gibts einen schönen kurzen... Du kannst auch einen Logic Level FET (z.B. IRLZ34N) nehem, der braucht nur 5V zum durchschalten und du kommst mit +12V Hilfspannung hin.
Du solltest Entladewiderstände einbauen, sonst kann je nach Zelle ein so hoher Strom fließen, dass der Mosfet stirbt. Ansonsten das Konzept von "Kupfer Michi" verwenden, wenn es nicht zu viele Zellen sind.
@Michi: In echt hab ich irl530 verbaut, nur gibts den Baustein im Eagle nicht. Hätt ich vielleicht dazuschreiben sollen, sorry. Die vertragen nach dem Datenblatt http://www.ortodoxism.ro/datasheets/irf/irl530.pdf bis zu +-10 V Gate-Source. Das mit dem nicht voll durchschalten bei hohen Basispotentialen passiert bei mir auch, is aber kein Problem weil 1) wenn die unteren Mosfets durchgeschalten sind, die Spannung sowieso zusammenbricht 2) Die oberste Zelle sonst einfach langsamer entladen wird. Ich les mir grad die Datenblätter durch. Ist vielleicht eine gute Idee. Danke! @Unbekannter: Die von IRL530 vertragen bis zu 16 A. Wenn ich sie momentan durchschalte, können maximal 11 A fliessen wegen der Zellenspannung von 1.2 V. Dahinter is ein fettes Kühlblech (mit Glimmerplätchen isoliert). Soll heissen bei mir wird die Last über die Mosfets abgeführt. Aber danke für die Warnung Und nochmal herzlichen Dank an alle, das Forum hier is wirklich spitze.
Bitte melde dich an um einen Beitrag zu schreiben. Anmeldung ist kostenlos und dauert nur eine Minute.
Bestehender Account
Schon ein Account bei Google/GoogleMail? Keine Anmeldung erforderlich!
Mit Google-Account einloggen
Mit Google-Account einloggen
Noch kein Account? Hier anmelden.



