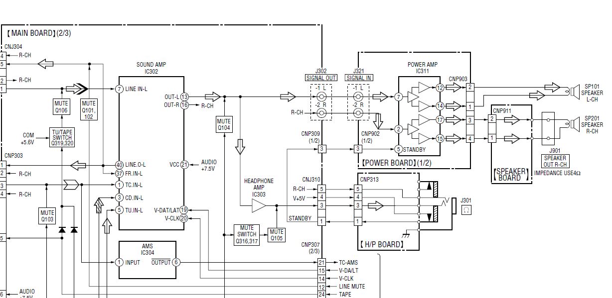
Hallo liebe Leute, meine Kompaktanlage Sony PMC-DR45L macht Probleme. Sie besteht aus 3 Teilen -Passive Box -Box mit Netzteil(+wahrscheinlich Verstärker) -Steuerteil(CDPlayer, Tapedeck, Anzeige, etc)) Ich denke das Problem liegt im Steuerteil, elkos sehen gut aus etc. glaube nicht das ich das hin bekomme. Jetzt meine Frage: Vom Steuerteil läuft ein rot/weißes Cinch Kabel, das funktioniert soweit, geh ich aber mit Klinke/Cinch also LineInArtig hinten rein, kommt nichts aus der Box :-( Wie schaut das Signal zwischen OUT/IN vermutlich aus? Danke schonmal wenn ihr soweit gelesen habt. Uli
Bitte melde dich an um einen Beitrag zu schreiben. Anmeldung ist kostenlos und dauert nur eine Minute.
Bestehender Account
Schon ein Account bei Google/GoogleMail? Keine Anmeldung erforderlich!
Mit Google-Account einloggen
Mit Google-Account einloggen
Noch kein Account? Hier anmelden.
