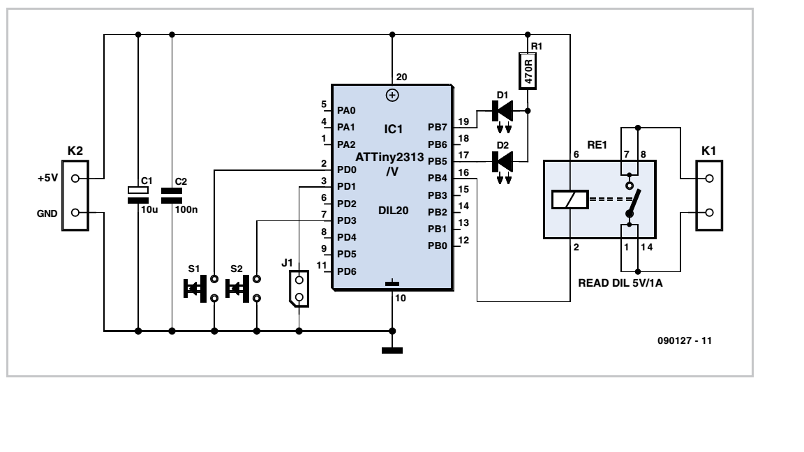
AVR ATTiny2313 Programmer STK600 IDE Atmel Studio 7 Hallo zusammen, ich habe bei Elektor einen Artikel für ein Codeschloss gefunden. Den Controller zu programmieren war kein Problem, aber leider funktioniert das Ding nicht so wie es soll. Nach der Programmierung sollte der Code 1 2 3 4 hinterlegt sein und nach drücken von: S1 1mal S2 1mal S1 2mal S2 1mal S1 3mal S2 1mal S1 4mal S2 1mal Sollte D1 für 2sec leuchten und das Relais ziehen. (siehe angehängte png Datei) Es passiert jedoch folgendes: D2 leuchtet für 2sec, was auf eine falsche Code Eingabe hinweist. Irgendwie steht da was anderes im EEProm als von Erfinder gedacht. Kann mir jemand weiterhelfen? Gruss Karl PS: Sorry, habe erst hinterher gesehen, dass man hier keine Fragen stellen soll. Vielleicht kann mir aber trotzdem jemand weiterhelfen.
Was steht denn im EEPROM? Dein Anhang ist c-Code. Ein Compiler wird da Maschinencode draus machen und ein Linker die Hex-Files. Der Satz "uint16_t EEMEM eeprom_code = 1234;" sollte letzteren dazu veranlassen, eine Hex- (bzw EEP-)Datei für das EEPROM zu erzeugen. Da sollte der entsprechende Inhalt zu finden sein, mit einem Texteditor nachprüfbar. Und dann muss das EEP-File natürlich in den Chip gebrannt worden sein. Das wäre vermutlich Deine Aufgabe gewesen.
Hallo souleye, ich habe jetzt mal den Quellcode in ein neues Studioprojekt kopiert. Das hat den Vorteil, dass mit Atmel Studio ein .elf Productionfile generiert. Dieses enthält dann auch den eep Code für das EEProm. Und siehe da, es funktioniert. Man muss also doch nur auf die richtige Spur gesetzt werden. Vielen Dank Karl
Hallo! Spendiere dem Relais lieber noch 'ne Freilaufdiode, ansonsten lebt der Tiny nicht lange.
Hallo route_66, schon erledigt. Das Schaltbild ist lediglich aus dem entsprechenden Elektorartikel herauskopiert. Gruß Karl
Bitte melde dich an um einen Beitrag zu schreiben. Anmeldung ist kostenlos und dauert nur eine Minute.
Bestehender Account
Schon ein Account bei Google/GoogleMail? Keine Anmeldung erforderlich!
Mit Google-Account einloggen
Mit Google-Account einloggen
Noch kein Account? Hier anmelden.
