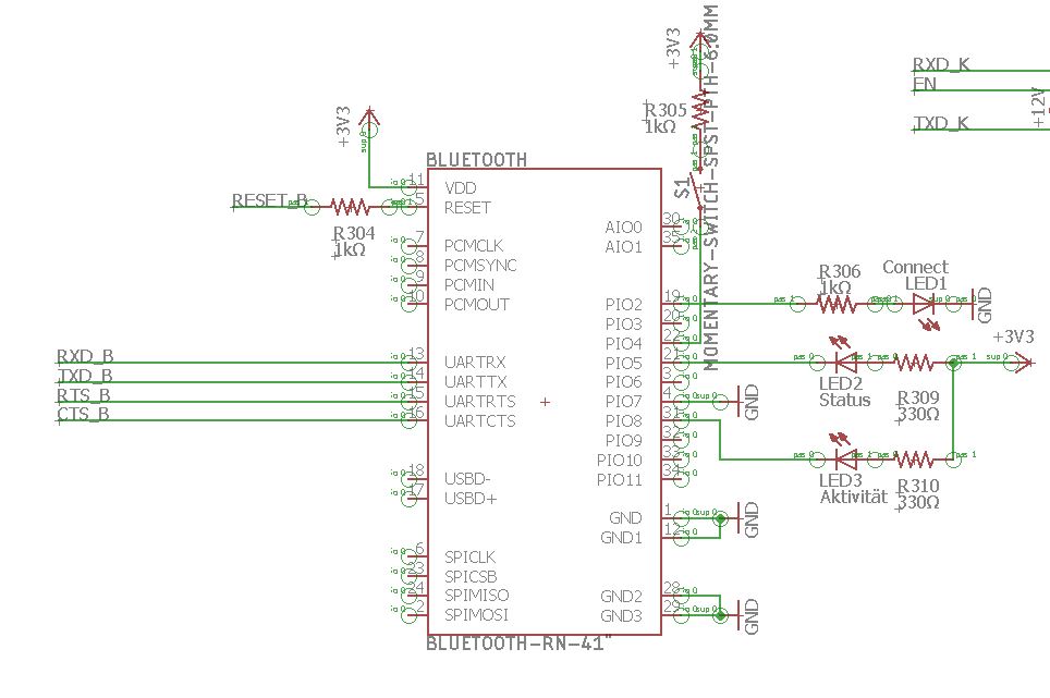
Hallo zusammen, ich versuche nun seit mehreren Tagen ohne Erfolg mein Bluetooth-Modul "RN-41" zum laufen zu bekommen. Ich hab mir dafür eine Leiterplatte mit einem STM32F103C und diesem Modul gebastelt. Die Beschaltung des RN-41 findet ihr im Anhang. Dabei wird auch der Hardware Handshake verwendet. Zum programmieren verwende ich die "HAL-Libary". Was funktioniert: Ich kann mich ohne Probleme mit einer Terminal-App auf dem Smartphone mit dem Modul verbinden. Auch das programmieren über den "Command-Mode" stellt keine Probleme da, ich bekomme stets eine Antwort vom Modul nachdem ich diesem Befehle gesendet habe. Befinde ich mich im "Data-Mode", kommt das gesendete vom Mikrocontroller auch auf dem Smartphone an. Die Richtung Controller --> Smartphone funktioniert also auch ohne Probleme. Ich bin auch in der Lage über den Controller das Modul in den "Command-Mode" zu versetzen. Nun zum Problem: Welches ich sehr kurios finde...Wenn ich versuche mit dem Smartphone etwas an meinen Controller zu übermitteln, kommt dort nichts an (auch nicht wenn ich ein line feed anhänge). Die LED3 (Aktivität) am Modul blinkt allerdings auf, sobald ich die Nachricht abschicke, also empfängt dieser wohl auch die Nachricht?! Ich habe bereits direkt am TX-Ausgang des Moduls einen Logik-Analysator angehängt, dort wird allerdings nichts ausgegeben. Damit scheidet für mich der Controller als Fehlerquelle aus. Kurios ist auch, wenn ich über UART das Modul in dem "Command-Mode" versetze und Befehle sende, antwortet mir das Modul! Ich kann überhaupt nicht nachvollziehen was ich falsch mache. Würde mich sehr freuen wenn jemand mir weiterhelfen könnte. Vielen Dank und beste Grüße, Purzel PS: Das Modul befindet sich in der Factory Einstellung. Ich arbeite mit 115k Baud.
Bitte melde dich an um einen Beitrag zu schreiben. Anmeldung ist kostenlos und dauert nur eine Minute.
Bestehender Account
Schon ein Account bei Google/GoogleMail? Keine Anmeldung erforderlich!
Mit Google-Account einloggen
Mit Google-Account einloggen
Noch kein Account? Hier anmelden.
