kennt jemand eine Schaltung oder ein IC um aus 4,5 - 6,5 V (Akku mit 5 Zellen) 5V zu machen? (nicht mehr als ca 250mA nötig) möglicht klein und günstig natürlich :)
Hey sowas hab ich vorhin zufällig im Internet gefunden! und zwar hier: http://www.elektor.de/Default.aspx?tabid=27&art=71372&PN=On Das ganze ist ein Wandler der Spannungen von unter und über 5V auf genau 5V regelt. Ciao Cypress
dankeschön! hmm, jetzt müsste ich die 1,30 an elektor löhnen... wer weiß ob die schaltung das wert ist... hat jemand noch ne andere idee, oder hat jemand vl so eine schaltung schon auf der platte liegen?
http://pdfserv.maxim-ic.com/en/ds/MAX668-MAX669.pdf Figure 6 Das unangenehmste dürfte der Trafo werden...
die Elektor Schaltung arbeitet mit einem LT1300, 2 Drosseln á 27 µH, 3 Elkos und einer 1 Diode. Wirkungsgrad zw. 70 und 80 Prozent, hängt von den Elkos und den Spulen ab. Sieht eigentlich nicht schlecht aus, das müsste sich in den LT Datasheets wiederfinden lassen. Bei Reichelt habe ich den LT nicht im Programm gefunden, bei Segor kostet das Teil 6,60 einzeln.
Schlussendlich geht es um das Prinzip und das heisst: SEPIC (wie auch im Maxim Datenblatt erwähnt. Jeder andere PWM Regler (z.B. UCC3843, kostet bei rechelt 45ct) mit Leistungsteil tut's auch.
Oder Du nimmst einen fertigen geregelten DCDC-Konverter, z.B. http://www.stromversorgung.de/de/dcdc.htm http://www.deutronic.com/dc-dc-wandler/index.htm http://www.doebelt.de/produkte/dcdc/index.html etc. Hat auch noch Potentialtrennung, brauchst Du vermutlich nicht.
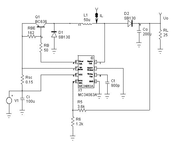
@profi hast du schon mal die datenblätter zu den konvertern angeschaut, die brauchen eine eingangsspannung 12V, da käm ich mit nem linearregler genauso weit... @igno, die uc284x serie scheidet aus, da die mindestens 7V oder so brauchen bis deren undervoltage threshould anspricht, so wie bei den meißten anderen PWM-Reglern die ich gefunden habe, auch ist sepic nicht das was ich wolte, wegen dem nötigen übertrager. habe jetzt mit einem mc34063 (35ct bei reichelt) eine schaltung aufgebaut die step up und step down kombiniert -> extern werden nur 1 spule, ein transistor, ein paar C und R , und 2 schotky-dioden benötigt. In der simulation mit SPICE funktionierts auch. hoffentlich dann auch in der realität... vl brauch ich noch nen snubber an der spule, aber das lässt sich noch nicht abschätzen 4V-8V ->5V
habe ich atmel erwähnt?! wer kommt den auf solche ideen? :-) ja es ist ein atmel, aber der ist nicht das problem, sonder was sonst noch auf der platine sein soll.
Bitte melde dich an um einen Beitrag zu schreiben. Anmeldung ist kostenlos und dauert nur eine Minute.
Bestehender Account
Schon ein Account bei Google/GoogleMail? Keine Anmeldung erforderlich!
Mit Google-Account einloggen
Mit Google-Account einloggen
Noch kein Account? Hier anmelden.
