Hallo, ich habe eine Schaltung in der ich einen Filter unterschiedlich nutze. Es ist immer der gleichen Filter den ich mehrfach einfüge. Dazu habe ich einen Subcircuit einem Symbol zugeordnet und einfach mehrfach eingebunden. Das Symbol dazu habe ich automatisch generiert. (Open this Sheet's Symbol). Soweit so gut, klappt bekanntlich reibungsfrei. Wenn ich jetzt aber an dem Filter eine Größe ändern will, dann übernimmt LTSPice das in mein Symbol NICHT. Ich muss das Symbol löschen und neu erzeugen. Klappt das auch weniger umständlich? MfG
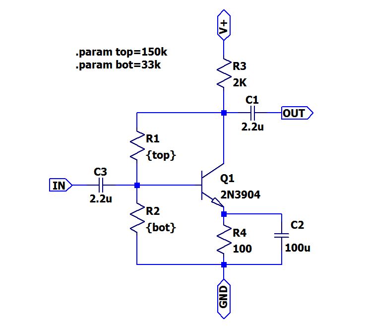
Hallo, wenn du von einem Schaltplan ein Symbol machst, dann nennt man das in LTspice hierarchischer Schaltplan. Ähnlich wie mit klassischen textbasierten Subcircuits kann man auch hier Parameter übergeben. Dazu habe ich vor langer Zeit mal ein Beispiel für die LTspice-Yahoo-group gemacht. https://groups.yahoo.com/neo/groups/LTspice/files/%20Examples/Educational/Hierarchical%20Schematic%20%28preamp%29/ https://groups.yahoo.com/neo/groups/LTspice/info Das Bespiel habe ich angehängt. Gruß Helmut
Bitte melde dich an um einen Beitrag zu schreiben. Anmeldung ist kostenlos und dauert nur eine Minute.
Bestehender Account
Schon ein Account bei Google/GoogleMail? Keine Anmeldung erforderlich!
Mit Google-Account einloggen
Mit Google-Account einloggen
Noch kein Account? Hier anmelden.


