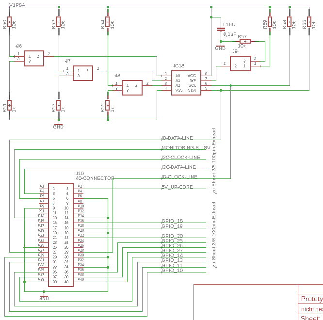
Hallo, ich versuche seit einer Weile den UP-Core mit der S.USV verbinden. Die Schwierigkeit ist dabei, dass beide einen unterschiedlichen Konnektor haben und somit hardwareseitig nicht zusammen passen. die bilder zeigen meinen bisherigen Schaltplan. diesen habe ich mir grob gefertigt aber der UP-Core findet bei i2cdetect nichts. Findet jemand grobe Fehler im Layout? Beiträge mit: der UP-Core ist totaler Mist helfen mir dabei bei der Problemlösung nur bedingt. LG Tom
Bitte melde dich an um einen Beitrag zu schreiben. Anmeldung ist kostenlos und dauert nur eine Minute.
Bestehender Account
Schon ein Account bei Google/GoogleMail? Keine Anmeldung erforderlich!
Mit Google-Account einloggen
Mit Google-Account einloggen
Noch kein Account? Hier anmelden.



