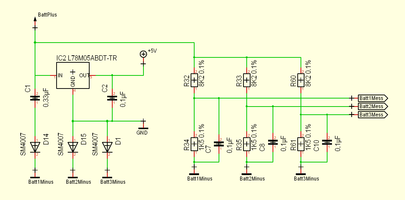
Hallo, ich möchte von mehreren Spannungsquellen die an der Plusleitung miteinander verbunden sind die Spannung messen. An dem gemeinsamen Plus ist ein 5V Spannungsregler. Damit der Spannungsregler immer mit Strom versorgt wird geht von GND zu jeder Spannungsquelle eine Diode. Somit ist ja der GND am Spannungsregler ca. 0,6V höher als an den Minuspolen der Spannungsquellen. Nun mache ich jeweils einen Spannungsteiler von dem gemeinsamen Plus zu den mit Dioden getrennten Ninus(en). Der Arduino hängt an den 5V des Spannungsregler und an dem Minus vom Spannungsregler. Kann das so funktionieren?
Wenn Plus der Bezugspunkt sein soll, nimm einen Negativregler 7905.
Ja das habe ich mir auch irgendwie gedacht das dies mehr sinn machen würde, war mir aber nicht sicher. Ich zeichne mal um.
Bitte melde dich an um einen Beitrag zu schreiben. Anmeldung ist kostenlos und dauert nur eine Minute.
Bestehender Account
Schon ein Account bei Google/GoogleMail? Keine Anmeldung erforderlich!
Mit Google-Account einloggen
Mit Google-Account einloggen
Noch kein Account? Hier anmelden.

