hallo, ich würde gerne eine positive spannung in eine negative wandeln. was ist die beste und einfachste lösung? habe schon über opverstärker und chips gelesen. aber das war immer auf die jeweiligen sachen bezogen. ich habe die schaltung im anhang. am pin kommen +12v raus. ich brauche aber -12v (bzw. -4v). gehe oben vom festspannungsregler mit +12v rein und wenn der transistor niederohmig wird, gehen diese 12v an den pin weiter. ich danke schon mal ganz artig ;)
Brauchst du genau -12V oder reichen auch 11, nen paar? Wie viel Strom? Oder hast du schon -12V und brauchst nur ne Schaltung, die die -12V auf den Ausgang schaltet? MfG
ich bekomme +12v. die muss ich zu -12v machen. genau 12v müssens net sein. ich habs noch nicht gemessen, daher weiß ich auch nicht ob ich -4v brauche. ich wollte mich nur mal erkundigen wie ich das anstelle. hatte anfangs einen spannungsregler im sinn. aber der regelt ja nur. hätte z.b. einem -12v regler im eingang +12v gegeben und gehofft das am ausgang dann -12v rauskommen. aber das hätte er mir übel genommen, denk ich mal ;)
Wenn du keine -12V-Versorgung gegeben hast, brauchst du erstmal irgendwas was positiv -> negativ wandelt. Das kann für kleine Ströme ne Ladungspumpe sein (mit Kondensator) oder für größere Ströme nen Schaltregler mit Induktivität. Was heißt -12V bzw. -4V? Was denn nun? Oder beides gleichzeitig? Und ja, das hätte dir der Spannungsregler (ich denke mal das war ein ganz normaler Linearregler, sowas wie 7905 oder LM337) mit Sicherheit übel genommen ;) MfG
danke für die antworten. ich brauch nicht viel mA. soll für nen fensterheberschalter im auto sein. denke nicht das der die großen ströme schaltet bzw. zieht. ich habe die +12v vom auto. nun brauche ich aber ne negative spannung. ob 12v oder 4v weiß ich nicht genau. habe zwar mal gemessen und -4v bekommen. aber ein anderer sagte, das der schalter 12v durchschaltet. muss mir daher das ganze erstmal genauer ansehen. achja. das ganze wird wie im anhang oben über nen transistor geschaltet. bekommt der chip nen impuls, wird der transistor niederohmig und lässt die 12v vom auto durch. da würde ich dann den inverter nachschalten und vom inverterausgang mit der negativen spannung an das zu schaltende teil.
...und Du glaubst wirklich, daß die im Auto -12V haben ? Das würde ja Geld kosten ! Eher betreiben Die den Schalter in einer Kreuzschaltung (lassen also etwas umpolen!). Aber im Auto kann man nie genug Strom haben. Es geht (sicher !): Spannungswandler 12V auf 230V 100W. Daran ein Batterieladegerät für 12V Autobatterie mit "Refresh"-Schaltung. Daran eine Autobatterie (klein) oder 12V-Blei-Gel-Akku. Und jetzt kommt der Trick: Von dem Akku klemmst Du + an die Karrosserie (oder besser zentraler Massepunkt) und den Minus-Pol nimmst Du als -12V für Deine Schaltung.
naja. das ganze sollte ja auf die schaltung passen. kann da nicht zig autos so umbauen ;) im anhang ist der schalter der efh
Bin ich zu doof oder hab ich nur noch nicht kapiert wozu da -12V nötig sein sollen? Ausserdem wird Niemand mit den schwammigen Angaben irgendeine sachdienliche Hilfe geben können. Zumindest die Anforderungen an Strom und Spannung sollten gegeben sein, sonst kann man wirklich nur ne zweite Autobatterie mit anklemmen. bye Frank
es gibt ne zentraleinheit für die efh wo eine negative spannung vom schalter ankommt. nicht jedes auto wird positiv geschalten!! daher will ich einfach wissen, wie man positive spannung in negative wandeln kann. mehr nicht. spannung ist doch vorerst egal ob 4 oder 12v!? wird doch dann nur über widerstände oder z-dioden begrenzt, oder irre ich da? und strom ist im unteren mA bereich. mehr als max. 300 wird da eh nicht gezogen.
>>nicht jedes auto wird positiv geschalten!! ? >>es gibt ne zentraleinheit für die efh wo eine negative spannung vom schalter ankommt. "efh" = ? Verwirrte Menschen!
efh elektrische fenster heber autos werden positiv oder negativ geschalten. entweder liegt plus an oder minus. beim bmw e36 ist z.b. positiv geschalten. es kommen immer positive signale zu den bauteilen. beim e46 ist´s negativ.
Ich kann das irgendwie nicht recht glauben. Hast du überhaupt eine winzige Ahnung von Dem, was du da schreibst chris? Ich hab jedenfalls noch kein Auto gesehen in dem eine symmetrische Spannungsversorgung benutzt wurde. Von daher bleibt der Sinn dieses Threads weiterhin völlig im unklaren und da du ja nichtmal die Randbedingungen nennen kannst, wird dir wohl Niemand helfen können. bye Frank
"daher will ich einfach wissen, wie man positive spannung in negative wandeln kann. mehr nicht." Hallo, da fallen mir zunächst z.B. Rs232-Treiber wie Max232 ein. Die nehmen dafür Kondensatoren und machen aus 5V ca. +12 und - 12 Volt, da für die serielle Schnittstelle eine positive und negative Spannung auf dem Bus benötigt wird. Trotzdem glaube ich aber auch nicht, daß im Auto eine negative Spannung benutzt wird. Gruß Wolfgang -- www.ibweinmann.de Brushless Development Kit - der Weg zum Brushless Regler
@Wolfgang: "(Sourcecode bitte immer als Dateianhang, keine Signaturen, URLs o.ä. anhängen)" Will nicht den Moralapostel raushängen lassen, aber es wäre schön, wenn auch DU dich dran halten könntest. Alle anderen schaffen es ja auch... triple ex
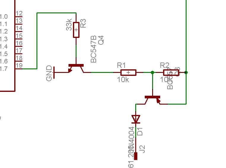
MAX636 kann das sehr gut, oder jeder andere galvanisch getrennte 4W 12V DCDC-Wandler. "Im unteren mA-Bereich" , da stelle ich mir 1-10mA vor. Tut mir leid, aber auch ich laube, Du solltest Dich erst einmal mit den Grundlagen beschäftigen und überlegen, was Du brauchst, und warum und wozu. "beim bmw e36 ist z.b. positiv geschalten. es kommn immer positive signale zu den bauteilen. beim e46 ist´s negativ." Ich glaub, jetzt weiß ich, was Du meinst. Du willst nicht -12V schalten, sondern der Minus-Pol Deiner Batterie (im GIF den Pin 1 oder Pin 2 auf dem Masseanschluss Pin 4). Dazu reicht im Prinzip der linke Transistor (Q4) Deiner Schaltung, evtl. mit einem kleinerer Basiswiderstand (ca. 1k) und ohne den Kollektor-Widerstand R1 und R2 (der ist schon in der Steuerung drin). Der Schalter ist ein Binärschalter mit 2 Bits und 4 Möglichkeiten. Stellung 3 und 4 liefern zwar das selbe Ergebnis 00, aber aus der Stellung, die zuvor stand, kann die EFH-Steuerung erkennen, ob "automatisch Schließen" oder "automatisch Öffnen" gemeint ist. Viel Erfolg!
@xXx ""(Sourcecode bitte immer als Dateianhang, keine Signaturen, URLs o.ä. anhängen)" " Hallo, habe ich da etwas überlesen? Wo steht das, daß man keine URL angeben soll? Wenn ich da was finde, dann laß ich es sein. Wolfgang -- www.ibweinmann.de
Also einen Fensterheber der mit negativer Spannung betrieben wird hab ich noch nicht gesehen. Normal liegt am Motor +12V an oder Massa, je nachdem braucht am Schalter Masse zum schalten oder die +12V Das BMW da eine Ausname macht kann ich mir nicht vorstellen. Lasse mich aber eines besseren belehren! Auf alle Fälle wirst du mit ein paar mA nicht hinkommen da der Motor kräftig zieht.
Wenn man sich die Nachrüstsätze für Fensterheber so ansieht, dann ist da eine 10-20A Absicherung vorgesehen (je nach Typ). Das macht auch Sinn wenn man sich mal ansieht mit welcher Kraft die Scheiben bewegt werden. Es sind ja sogar Kraftbgrenzungen in besseren Anlagen drin, damit keine Knochen gebrochen werden die sich zufällig zwischen Scheibe und Rahmen befinden könnten. Wenn es sich also nicht um einen reinen Steuerkreis ohne Last handelt, dürften einige Milliampere die Vorrichtung nicht im geringsten zu irgendeiner Aktion veranlassen. bye Frank
@xxx Ja - das habe ich schon oft überlesen ohne am mich dabei zui denken. Aber dann sind genaugenommen gar keine Links - auch nicht zum Beispiel auf ein günstiges Angeot oder einen interessanten Artikel erlaubt. Außerdem ist es für mich nicht nachvollziehbar, daß solange ich mich hier sinnvoll an einer Diskussion beteilige und nicht reine Werbebeiträge verfasse, nicht mal meine URL reinschreiben darf. Aber letztendlich hattest Du recht. Gruß Wolfgang
...zurück zum Auto...
Also mit -12V wird da genau garnix gemacht!
Gemeint ist sicher, das man Verbraucher ja auf zwei Arten schalten
kann:
+12V-----+---------+--------
| |
/ Verbraucher
/ |
| /
Verbraucher /
| |
-Masse---+---------+--------
so, und nun: Wie wandeln wir beide Varianten?
> naja. das ganze sollte ja auf die schaltung passen. kann da nicht > zig autos so umbauen ;) Nehmt's mir übel oder nicht, aber mit DEM Halbwissen sollte man die Finger von der Elektrik fremder Autos lassen. ...
@xxx Das mit der Signatur und URL gilt aber so wie ich es verstehe nur für den Dateianhang. Gruß Wolfgang
Bitte melde dich an um einen Beitrag zu schreiben. Anmeldung ist kostenlos und dauert nur eine Minute.
Bestehender Account
Schon ein Account bei Google/GoogleMail? Keine Anmeldung erforderlich!
Mit Google-Account einloggen
Mit Google-Account einloggen
Noch kein Account? Hier anmelden.


