Hi, bei meinem UT61E war ein serielles Datenkabel beigelegt. Das soll auf USB umgebaut werden. Seriell-USB Wandler ist nicht das Thema, mehr der Optisch-seriell Wandler. Im Netz habe ich einen Schaltplan dazu gefunden der zu meinem passt, und per LT-Spice nachgebildet; die Transistoren sind best guess weil mit 2A und 1AM gekennzeichnet. In LT-Spice macht die Schaltung bei +/- 12V auch was sie soll. Wenn ich jetzt die -12V auf 0V setze, und +12V auf 3V3, erhalte ich ein Signal von 0 - 2V7. Die Original Photodiode ist durch den Opto nachgebildet, ich hoffe das passt so. In der Praxis erhalte ich mit der Schaltung bei Betrieb mit 3V3 aber bei voller Beleuchtung ein maximales Signal von 0V7, also weit weg von knapp 3V. Hat jemand eine Idee woher der signifikante Unterschied kommt?
Problem gelöst: Licht war schlecht in die Photodiode eingekoppelt.
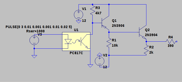
Nur für den Fall dass sonst jemand noch danach suchen sollte. Der Umbau ist erfolgreich abgeschlossen und funktioniert. Im Gegensatz zu anderen im Netz herumgeisternden Anleitungen muss eigentlich nur die für seriell vorhandene negative Spannung mit GND verbunden werden (Kurzschluss im Bild über den Kondensator). Da mein CP2102 Modul mit einfachem 5V Signal über 390Ohm nicht zufrieden war, wurde das Opto->seriell Modul noch entsprechend Bild umgebaut. Dazu wurde der auf der Platine nicht bestückte Transistor, als zusätzlicher Open Kollektor Ausgang beschaltet und über den Tx-Pin (ich weiß, so gehört das eigentlich nicht, aber war am einfachsten so zu lösen) an das CP2102 USB-Modul gezogen. GND und 5V logischerweise auch. Mit ein bisschen Gefummel passt das USB Modul zusätzlich zur anderen Platine in das Gehäuse und kann direkt an USB angeschlossen werden. Finito.
Bitte melde dich an um einen Beitrag zu schreiben. Anmeldung ist kostenlos und dauert nur eine Minute.
Bestehender Account
Schon ein Account bei Google/GoogleMail? Keine Anmeldung erforderlich!
Mit Google-Account einloggen
Mit Google-Account einloggen
Noch kein Account? Hier anmelden.

