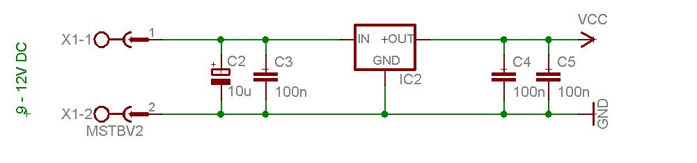
Hallo, ich habe hier eine Schaltung mit einem 90S2313 und einem 2x16LCD( ohne Beleuchtung ). Bei einem Stromausfall, soll die Schaltung gepuffert werden. KAnn ich das mit einem Gold-Cap 1Farat machen? Im Anhang ist der Schaltplan der Stromversorgung. Kann ich den Goldie einfach hinter C5 "klemmen", oder brauche ich noch zusätzlich noch ein paar Bauteile ? Grüsse Holger
Du solltest noch eine Diode hinter den 7805 setzen, so daß sichergestellt ist, dass im Stromaus-Fall :-) keine Spannung durch den Goldcap rückwärtig an den 7805 gelangt. Dat mögen die nämlich gar nicht. Greetz kmt
Ich würde eine Diode vor den 7805 setzen und eine Diode zwischen Ausgang
und Eingang des 7805:
+----|<-----+
| |
--->|---+-----+---[7805]--+------+-...
= | =
--------+------------+-----------+-....
Gruß,
Karl
Hallo, OK, DANKE für die Tipps. Werd dann mal versuchen, wie lange der Goldie den uC versorgen kann. Grüsse Holger
Hi... Je nach dem wie lange die Schaltung weiter mit Energie versorgt werden soll und wieviel mA (A) diese aufnimmt, geht es mit nen GCap nicht sehr lange ich würde dann schon zu einer NiMH Energie Pufferung raten. Es gibt auch IC´s, welche die Hauptenergieversorgung überwachen und wenn gewisse Grenzen unterschritten werden, so schaltet er auf Accu um und gibt eine Meldung ab. ich glaube bei Maxim & TI gibt es einige. bye Stefan
Bitte melde dich an um einen Beitrag zu schreiben. Anmeldung ist kostenlos und dauert nur eine Minute.
Bestehender Account
Schon ein Account bei Google/GoogleMail? Keine Anmeldung erforderlich!
Mit Google-Account einloggen
Mit Google-Account einloggen
Noch kein Account? Hier anmelden.
