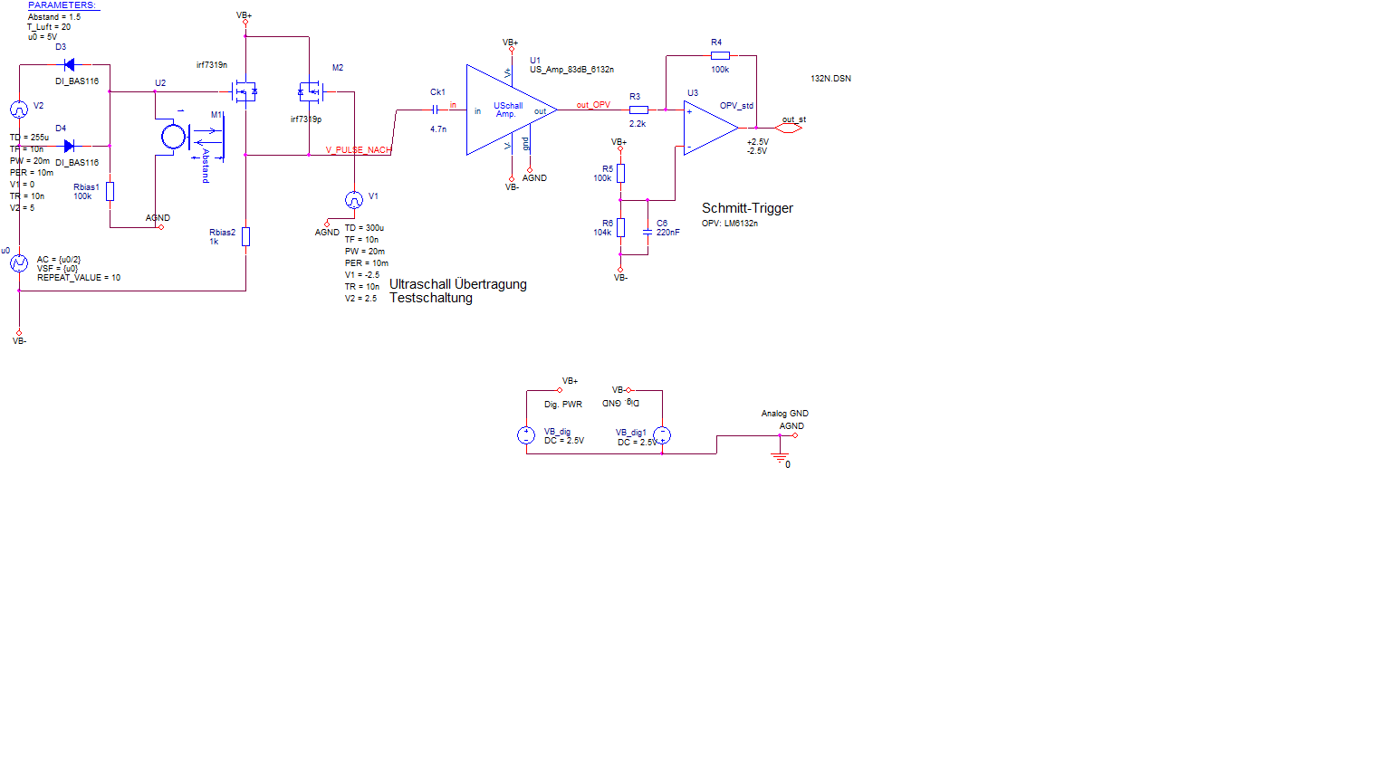
Hallo zusammen, ich habe zur Zeit das Projekt, den Ultraschallsensor A-14P20 in Verbindung mit einer OPV Verstärkerstufe (84dB), einem Schmitt Trigger und einem µC (Arduino Due) anzusteuern und ihn dazu zu bewegen mir eine Abstandsmessung zu liefern. Ich simuliere das ganz mit PSpice, in dem ich ein Modell von dem A-14P20 habe. Damit ich weniger Probleme mit der Spannungsversorgung von der gesamten Schaltung habe, würde ich gerne das ganze mit der Versorgung des µC speisen. Dies bedeutet für mich, dass ich die 3,3V des µC und die daraus zu ziehenden max. 135mA benutze. Bislang bin ich auf die im Anhang zu sehende Schaltung für eine Versorgung von +/- 2,5V gekommen. Bei dieser würde ich jedoch gerne den Aspekt des Einschwingen noch genauer untersuchen und würde gerne wissen, ob jemand mir bei den VPWL Quellen von PSpice weiterhelfen könnte um einen Burst von 10x 25µs langen Impulsen zweimal (einmal wie schon nun möglich bei 0s und einmal bei 2,5ms) auszusenden. Leider bekomme ich das nicht ganz hin bislang... Die andere Frage ist ob jemand eine gute Lösung zu dem Problem von +/- 2,5V auf nur +3,3V Versorgung abändern hat, da ich ja die AC-Kopplung vor der Verstärkerstufe beachten muss. Viele Grüße, bobberle_erh
Interessant, der Sensor hat gar kein Gitter für die Schallabgabe. Ist der für Flüssigkeiten gemacht?
Wohl kaum, der wird bestimmt als Abstandssensor für feuchte dreckige Umgebung gedacht sein. Unter Wasser wird er keine Leistung mehr bringen. Aber wer weiß.
Gedacht ist der US als Abstandssensor in einer Zisterne. Habe nun jedoch gemerkt, dass ich um einen DCDC Wandler mit pos. und neg. Ausgangsspannung nicht drum rum komme. Werde das somit mit einem MAX8614 realisieren. Und für die Pegelumsetzer mit Schmitt Triggern am Eingang arbeiten. Sobald ich was neues habe werde ich euch informieren. Viele Grüße, bobberle_erh
Bitte melde dich an um einen Beitrag zu schreiben. Anmeldung ist kostenlos und dauert nur eine Minute.
Bestehender Account
Schon ein Account bei Google/GoogleMail? Keine Anmeldung erforderlich!
Mit Google-Account einloggen
Mit Google-Account einloggen
Noch kein Account? Hier anmelden.

