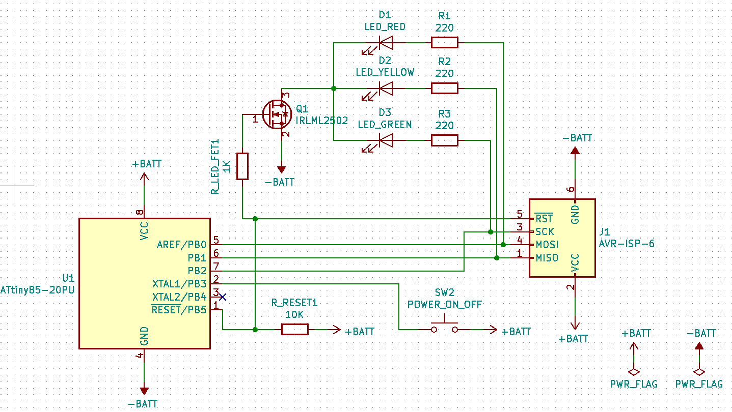
Hallo, Ich habe vor eine einfache Ampel mittels einem Tiny85 zu realisieren. Dazu hab ich mir mal den Schaltplan aus dem Anhang ausgedacht. Der Tiny sollte mittels ISP programmierbar sein. Daher sind die LEDs mit MOSFET über RESET abgeschaltet. Kurze Frage an euch: Stimmt die Schaltungsteil mit LED/MOSFET/RESET so? wird das mit dem ISP so funktionieren? Danke für eure Hilfe. vG Alram
Transistor ist nicht unbedingt notwendig. Wenn R 330 Ohm und mehr sind (laut AVR042), können die LEDs auch beim Programmieren angeschlossen bleiben.
Bitte melde dich an um einen Beitrag zu schreiben. Anmeldung ist kostenlos und dauert nur eine Minute.
Bestehender Account
Schon ein Account bei Google/GoogleMail? Keine Anmeldung erforderlich!
Mit Google-Account einloggen
Mit Google-Account einloggen
Noch kein Account? Hier anmelden.
