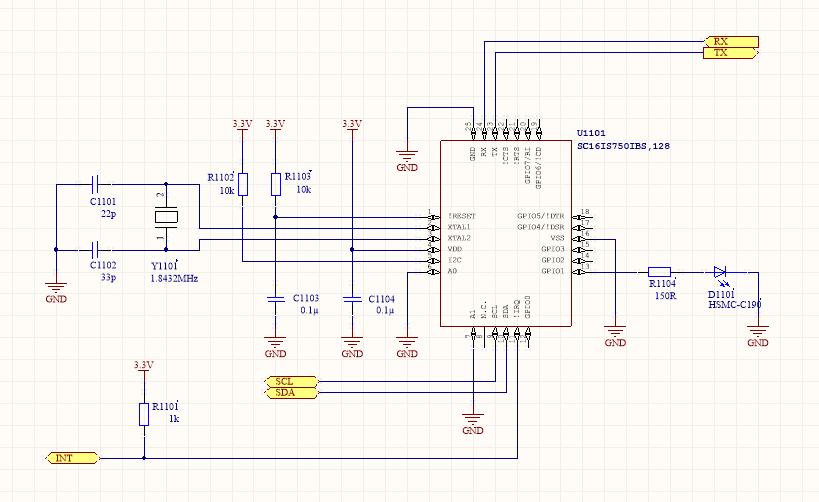
Hallo zusammen, ich benötige ein UART Interface und habe da eins von NXP gefunden. Ich möchte über I²C mit dem IC kommunizieren. Habe ich den IC richtig beschaltet? MfG
Suche nach der Appnote AN10452, dort ist das Bauteil eingesetzt. rgds
Bitte melde dich an um einen Beitrag zu schreiben. Anmeldung ist kostenlos und dauert nur eine Minute.
Bestehender Account
Schon ein Account bei Google/GoogleMail? Keine Anmeldung erforderlich!
Mit Google-Account einloggen
Mit Google-Account einloggen
Noch kein Account? Hier anmelden.
