Hallo zusammen, ich möchte an meinen Raspberry Compute Module 3+ einen USB Hub Controller anschließen. Nun habe ich im Datenblatt des Raspberry gesehen, dass seine USB Einheit im Slave Modus ist, damit man es darüber programmieren kann, falls der bootcode.bin auf der eMMC nicht gefunden wird. Weiß einer von euch, wie man den Raspberry USB als Master einstellt? Laut Datenblatt musste ich dafür den OTG Pin des Raspberry auf Masse ziehen. Mehr stand zu diesem Thema nicht drin. MfG
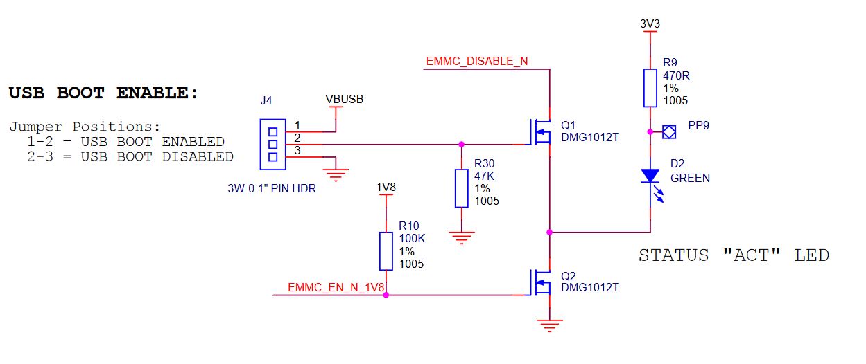
Schau dir mal den Schaltplan vom Compute Module Development Kit an, dort kann man mit einem Jumper und einem USB-Switch-IC zwischen Host- und Slavemodus wechseln.
Auf dem Eval-Board ist ein Jumper, den man umstecken kann.
Vielen Dank euch. An die Datenblätter des Eval Kits hatte ich nicht gedacht. Wenn ich die Schaltung im Kit richtig verstehe, dann kann ich Pin 2 vom Compute Module 3+ offen lassen, da es laut seinnem Datenblatt auf High gezogen ist. MfG
Bitte melde dich an um einen Beitrag zu schreiben. Anmeldung ist kostenlos und dauert nur eine Minute.
Bestehender Account
Schon ein Account bei Google/GoogleMail? Keine Anmeldung erforderlich!
Mit Google-Account einloggen
Mit Google-Account einloggen
Noch kein Account? Hier anmelden.
