Hallo zusammen, ich versuche mich gerade an einer 1-Layer Platine. Soweit so gut, alles kein Problem, bis auf Ein SMD-Chip. Wenn ich diesen setze, so setzt er die Kontakt auf Layer 1. Ausser diesen SMD-Chip habe ich sonst nur herkömliche Widerstände, C's und DIL-Fassungen wo die Kontakte Standard-gemäß auf Layer 16 gelegt werden. Wie soll ich damit umgehen? Was kann ich tun? Ich kann den SMD-Chip spiegeln, damit liegen die Kontakt auf Layer 16, aber das hilft nicht weiter - denn ich kann den SMD-Chip nicht "gespiegelt auflöten"! (Auf dem Ausdruck ist der Chip gespiegelt zumindest verkehrt herum!) Über ein paar Tipps würde ich mich sehr freuen!
Die Funktion Mirror ist schon richtig. Das das ganze dann gespiegelt aussieht, liegt daran, das du von oben durch die Platine hindurch guckst. Wenn du die Platine dann umdrehst, dann ist alles wieder richtig. Mike
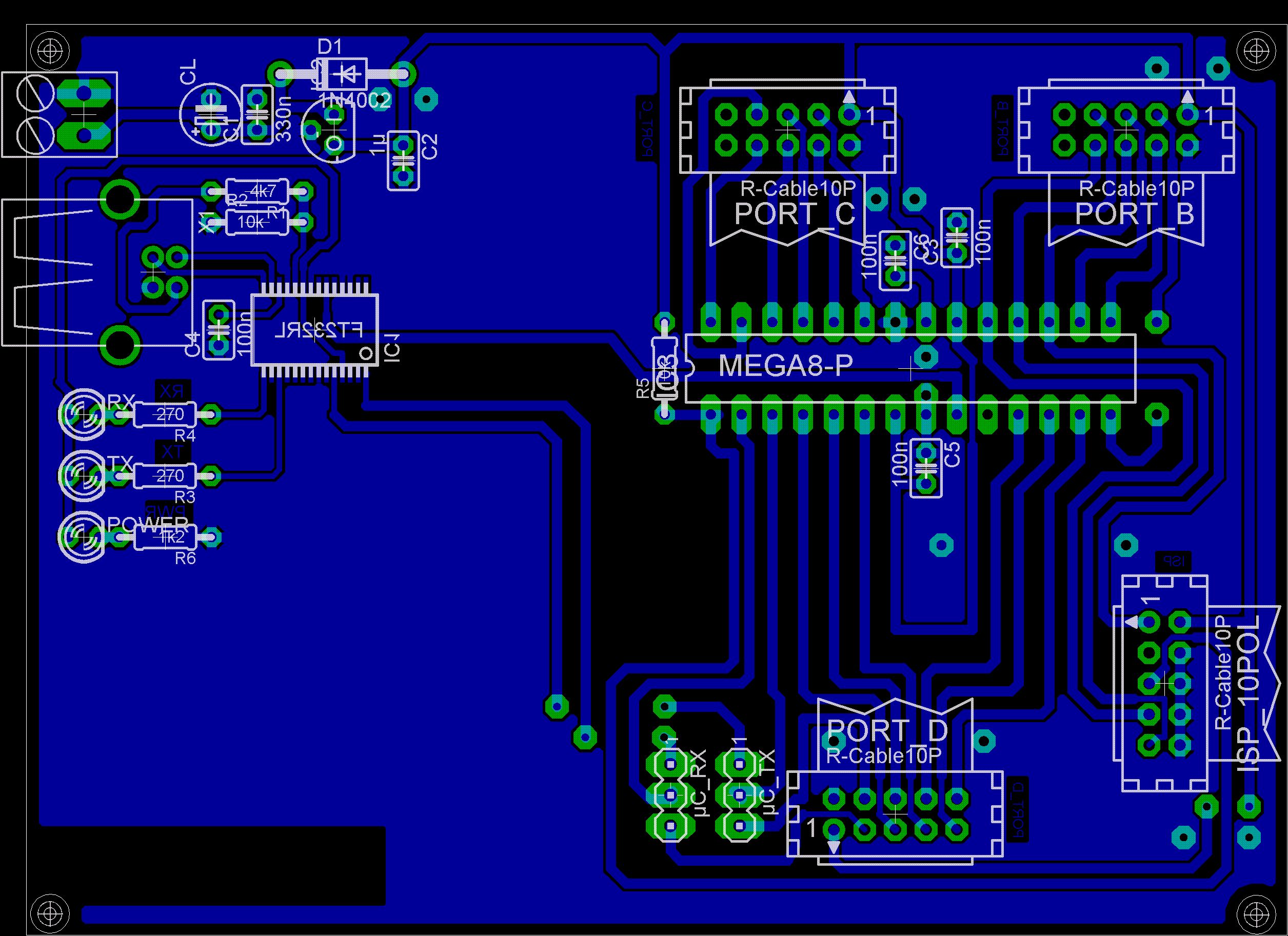
Hi Danke für den Hinweis, aber das haut nicht hin! Im Anhang befindet sich das fertige Layout; so würde ich es jetzt ätzen! IC1 ist aber so platziert, als wenn ich es wie DIL Bauteile von oben aufsetzen wollte. Ich bekomme den IC1 (FT232RL) nicht passend platziert (ausser ich biege die beinchen nach innen!)!
Wenn Du meinst, dass das Layout gespiegelt ist... dann liegt die Lösung im Ausdruck... beim Ausdruck einfach mal die Checkbox bei "Morror" aktivieren / deaktivieren. Gruß, Magnetus
Bitte melde dich an um einen Beitrag zu schreiben. Anmeldung ist kostenlos und dauert nur eine Minute.
Bestehender Account
Schon ein Account bei Google/GoogleMail? Keine Anmeldung erforderlich!
Mit Google-Account einloggen
Mit Google-Account einloggen
Noch kein Account? Hier anmelden.
