Guten Abend, habe mich hier gerade Angemeldet da ich sonst nicht weiter komme. Lese zwar schon einige Zeit hier im Board mit, aber jetzt habe ich eine Frage und würde mich über Antworten freuen. Seit längeren Programmiere ich die Xilinx XC9572 das haut auch schon ganz gut hin, seit ein paar Wochen habe ich mir ein Spartan Kit für 99Euro gekauft, aber nun möchte ich mir meine eigene Platine aufbauen mit einem Spartan3 XC3S400 und suche Spannungsregler für 3,3Volt 2,5Volt und die Core 1,2Volt. Ich weiß durch lesen hier im Board das man auf saubere Spannungen achten soll, auch wichtig das 2,5V und die 1,2V zur selben zeit anstehen sollen. Und beim Einschalten wird mehr Strom gezogen, auch Kondensator rund um den Chip sollen wichtig sein. Die TPS Reihe würde mich Interessieren. Gibt es Schaltbilder von der Betriebsspannung eines Spartan3 ? Auf meinen Kit habe ich zwar auch eine Schaltplan, aber den FAN1112 bekomme ich nicht. Was würdet ihr für Spannungsregler nehmen ? Danke für Antworten... Gruß Frank
Vielleicht hilft dir der Ausschnitt dieses Schaltplans weiter. Die 3.3 V kommen von einem geregelten Schaltnetzteil auf dem steht 5 Watt bei 1.52 Ampere von der Firma PHIHONG. Wie gut die Spannungsregler zu bekommen sind weiss ich leider auch nicht. Gruß Tobias
Hi, die TPS Serie sieht sehr gut aus z.B. die TPS703xx Serie. Leider sagst du mit keinem Wort wie hoch deine Eingangsspannung ist. Bei groesseren Eingangsspannungen sind Schaltnetzteile effezienter als Laengsregler. Bei Digikey findet man alles was man dafuer benoetigt zum LM2576(IC, Spule,C,Diode). Digikey bietet auch die TPS703xxx Serie an und die Preise fuer die FPGA's dort sind auch in Ordnung. Gruß, Dirk
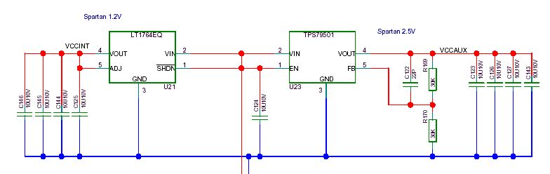
Danke für die Tipps, digikey ist schon ok, aber auch etwas teuer im Versand, denn nicht jeder Wohnt in der Niederlande :-) aber auch da gibt es keinen XCF02SVOG20C ... für meinen XC3S400er Ich habe ein Schaltnetzteil was 5Volt und 2A bringt. Was mich noch Interessieren würde, wieviel Strom der Spartan3 400er für die 1,2Volt Core und die 2,5Volt braucht. Ob da 1A Spannungsregler reichen ? Gruß Frank
Wenn Du keinen IO Block mit 2.5 Volt betreibst, ist die Stromaufnahme bein den 2.5 Volt gering, schau mal ins Datenblatt. Die Stromaufnahme bei den 1.2 Volt haengt fast nur davaon ab, wieviele Transistoren im Spartan intern schalten. Und wenn Du nicht die aktuellen Bauteile hast, beachte die Einschaltreihenfolge und Bedingungen an die Anstiegsgeschwindigkeit der Sapnnungen. Bei den betroffenen Typen scheint es mir ams innvollsten, erst die 2.5 Volt anzulegen, dann die 1.2 Volt und schliesslich die 3.3 Volt IO Spannung mit Begrenzung der Anstiegsgeschwindigkeit.
Danke Uwe das du noma geantwortet hast, nächste woche bekomme ich meine große Spartan3-400 Platine, na da bin ich doch mal ...... :-) Ich hoffe das ich die Platine nicht umsonst gebaut habe. ich habe diese Spannungregler genommen. Und hoffe das es geht. 3,3V LP3962-33 2,5V LP3962-25 1,2V LP38843S 3A Ich verstehe nur nicht eins.? warum die reihenfolge ? Gruß Frank
Bitte melde dich an um einen Beitrag zu schreiben. Anmeldung ist kostenlos und dauert nur eine Minute.
Bestehender Account
Schon ein Account bei Google/GoogleMail? Keine Anmeldung erforderlich!
Mit Google-Account einloggen
Mit Google-Account einloggen
Noch kein Account? Hier anmelden.
