Tach Leute! Ich hab mir im microkontroller.net-Shop für den Atmega8 die Entwicklerplatine und den ISP-Programmierer geholt (und natürlich den passenden Microkontroller :D). Hab alles angeschlossen, die Software geladen und erstmal ein Testprogramm draufgeladen. Nur irgendwie hat die eingebaute LED noch kein Zeichen von sich gegeben, auch wenn ich alle Ausgänge auf 1 setze.. Zwischendurch konnte ich den Flashspeicher nicht mehr beschreiben, bis ich auf "Erase Chip" in Yaap gemacht habe... Hat jemand vielleicht einen kleinen Testcode, mit dem ich z.B. die eingebaute LED mit dem eingebauten Taster anschalten kann oder sowas? Oder muss ich irgendwas machen, um das raufgeladene Programm zu starten? Noch ein kleiner Hinweis: Der Spannungswandler auf der Platine ist relativ warm.. Ist das normal so? Ich würde mich echt über Hilfe freuen, bin totaler Anfänger und weiß gar nicht, wo ich den Fehler suchen soll :/ MfG Hendrik
Ich weiss nicht was du geladen hast, aber an deiner Stelle würde ich mal das AVR-Tutorial, von hier links oben, durcharbeiten.
Das hab ich auch gemacht.. Hab entsprechend die Ports abgeändert (Die LED müsste an PC5 hängen (ist mit ADC5 PC5 beschriftet) und der Taster an INT0 PD2. Habe alles mögliche probiert, auch alle Ports direkt nach dem Start auf 1 gestellt. Am Besten wäre echt, jemand hätte ein kleines Demo-Programm mit einer Hand voll Zeilen, von dem er weiß, dass es auf diesem Board mit den eingebauten Teilen funktioniert. Hab mal einen der Versuche als Dateianhang mitgeschickt (Achtung: Die Kommentare stimmen nicht unbedingt mit den Answeisungen überein)
Ich kenne die Beschaltung des AVR in dieser Platine nicht, möglicherweise ist das ein Hardwareproblem.
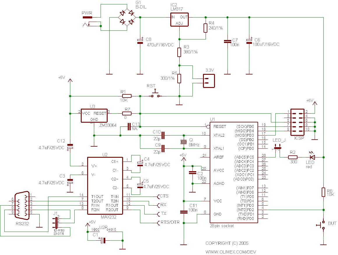
Hmm, ich hoffe es nicht :( Immerhin funktioniert das Raufladen ja.. Ich teste es mal mit nem andern Controller (hab zum Glück mehrere bestellt) Als Anhang hab ich die Schaltung mal mitgegeben.
OK, jetzt geht es! :) Hab den Chip ausgewechselt.. Entweder war der erste kaputt oder er war nicht richtig drin...
Und mess mal die Spannungen direkt am µC. Am Reset sollten auch 5V sein. Sonst setze mal ldi r16, 0x00 out PORTC, r16 ;PORTC auf 0x00 setzen -> alle LEDs ein Und auf den Brückenstecker nicht vergessen.
Bitte melde dich an um einen Beitrag zu schreiben. Anmeldung ist kostenlos und dauert nur eine Minute.
Bestehender Account
Schon ein Account bei Google/GoogleMail? Keine Anmeldung erforderlich!
Mit Google-Account einloggen
Mit Google-Account einloggen
Noch kein Account? Hier anmelden.
