Hallo, ich habe 4 7-Segment-Anzeigen aneinandergeklebt und wollte diese auf eine kleine Platine löten um das ganze dann über eine Wannenbüchse und Flachbandkabel mit einer anderen Platine zu verbinden. Habe jetzt schon zig mal das Routing geändert ich komme aber auf keinen kompakten Zweig. Hat jemand nen kleinen Vorschlag für mich wollte das möglichst einseitig machen und das ganze mit 4 Latches betreiben deswegen habe ich auch die Masseanschluße 3 und 8 von jedem Segmant zusammengefasst so bräuchte ich nur einen einzigen Masseanschluß und jeweils 7 Datenleitungen zu jedem Segment.
Hm... Warum die Latches nicht auch auf die Platine? Zuwenig Platz? Oder wegen dem "Look"? Abgesehen davon, wie sieht deine Latch-Steuerung aus? Wenn du einen µC verwendest (was ich vermute), wäre Multiplexing dann nicht eher was für dich? Kommt drauf an, wie sehr dein µC ausgelastet ist, aber in 99% der Fälle ist der µC eh zu 95% der Zeit am warten... Ralf
wegen dem Platz weil ich 2 von diesen Anzeigen hinter der Gehäusefront anbringen will und wenn da die Latches auch drauf sind wirds eher eng. Neben dem wegfall des Multiplexbetriebs habe ich mich dafür entschieden um den Port noch anderweitig nutzen zu können.
Hi Thomas, warum nicht die Latches auf die Rückseite (SMD oder DIL mit umgebogenen Beinchen als Pseudo-SMD) löten? Oder wenn Du eh Leitungensparen willst: Idee 1: anstatt Latches seriell->parallel Schieberegister Idee 2: I2C und dann auch wieder mit auf die Anzeigeplatine. Gruß, Thorsten
Falls du das alles nicht willst: Ist die Pinbelegung an der Steckerleiste schon fix? Durch eine geschicktere Pinbelegung dort kannst du die Leitungen zu den Anzeigen wesentlich besser einfädeln, ohne da immer komplett aussen rum fahren zu müssen.
Andere Möglichkeit wäre auch, dass du den ganzen Pack aussen rundum in 2 Teile aufteilst ... einer links rundum, einer rechts rundum. Schaut dann wenigstens nicht mehr so arg aus und der Stecker liegt weiter am Rand.
> Durch eine geschicktere Pinbelegung
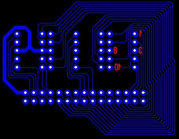
Ich hab das mal im Eagle skizziert, wie das gehen könnte.
Die Pinbelegung ist noch nicht fix, das schaut schonmal ganz ordentlich aus. Ich habe mich auch noch garnicht mit der binär-7Seg Wandlung beschäftigt, aber warscheinlich muss ich das ganze dan auf der anderen Platine mit Kabelbrücken wieder in die richtige Reihenfolge bringen also Pin 1-10 der Segmentanzeigen.
Wie wärs mit dem SAA1064? Anbindung per I2C, sowie Stromregelung zur Helligkeitseinstellung. Werde den demnächst für einen Wecker im Eigenbau verwenden.
Bitte melde dich an um einen Beitrag zu schreiben. Anmeldung ist kostenlos und dauert nur eine Minute.
Bestehender Account
Schon ein Account bei Google/GoogleMail? Keine Anmeldung erforderlich!
Mit Google-Account einloggen
Mit Google-Account einloggen
Noch kein Account? Hier anmelden.

