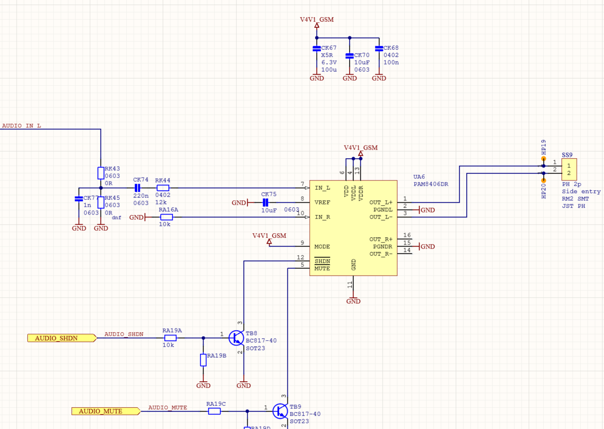
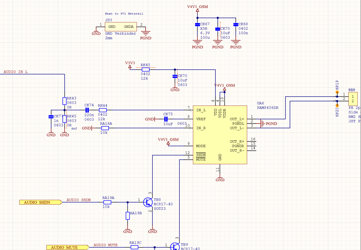
Hallo, Ich habe ein kleines Board welches MP3 (via 44Khz PWM) über einen PAM8406 an einem 4 Ohm Lautsprecher abspielen soll. Anbei der alte Schaltplan. An sich wollte ich den PAM8406 in D Mode betreiben aber da rauscht es so stark das es unbrauchbar ist. In AB ist es zwar auch noch vorhanden aber bei weitem weniger. Nach einiger Recherche liegt es wohl an meinem Masse-Konzept?! Versorgt wird der PAM über einen zweiten Schaltregler (4v1) weil dieser die Leistung hat. Die CPU hat einen kleinen 3,3V Regler. Habe alle Massen des PAMs verbunden (4 Lagig mit eigener GND Plane), deshalb ist auf dem Board etwas haarig zum Patchen und probieren. Es muss wohl eine V2 her. Damit ich es aber besser mache, folgende Änderungen machen (PAM8406Neu). Hat damit jemand Erfahrung bzw. kann mir Tipps geben? Danke
Probier nal auch den rechten Eingang gleichspannungsfrei zu machen, wie der linke.
Guten Morgen, danke kann ich mal probieren, was könnte das bringen?
Bitte melde dich an um einen Beitrag zu schreiben. Anmeldung ist kostenlos und dauert nur eine Minute.
Bestehender Account
Schon ein Account bei Google/GoogleMail? Keine Anmeldung erforderlich!
Mit Google-Account einloggen
Mit Google-Account einloggen
Noch kein Account? Hier anmelden.

