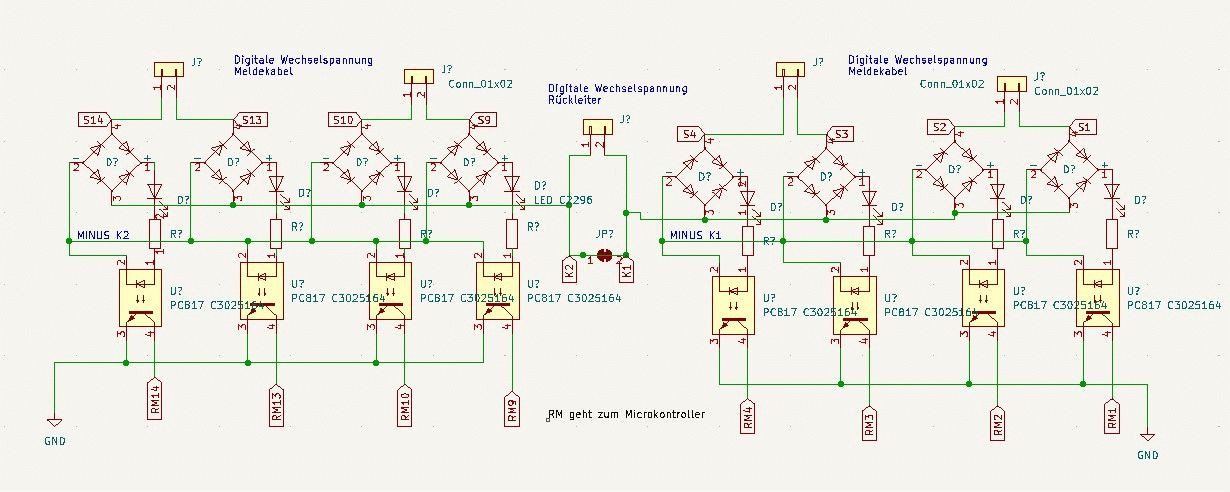
Hallo Der möchte gerne Elektroniker braucht eure Hilfe. Ich habe für eine MoBa ein 16 Fach Rückmelder gemacht. Leider habe ich da ein Fehler eingebaut. Die 16 Melder habe ich in 2 Kreise aufgeteilt, dazu muss ein Lötjumper getrennt werden. Ich habe mit geschlossenen Jumper getestet. Die 16 Meldeanschlüsse gehen zu einem Kontaktgleis wo eine Meldung ausgelöst wird. Im Prinzip ist das nur ein Schalter der den Stromkreis schließt. Die Spannung ist ein digitaler Rechteck-Wechselstrom ca. 16 Volt. Dann soll über die Brückengleichrichter auf der Gleichstromseite eine LED und Optokoppler geschaltet werden. Der dann das Signal galvanisch Getrennt zu Mikrocontroller sendet. Jetzt das Problem. Wenn ich am Kreis 1 z. B. S1 eine Meldung (Stromkreis geschlossen) auslöse, leuchten alle 8 LEDs vom K1 Mach das an Kreis 2 z. B. S9 eine Meldung auslöse leuchten alle 8 LEDs vom K2 Die LEDs leuchten alle gleich Hell. Ich vermute das Problem liegt daran, dass ich am jeweiligen Kreis die Optokoppler alle gemeinsam an Minus angeschlossen habe. Aber Plus ist nur am jeweiligen Brückengleichrichter. Ich mach da vermutlich ein Denkfehler. Leider kann ich die Leiterbahnen nicht mechanisch Tennen, die liegen unter dem Optokoppler. Daher die Frage hier, Ich habe mal den Schaltplan auf 8 Melder zu besseren Übersicht erstellt. Der R Melder ist hier auf meine Webseite beschrieben. Die Version 2 ohne Brückengleichrichter funktioniert gut. Der Schaltplan https://bluethners.de/ForumSchaltplan.jpg Der Melder Siehe Version 3 https://bluethners.de/DCCProjekt/Zentrale/KontaktGleisX16.html#KontaktAkuell ich bin für jede Hilfe dankbar. Viele Grüße Martin
Du darfst die Minuspole der Gleichrichter nicht miteinander verbinden. Und hättest du 814er Optokoppler genommen, dann wären die Gleichrichter eh überflüssig.
Hallo H ? danke für die schnelle Antwort. Ich hatte mir das schon so gedacht ohne das zu verstehen. Weil da ja jeweils ein Kreis betroffen ist. Es wäre nett von dir, wenn Du mir mal erklären könntest, warum das so ist. Ich hätte Vermutet, dass der Strom einfach über den gemeinsamen Minus abfließt. Und ja nur der jeweilige separate Plus den Stromkreis über den Meldeanschluss + LED zum Optokoppler schließt. Ich mach als Rentner das DCC Projekt, um etwas zu lernen. Wollte leider nur ein Paar Leiterbahnen einsparen. Muss ich eben Lehrgeld zahlen! Viele Grüße Martin
H. H. schrieb: > Du darfst die Minuspole der Gleichrichter nicht miteinander verbinden. > > Und hättest du 814er Optokoppler genommen, dann wären die Gleichrichter > eh überflüssig. Ja, die AC Optokoppler wäre auch eine gute Lösung. Wie mach ich damit die LED Anzeige. Bei 12 bis 20 Volt die Sperrspannung < 5V nicht überschreitet. Brauch ich dann eine Parallele Leiterbahn mit Widerstand und Diode? Meine Version 2 arbeite mit einer Halbwellen und funktioniert auch gut. Nur für Gleichstrom ist die für die MoBa nicht geeignet. Zeigt nur eine Richtung an. Gruß Martin
Martin B. schrieb: > Ja, die AC Optokoppler wäre auch eine gute Lösung. Wie mach ich damit > die LED Anzeige. Mit einer zweipoligen Zweifarb-LED. Wahrscheinlich müsste man eh nicht beide Halbwellen für den Koppler nutzen, dann einfach die vorhandenen Koppler und antiparallel die Anzeige-Led.
Hallo, ich werde es nochmal mit dem Gleichrichter versuchen. der Kostet beim Bestücken ca. 0,02€. Und ich brauch die Stücklisten und Positionslisten nicht ändern. Nur die Leiterbahnen neu definieren. Eventuell teste ich das vorab mal auf einem Steckbrett. Aber warum meine ursprüngliche Version mit dem gemeinsamen Minus nicht funktioniert, weiß ich immer noch nicht. Viele Grüße Martin
Martin B. schrieb: > Eventuell teste ich das vorab mal auf einem Steckbrett. Du brauchst zum testen einfach nur auf der vorhandenen alten Platine diese 3 roten Unterbrechungen auf jeder Seite vornehmen.
Hallo, das kann ich nur hoffen, sonst hann ich wider 41€ in die Tomme klppen. Melde mich nochmal wenn ich die neue Version habe. Vielen Dank für deine Hilfe. Martin
Martin B. schrieb: > Aber warum meine ursprüngliche Version mit dem gemeinsamen Minus nicht > funktioniert, weiß ich immer noch nicht. Ganz einfach, wenn nur die linke LED angesteuert wird, dann wird der Minus automatisch auf alle Optokoppler LEDs weitergeleitet. Plus bekommen ja sowieso schon alle LEDs über die jeweiligen Gleichrichter. Deswegen leuchten alle LEDs.
Martin B. schrieb: > Aber warum meine ursprüngliche Version mit dem gemeinsamen Minus nicht > funktioniert, weiß ich immer noch nicht. Ich hab dir den unerwarteten Irrweg mal eingezeichnet.
Kann leider die Bahnen nicht trennen bzw. dann fehlen die Verbindungen. Ich hatte das so nachträglich bemacht, weil ich besonders schlau sein wollte. Hatte aber schon etwas bedenken. Die weißen Linien zeigen schon den neuen Schaltplan an. Ich ändre gerade die Leiterbahnen.
Deine Erklärung verstehe selbst ich. Super gemacht. Danke das Du dir die Arbeit gemacht hast.
Martin B. schrieb: > Kann leider die Bahnen nicht trennen bzw. dann fehlen die Verbindungen. Dann verlöte Testweise mal zwei weiße Drähte unter die Platine und mache die vier gelben Unterbrechungen rein, wenn das gut klappt, kannst du die ganze Platine damit reparieren und brauchst nix neues machen.
Ja, ich hatte auch schon an sowas gedacht. Die Melder 1 und 16 haben eine direkte Verbindung. Die kann ich auch ohne Kabel testen. Und dann mal sehen. Die Verbindungen kann ich mit einem Messer zwischen den Bückengleichrichtern und Optokoppler trennen.
Hallo, Da mir hier geholfen wurde, berichte mal was ich vorläufig gemacht habe. Zwischen den Gleichrichter und Optokoppler konnte ich die Leiterbahnen getrennt. Mit einer kleinen Trennscheibe war das für den alten Mann nicht so gut zu machen. Habe daher gleich zwei Bahnen getrennt, Mit einem spitzen Fräser hat das dann gut geklappt. Habe zunächst mal 2 Melder getestet. Das löten mach aber nicht soviel Spaß. Wichtig ist das Ergebnis. Das Funktioniert so. Ich denke das die Optokoppler funktionieren, wenn schon die LEDs leuchten. Werde mal in Ruhe eine neue Platine komplett zusammen bauen. Habe je 5 Stück. Die obere Lötung stellt nur die versehentlich durchtrennte Leiterbahn wieder her. Viele Grüße Martin
Dcc- rückmelder: man nimmt dazu normal antiparalelle dioden um die schaltung in serie zum gleis zu schalten. Das klappt mit deiner schaltung nicht, es müsste aller gleosstrom durch optokoppler und vorwiderstand. Der verbraucher am gleis bekommt keine gleisspannung ab.
Hier ein schnell gefundenes beispiel für eine gleisbesetztmeldung. Die Dioden lassen sich auch durch einen kurzgeschlossenen! Gleichrichter ersetzen. Willst du nur schaltkontakte rückmelden, also paralell zur last, dann reicht eine einfache seriendiode und vorwiderstand für den optokoppler. Keine not einen Gleichrichter einzusetzen.
Hallo das ist kein Stromfühler, den habe ich auch mal gemacht. https://bluethners.de/DCCProjekt/Zentrale/Haupt16FachStromsensor.html Die Brückengleichrichter können 3Ampere. Was ich in Arbeit habe, ist für Kontaktgleismelder. Das funktioniert nur mit 3 Leitergleis z. B. Märklin. Bei dem 3 Leitergleis sind die zwei Schienen normalerweise miteinander Verbunden. Der zweite Leiter ist zwischen den zwei Schienen. Bei der Version fließt nur der Strom für die LED und Optokoppler. Viele Grüße Martin
Bitte melde dich an um einen Beitrag zu schreiben. Anmeldung ist kostenlos und dauert nur eine Minute.
Bestehender Account
Schon ein Account bei Google/GoogleMail? Keine Anmeldung erforderlich!
Mit Google-Account einloggen
Mit Google-Account einloggen
Noch kein Account? Hier anmelden.









