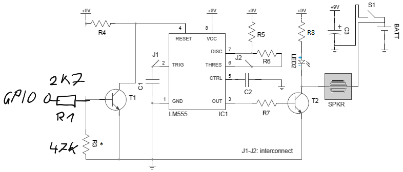
Hallo Mikrocontroller.net Habe eine frage zum circuit schaltplan (Anhang), möchte denn LED eingang auf mcu (GPIO) taugliche spannung (3.3V) umrüsten. IC1 lm555 R2(LDR) 100K, R3 1K, R4 10K, T1 BC547 Passende LED ? oder Schaltungs eingang ändern.
Variante_1 verwenden und evtl. die LDR-Konstruktion durch einen Optokoppler LTV817 ersetzen. Oder Variante_2 verwenden, dann hast du aber keine galvanische Trennung mehr. Die beiden GNDs miteinander verbinden!
Hallo Herr Metzer, Werde das LDR-system ersetzen durch denn Optokoppler LTV817. Ich benutze Lt-spice XVII(x86) gibt es ein Model für denn LM555?
Hallo Mikrocontroller.net Habe ltspice model gefunden und installiert, nun möchte ich die frequenz ändern (ca. 4000hz) R2, R3 auf 10k, C21 auf 30nf, aber das model reagiert nicht. Hat jemand eine idea, ist die schaltung realistisch? Die V2 ist mein pico w (GPio), erlischt die LED erzeugt der TLC555 ein PWM-signal für ein piezo.
Bitte melde dich an um einen Beitrag zu schreiben. Anmeldung ist kostenlos und dauert nur eine Minute.
Bestehender Account
Schon ein Account bei Google/GoogleMail? Keine Anmeldung erforderlich!
Mit Google-Account einloggen
Mit Google-Account einloggen
Noch kein Account? Hier anmelden.



