Hallo zusammen, ich moechte gern eine 12V Spannung zwischen 0 und 12V mit einem Mikrocontroller (atmega8) regeln. Der Strom betraegt max. 50mA. Wie stelle ich das am Besten an? Eine Bauteilempfehlung (Polling, Reichelt) waere super? Danke schonmal! Gruss, Florian
Mein Vorschlag: PWM, einen MosFet-Treiber (ICL7667, HIP408x oder IR21xx), eine Drossel und einen C dahinter. Wie hoch ist die Versorgungsspannung? Wie weit soll die Ausgangsspannung rankommen? Nur Push (Source) oder auch Pull (Sink)-Betrieb? Alternative Linarschaltung: R-C-Filter und Operationsverstärker (evtl. mit Transistor(en) dahinter).
DAC0808 + LM324 (OPV) oder ähnlich. Mit sowas habe ich schon mal ein Doppelnetzteil gebaut. ( von 0 bis +18 V & 0 bis -18V , 8051er µC )
danke fuer die Tips. Ich werde es mal mit DA-Wandler und OP versuchen. Warum ich da nicht selbst drauf gekommen bin.. ist schon etwas her, dass ich gebastelt habe..
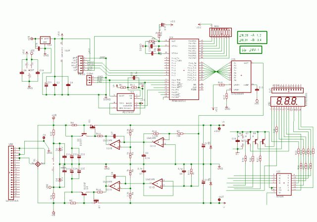
Hi! beachte, dass Du evtl. Schwierigkeiten bekommen wirst, die 0V und die 12V genau zu erreichen, daher schlage ich die folgende Variante vor: http://www.modding-faq.de/index.php?artid=518 einfach D/A-Wandler davor und fertig. Gruss, Ingo.
Bitte melde dich an um einen Beitrag zu schreiben. Anmeldung ist kostenlos und dauert nur eine Minute.
Bestehender Account
Schon ein Account bei Google/GoogleMail? Keine Anmeldung erforderlich!
Mit Google-Account einloggen
Mit Google-Account einloggen
Noch kein Account? Hier anmelden.
