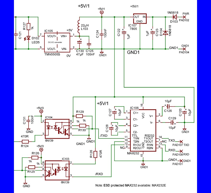
Hallo, ICh habe das Gefühl, dass mein MAx232 nicht funktioniert. Ich messe folgende Spunnung: V+(Pin 2)/GND1: 3.3V C-(Pin 3)/+5V/1 3.6V V-(Pin 6)/+5V/1 3.2V R2N/+5V/1 5V GND/+5V/1 5V T2N/+5V/1 5V VCC/GND1 5V T1IN/GND1 5V V+/V-/C sollten auch so 5V sein ,oder? Dateinanhang: Schaltplan(Ausschnitt) Max232 Pinbelgung (S. 17) http://pdfserv.maxim-ic.com/en/ds/MAX220-MAX249.pdf Was kann man da machen?
Die Beschalten des MAX ist ok, aber die Optokoppler passen so nicht. IC104 produziert super Kurzschlüsse. Der MAX kann auch keine Optokopppler-Leds treiben usw. Probiers mal ohne Optokoppler - dann wirds gehen. SG Josef
Der Schaltplan müßte in Ordnung sein. Ohne Optokoppler sind die Daten nicht anders. An den Optokopplersockeln messe ich überall 5V. Könnten die Messdaten für ein funktionierendes Interface in Ordnung sein (Max232 für die Messung nicht im Sockel)?
@Josef: auch wenn's auf den ersten Blick etwas schräg aussieht: Die Optokoppler sind ok. Da der erste Transistor prinzipbedingt nur sehr begrenzt Strom durchlässt, geht das. Siehe Datasheet. @345: Der MAXe muss nicht unbedingt noch funktionieren, nachdem er mal verkehrt herum drin steckte. V+/GND sollte 8-10V sein. V-/GND ebenfalls.
Ich habe schon mehrere MAX ausprobiert. ICh glaub nicht mehr, dass es am ihm selber liegt. Das komische bleibt. Optokoppler und alle anderen Bausteine habe ich eingebaut bis auf den MAx. Die STatusLED leucht wunderbar bei power on. Sobald ich den Max dann in seinen Sockel setzte, geht die LED aus. Wenn ich den Max wieder enferne geht die LED wieder an. und wenn ich ihn dann verkehrt rum in den Sockel setze bleibt die LED an. worauf kann man schließen? > V+/GND sollte 8-10V sein. V-/GND ebenfalls. Sind sie aber nicht. Wo müßte man was schauen?
Verzeih mir die Frage, aber hast du schon mal die Verdrahtung vom MAX kontrolliert? Soll schon mal vorgekommen sein... Nimm den mal raus, und kontrolliere die anliegenden Spannungen und Ströme. Also beispielsweise ob da irgendwo ein Kurzer ist.
Also die Teile sind ok.
Ich krieg V-/GND und V+/GND ~3V .
> V+/GND sollte 8-10V sein. V-/GND ebenfalls
Bist du dir da sicher?
Woher kann ich die restlichen Volt bekommen?
miss mal die versorgungsspannung , aber direkt am ausgang 7805 mit und ohne MAX. mit STatusLED meinst du LED5? wie kann sie ausgehen, wenn die 5V immor noch da sind?
Alternativmethode: PC-Netzteil als Stromversorgung anschliessen. Wem dann der Deckel wegfliegt, der hatte erkennbar ein Problem. ;-)
>miss mal die versorgungsspannung , aber direkt am ausgang 7805 mit und >ohne MAX. out/gnd1: (in Bild2.jpg : 7805 obere Loch(out) und Mitte (gnd1)) Ohne Max232: 4.7V Mit Max232: 0.7V Was bedeutet das?
kannst du irgendwie den strom aus dem 7805 mit und ohne MAX messen? miss doch gleich auch die spannung an dem Input des 7805. Ist der 7805 für solche ströme fielleicht nicht geeignet, oder das was vor dem 7805 ist?
... und die ewige Led leuchte ihm. Wundert mich aber eigentlich nicht wirklich. Wenn man zu Testzwecken das IC falsch herum einsetzt ....
345 543 wrote: > Die STatusLED leucht wunderbar bei power on. > > Sobald ich den Max dann in seinen Sockel setzte... > blöde frage: hast du etwa im betrie das IC gesteckt und gezogen?
Wie sollte man eigentlich den Anschluss nennen, bei dem das ser. Signal vom µC reinkommt? (also T1IN/T2IN und TxD beim µC) RxD oder TxD?
> Wundert mich aber eigentlich nicht wirklich. Wenn man zu Testzwecken > das IC falsch herum einsetzt .... > ich würde sagen da ist nen kurzer drin. der Kurze entstünde dann aber nur durch den Max232. mit einem ganz neuem MAX232 messe ich die gleichen Werte, obwohl ich den nicht umgesteckt habe. ? > kannst du irgendwie den strom aus dem 7805 mit und ohne MAX messen? 7805: out/gnd1: ~72mA mit und ohne Max; das sollte mit dem schon gehen? > blöde frage: hast du etwa im betrie das IC gesteckt und gezogen? Ja (und?) > RxD oder TxD? Txd. Was meinst du?
halten wir noch mal fest: Ohne Max232: 4.7V 72mA Mit Max232: 0.7V 72mA ?
>> blöde frage: hast du etwa im betrie das IC gesteckt und gezogen? > Ja (und?) solche Praktiken solltest du dir abgewöhnen, auch wenn der MAX das ausgehaltet haben sollte.
selbst die 4,7V sind eigentlich zu wenig. Der MAX schließt Vcc kurz. So isses. Also neuen rein. Vorher muß die Spg aber bei ca. 5V stehen. Oder ist da noch ne Diode am Ausgang dran ?? Und die 10 uF am Ausgang vom Regler nicht vergessen.
Stephan wrote: ?? Und die 10 uF am Ausgang vom Regler nicht vergessen. ausserdem vermisse ich keramikkondensatoren 100n direkt am IN und OUT gegen masse. und sag jetzt nicht ,dass sie nicht wichtig sind.
Stephan wrote: > selbst die 4,7V sind eigentlich zu wenig. Das kann an meinem Multimeter liegen. > Der MAX schließt Vcc kurz. So isses. Also neuen rein. mit den neuen habe ich das gleiche phänomen. Am Sockel liegt es auch nicht, denn was soll er denn machen > Vorher muß die Spg aber bei ca. 5V stehen. Oder ist da noch ne Diode am > Ausgang dran ?? Später kommt schon noch wo eine Diode. Und die 10 uF am Ausgang vom Regler nicht vergessen. der schaltplan ist eigentlich getestet und abgeschlossen. Ich habe da 1uF.
welche spannung liegt den am eingang des 7805 mit und ohne MAX? ist der 7805 und/oder MAX warm?
Soll das Multimeter so daneben liegen ??? Dann bleibt nur noch der Weg über die Ein und Ausgänge des MAX übrig. Also die Verbindungen auftrennen oder die Beine des MAX hochbiegen. Irgendwo muß ja der Strom hingehen !!!! Vorher den 1uF gegen 10uF austauschen, den brauchen viele Regler !! Sonst kann es schwingen. "kommt schon noch wo eine Diode" ist gut..... Die kommt an den Eingang wegen Verpolschutz.
ps.: oder ist das Netzteil zu klein ????? Ue = Ua +3V für nicht Low drop Regler !!! Also 8 Volt am Eingang des 7805 sind Minimum unter Last !!!!
>halten wir noch mal fest: > >Ohne Max232: 4.7V 72mA >Mit Max232: 0.7V 72mA Jetzt habe ich am 7805 out/gnd1 3.8V mit dem Max232 und die LED5 leuchtet. Ich glaube da war was mit dem Sockel vom Max nicht i.O.. Ob das serielle Interface jetzt auch geht schau ich morgen.
Aha, so schnell kann man seine Mainung ändern: 02.11.2006 16:07 Am Sockel liegt es auch nicht, denn was soll er denn machen 02.11.2006 22:11 Ich glaube da war was mit dem Sockel vom Max nicht i.O..
Hallo, habe hier gerade mal drübergelesen... Ist es für manche wirklich so ein unlösbares Problem, ein simples Messgerät zu benutzen? Wenn die Batterie nicht gerade leer ist, sind die Dinger alle genau genug für solch eine Fehlersuche. Wie groß ist die Spannung vor dem Regler (muß mindestens 7,5V mit maximal zu erwartender Last sein). Wenn bei angeblichen 72mA nur noch 0,7V hinter dem 7805 sind, ist der entweder kaputt oder vor dem Regler sind auch nur noch 1-2V..... ICs im Betrieb kann man wechseln, wenn man a) ausreichend Ersatz zur Hand hat und gerne pokert. Mal andersrum reinstecken kann man auch, wenn man seine Doktorarbeit zum Thema "Das Verhalten eines MAX bei Falschpolung" schreiben will. Zur Fehlersuche völlig ungeeignet. Am MAX liegen durchaus bekannte Spannungen an, das Datenblatt hilft da durchaus weiter.. Sorry, mußte ich einfach mal loswerden. :) Gruß aus Berlin Michael
Und dazu ist das ja nichtmal Falschpolung, denn der MAX232 hat ja Vcc und Gnd auf Pin 15 und 16(rechts oben)... Er wurde nicht hin, weil die Versorgung dann nur auf den hochohmigen Eingängen, Pin 7 und 8 liegt( die halten mehr als 20V aus ).
Michael, schipmf doch nicht....wenn er es nicht besser weis oder kann.. Aber selbst eine 5 EUR Messe aus dem Baumarkt kann das besser. Vielleicht steht das Ding ja auf Wechselspannung oder ist nen Zappelmax. Was macht denn Dein Prjekt ??? Hatte ja mal ne Idee geschrieben mit den Cache RAM´s aus alten Boards. Wie schnell sind wir denn schon ??? So denn Machs gut
Michael U. wrote: >Wenn die Batterie nicht gerade leer ist, sind die Dinger alle genau >genug für solch eine Fehlersuche. > Batterie war schlecht
>Batterie war schlecht
Dann sollte auch ein billiges DMM eine LO BAT Warnung ausgeben können.
Bitte melde dich an um einen Beitrag zu schreiben. Anmeldung ist kostenlos und dauert nur eine Minute.
Bestehender Account
Schon ein Account bei Google/GoogleMail? Keine Anmeldung erforderlich!
Mit Google-Account einloggen
Mit Google-Account einloggen
Noch kein Account? Hier anmelden.

