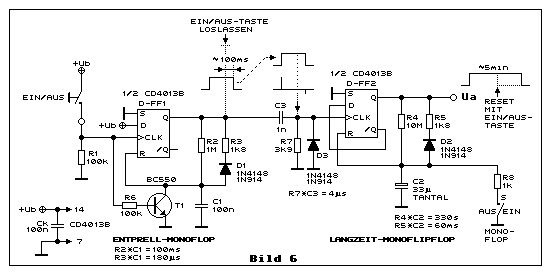
Guten Morgen! ich habe folgende Schaltung aufgebaut, die auch wie beschrieben funktioniert. https://www.elektronik-kompendium.de/public/schaerer/monoff.htm Leider ist der Ausgang Q von D-FF2 nach den Einschalten der Versorgungsspannung (5V aus LM7805, +100n an VCC am IC) immer "High". Nach einmaligen Hin und Herschalten funkioniert das ganze dann wie es soll. D-FF2 ist als reines Toggle-Flip-Flop mit Pin 4 auf GND beschaltet. (also ohne R4,R5,R8,D2,C2 und dem Schalter) Was kann ich tun um zu erreichen, dass der Ausgang Q in eingeschalteten Ausgangszustand sicher "LOW" ist? Ich habe das ganze oszilloskopiert und denke, das kein Schaltungsfehler vorliegt. VG Mike
Die lustige Schaltung am Reset des zweiten Flipflop verhindert zuverlässig, das da ein echter Reset am Anfang passieren kann. Den Rest erledigt der Einschaltknacks, um FF2 zu setzen. Warum so kompliziert? Sind dir echte Dual Monos denn zu teuer? Damit wird das ganze zum Kinderspiel und du hast echte Reset Möglichkeiten. 4098, 4528 und 4538 sind alles gute Kandidaten für deine Anwendung.
Mike schrieb: > Leider ist der Ausgang Q von D-FF2 nach den Einschalten der > Versorgungsspannung (5V aus LM7805, +100n an VCC am IC) immer "High". Logik-ICs haben kein internes Power-On Reset, d.h. der Zustand beim Einschalten ist unbestimmt. Diese Schaltung ist also typisch Edelbastler und der Profi kriegt das kalte Grausen. Heutzutage würde man dieses riesen Bauteilegrab durch einen ATtiny4 ersetzen. Das gewünschte Timeout wird in Klartext im Quellcode eingetragen.
Bitte melde dich an um einen Beitrag zu schreiben. Anmeldung ist kostenlos und dauert nur eine Minute.
Bestehender Account
Schon ein Account bei Google/GoogleMail? Keine Anmeldung erforderlich!
Mit Google-Account einloggen
Mit Google-Account einloggen
Noch kein Account? Hier anmelden.
