Hello expert team, ich betreibe den TLC555 als gated astable. Mein Problem ist das der IC sehr heiz wert wen er arbeitet (Alarm! auslöst). Warum ist das so? Bin kein Expert
Man könnte noch einen Elko parallel zur Betriebsspannung anschließen, z.B. 10 µF. mfg
Christian S. schrieb: > Man könnte noch einen Elko parallel zur Betriebsspannung anschließen, Wichtiger ist der Kerko direkt an die IC-Pins.
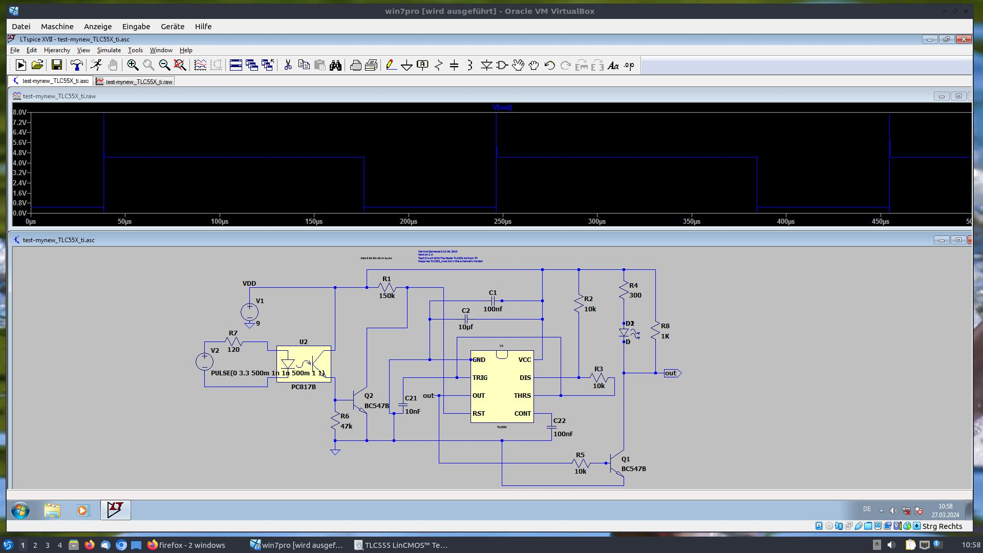
Wolfgang schrieb: > Warum ist das so? Das kann nicht gut gehen: Du hast zwei gegeneinander invertierte Ausgänge miteinander verbunden, nämlich Pin 3 des TLC555 und den Kollektor von Q1.
Das erklärt auch die Einbrüche auf 4V. Netze und Ports sind zwar unterschiedliche Objekte, können aber miteinander verbunden sein. Ich mache die Layouts auch lieber selber, dann sieht man sofort grobe Schaltungsfehler.
Hello Expert team, Habe änderungen vorgenommen, temperatur normal. - Das kann nicht gut gehen: Änderungs vorschlage ? Ich benutze diese schaltung in verbindung mit einen MCU Pico W, sollte ein sensor, stromausfall oder daten-logger überquellen ertönt ein Piezo + LED. Der Pico regelt das klima (klein pilz zucht).
Hello Expert team, Habe neue änderungen vorgenommen und alles OK. Vielen Dank
Bitte melde dich an um einen Beitrag zu schreiben. Anmeldung ist kostenlos und dauert nur eine Minute.
Bestehender Account
Schon ein Account bei Google/GoogleMail? Keine Anmeldung erforderlich!
Mit Google-Account einloggen
Mit Google-Account einloggen
Noch kein Account? Hier anmelden.



