Hallo, ich versuche einen Batterientrennschalter zu erstellen der durch zwei NPN Transistoren zwei verschiedene Zustände steuert. Zum Auslesen der Batterie verwende ich einen MAX17048. 1.) Wenn die Spannung unter einen definierten Wert fällt, geht der ALERT-Pin des MAX 17048 von HIGH auf Low -> der Transistor trennt die Batterie. 2.) Um die Verbindung zur Batterie wiederherzustellen, möchte ich das VBUS-Signal (durch Spannungsteiler auf 3v3 gesetzt) nutzen um die Spannung auf HIGH zu setzen damit der Transistor die Batterie wieder verbindet. Ab diesem Zeitpunkt, startet der Microcontroller neu und der Alarm wird zurückgesetzt. Was bedeutet der ALERT-Pin ist wieder HIGH und die Batterie bleibt angeschlossen, selbst wenn das VBUS-Signal verschwindet, und das USB-Kabel abgezogen wird. Das VBUS 3v3 Signal geht außerdem zum Microcontroller selbst. Ich poste mal meine Schaltung, bin in diesem Thema noch ziemlich neu und sitze gerade auf dem Schlauch, warum das in der Praxis nicht funktioniert? Vielen dank und Liebe Grüße
Das geht so nicht, denn der Strom fließt beim Entladen des Akkus falsch herum durch die Transistoren. Die Spannung am Kollektor muss höher sein, als am Emitter. Bei dir ist es beim Entladen umgekehrt. Einfach die Transistoren umdrehen ist allerdings keine Lösung, denn beim laden fließt der Strom anders herum. Normalerweise trennt man bei leeren Akkus nur die Last ab, nicht das Batterie-Management.
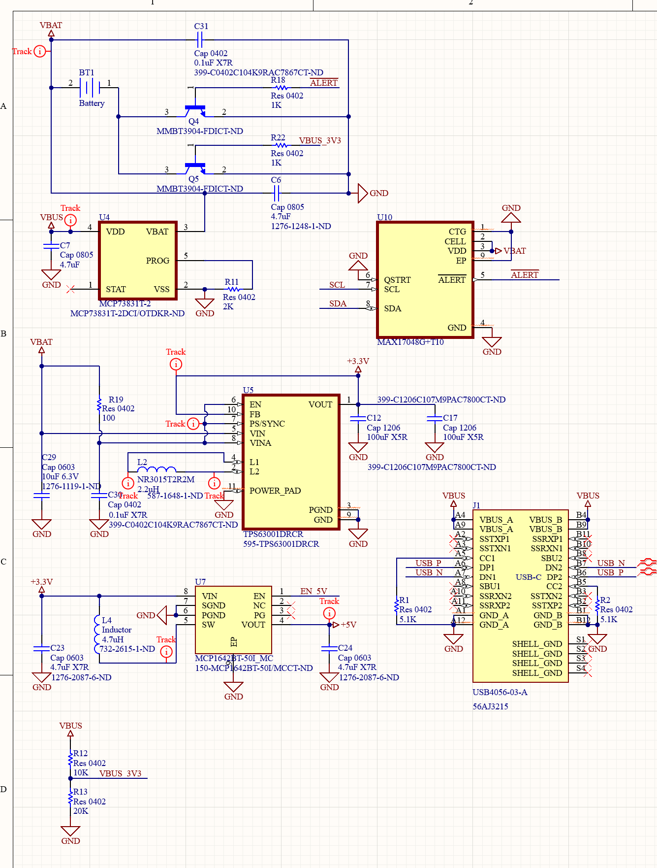
Peter M. schrieb: > Zum Auslesen der Batterie verwende ich einen MAX17048. Zeichne den doch auch mal in deinen Schaltplan ein. Und wenn du schon am zeichnen bist: zeichne den Schaltplan so, dass GND unten und V+ oben ist. Das mit "von links nach rechts" betrifft den Signalfluss. > 1.) Wenn die Spannung unter einen definierten Wert fällt Welche Spannung? > damit der Transistor die Batterie wieder verbindet. Wozu ein zweiter Transistor? Da reicht doch einer, der von beiden Signalen angesteuert wird. Schlimmstenfalls muss zur Entkopplung noch eine Diode zum Basiswiderstand dazu. > warum das in der Praxis nicht funktioniert? Können wir nicht beurteilen, weil wir nur die unkritische Hälfte der Schaltung sehen... Aber was von deinen Wünschen funktioniert denn nun nicht? Und welche Spannungen liegen in diesem Fall an den Bauteilen an? Steve van de Grens schrieb: > beim Entladen des Akkus Wo ist da ein Akku? Da wird doch immer nur was von "Batterie" geschrieben... EDIT: ja klar, die "Batterie" ist Desinformation, der MCP ist ein Lademanger für Akkus.
Steve van de Grens schrieb: > Das geht so nicht, denn der Strom fließt beim Entladen des Akkus falsch > herum durch die Transistoren. Die Spannung am Kollektor muss höher sein, > als am Emitter. Bei dir ist es beim Entladen umgekehrt. -> Das macht Sinn, wenn ich die Werte mit dem Multimeter kontrolliere. Lothar M. schrieb: > Aber was von deinen Wünschen funktioniert denn nun nicht? Und welche > Spannungen liegen in diesem Fall an den Bauteilen an? -> Ursprünglich hatte ich das Problem, dass die Batterie (3,7 LiPo) durch den MCU so lange in Betrieb genommen wurde bis sie tiefenentladen in einer Art Schutzschaltung "gefangen" war. Der Charger "pfeift" dann nur noch, lädt die Batterie aber, vermutlich aus Sicherheitsgründen, nicht mehr auf. Daher wollte ich auch das Battery Management trennen, denn wenn dieses weiter läuft und ich nur die Verbindung zum MCU kappe, habe ich ja auch irgendwann das Problem dass die Battery komplett leer ist und sich nicht mehr aufladen lässt. In diesem Zustand messe ich bei der Batterie dann ca. 1,2 V bis ich sie vom Stromkreis trenne und wieder einstecke. Dann geht es auch wieder. Lothar M. schrieb: >> 1.) Wenn die Spannung unter einen definierten Wert fällt > Welche Spannung? -> Die Spannung der Batterie (bzw. Akku wie mittlerweile klar ist, im englischen bezeichnet man ja irgendwie beides als "battery" in der Elektrotechnik. Sorry.) Ich habe den Threshold auf ca. 3,2 V gestellt. Darunter löst der Alert aus. Lothar M. schrieb: > Wozu ein zweiter Transistor? Da reicht doch einer, der von beiden > Signalen angesteuert wird. Schlimmstenfalls muss zur Entkopplung noch > eine Diode zum Basiswiderstand dazu. -> Da ich nicht wusste wie sich das äußert wenn der ALERT Pin und VBUS zur selben Zeit HIGH sind. Prinzipiell ist ja jede Kombination aus Zuständen zur selben Zeit möglich. D.h HIGH/HIGH, HIGH/LOW, LOW/LOW, LOW/HIGH. Klar, 2 Dioden um die Pins zu schützen könnte funktionieren. Ich habe den relevanten Teil des Schaltplans hinzugefügt. Der MCU ist ein ESP32C3 also bewegen wir uns im 3v3 Bereich.
Peter M. schrieb: > -> Ursprünglich hatte ich das Problem Ich glaube fast, dort solltest du anfangen und das Konzept neu überarbeiten, ohne den ICs in ihrer Arbeit herumzupfuschen: du **musst** den Schaltregler bedingungslos(!) abschalten, wenn der Akku leer und auf 3,2V runter ist. Denn jede weitere Entladung macht einfach nur den Akku kaputt. Also schaltest du den Enable-Eingang des TPS nicht einfach auf Vbatt, sondern berechnest ihn so, dass der Schaltregler bei Unterspannung inaktiv wird. Die Abschaltschwelle liegt laut DB bei 0,66V, du brauchst also einen Spannugsteiler im Verhältnis 3,2V/0,66V was mit 110k/22k ganz gut hinkommt.
Warum nimmst du keinen FET? Dessen Innenwiderstand wird im durchgeschalteten Zustand weniger Spannungsabfall verursachen, als als ein Bipolartransistor. Und dessen leistungslose Ansteuerung kann bei Schaltungen mit kleiner Leistung ebenfalls besser sein, da der Basisstrom größer sein kann, als ein µC, der schläft ;-)
Gerald B. schrieb: > Warum nimmst du keinen FET? und warum kein Photomosrelais, denn dem ist die Polarität vom Strom egal ob Laden oder Entladen. Der Steuerkreis, die IR-LED ist dann auch potenzialfrei unabhängig von der Batterie egal ob Laden oder Entladen, egal ob in der + oder - Leitung.
Joachim B. schrieb: > warum kein Photomosrelais, denn dem ist die Polarität vom Strom egal ob > Laden oder Entladen. Die IR-LED des Photomosrelais nimmt erheblich mehr Strom auf. Außerdem sinkt durch die LED die Zuverlässigkeit.
Gerald K. schrieb: > Die IR-LED des Photomosrelais nimmt erheblich mehr Strom auf. Außerdem > sinkt durch die LEB die Zuverlässigkeit. durch erheblich mehr Bauelemente siehe oben sinkt die Zuverlässigkeit nicht eher.
Und warum kein BMS das bei Unterspannung den Verbraucher abschaltet ?
Lothar M. schrieb: > Die Abschaltschwelle liegt laut DB bei 0,66V, du brauchst > also einen Spannugsteiler im Verhältnis 3,2V/0,66V was mit 110k/22k ganz > gut hinkommt. Kannst du das DB bitte verlinken, woher du die Info gezogen hast. Ich finde nur DBs die für die komplette TPS6300x Serie gelten, dort stehen diese Werte nicht. Wenn ich einen Spannungsteiler vor den EN Pin des TPS schalte, brauche ich ja nur einen weiteren Widerstand 100K ist bereits vorhanden + 26K ergibt ziemlich genau 0,66V bei 3,2V oder verstehe ich dich da falsch? Nach der Umsetzung schaltet sich allerdings nur der Spannungsregler bzw. Microcontroller ab. Was nicht abgeschaltet wird ist das Akku Management (MAX17048), da dieser vor dem Spannungsregler versorgt wird. Sollte ich dies ändern? Sonst wird ja weiterhin der Akku leer gesaugt. Und kann ich ggfs. den ALERT-PIN sinnvoll einsetzen?
Peter M. schrieb: > Kannst du das DB bitte verlinken, woher du die Info gezogen hast. Hölle, das ist ein doofer Zahlendreher und ein Auszug aus https://www.ti.com/lit/ds/symlink/tps631000.pdf Leider hat der TPS630001 keine brauchbar definierte Abschaltschwellen, sondern es sind nur min und max Werte angegben. Der bräuchte deshalb Hilfe von aussen. Aber der µC könnte die Selbstabschaltung pber den Enable des Schaltreglers zusammen mit dem Akku-Manager übernehmen, denn der hat ja eine Spannungsmessung eingebaut. Peter M. schrieb: > Was nicht abgeschaltet wird ist das Akku Management (MAX17048), da > dieser vor dem Spannungsregler versorgt wird. Sollte ich dies ändern? Da brauchst du dir keine Sorgen machen: wen sich am Bus nichts mehr tut, dann geht das Ding nach 2,5s in den Schlaf und braucht nur noch maximal 5µA:
1 | Note 6: The IC enters shutdown mode after SCL < VIL and SDA < VIL for longer than 2.5s |
Dazu kommen dann noch 0,1..1µA vom disableten Schaltregler. Und wenn dann noch 20mAh im Akku "übrig" sind, reicht das für gut 4000 Stunden, also gut über ein halbes Jahr. Das ist dann schon im Bereich der vom Hersteller dokumentieren Selbstendladung: - https://accundu.de/selbstentladung-von-lithium-ionen-bei-lagerung-ein-selbstversuch#page-content
Gerald K. schrieb: > Außerdem sinkt durch die LED die Zuverlässigkeit. Was stört dich an der Zuverlässigkeit von LEDs? Fürchtest du abreißende Bond-Drähte?
In der Zwischenzeit konnte ich auch einmal testen wo genau der Threshold beim TPS63001 liegt. Das Fazit: es schaltet tatsächlich ziemlich genau bei 1,7 V wie im DB angegeben ab. Auch gelesen habe ich das beim MAX17048, wenn SDA/SCL LOW sind der Sleep Mode gerade mal 1µA hat... daher also wie du bereits sagtest, zu vernachlässigen. Was ich aber dennoch noch nicht so ganz verstehe ist, dass trotz den oben beschriebenen Zuständen, der Akku weiterhin an Spannung verliert, obwohl TPS63001 bereits abgeschalten ist. Das Multimeter bestätigt dasselbe: nach dem Spannungsregler liegen überall 0V bis wenige mV an. Wo natürlich noch (in dem Fall) 3,2V anliegen sind vor dem Regler und an dem MAX17048 bzw. Charger. Was ja korrekt ist. SDA/SCL Pins sind logischerweise auch low, woher soll auch die Spannung kommen.
Peter M. schrieb: > Was ich aber dennoch noch nicht so ganz verstehe ist, dass trotz den > oben beschriebenen Zuständen, der Akku weiterhin an Spannung verliert 1. Wenn du den schon mal durch Tiefentladung vorgeschädigt hast, kann alles passieren. Leg den Akku einfach mal über Nacht ohne Schatung auf den Tisch. Hält er dann die Spannung noch? 2. Leitungen auftrennen und messen, wohin noch Strom fließt. > obwohl TPS63001 bereits abgeschalten ist. Beim Verb "schalten" wird die schwache (regelmäßige) Konjugation verwendet, deshalb ist er "abgeschaltet" mit 't' am Schluss: - https://languagetool.org/insights/de/beitrag/geschaltet-geschalten-schalten/ Wenn ich einen Papierflieger gemacht habe, dann habe ich ja auch ein Blatt Papier "gefaltet" und nicht "gefalten".
Lothar M. schrieb: > Beim Verb "schalten" wird die schwache (regelmäßige) Konjugation > verwendet, deshalb ist er "abgeschaltet" mit 't' am Schluss: Das ist vielmehr dem Dialekt geschuldet, wie ja selbst auch der Artikel beschreibt "Geschalten: (Nur in Dialekten korrekt)". Verzeihung hierfür, offensichtlich scheinst du mich dennoch durch die letzten Nachrichten hinweg korrekt verstanden zu haben. Danke an Alle für die Antworten.
Peter M. schrieb: > Das ist vielmehr dem Dialekt geschuldet, wie ja selbst auch der Artikel > beschreibt "Geschalten: (Nur in Dialekten korrekt)". Ich spreche im süddeutschen Dialekt auch "geschalten" (das wird ganz ohne definierten Endlaut ausgesprochen: "gsdchalda") aber schreibe im Hochdeutschen "geschaltet". Damit diese Dialekt-Ausrede gilt, müsstest du konsequenterweise im Dialekt schreiben... ;-) > offensichtlich scheinst du mich dennoch durch die > letzten Nachrichten hinweg korrekt verstanden zu haben. In der Tat. Völlig problemlos. Zum Thema: um den Schaltregler von einem µC-Pin aus deaktivieren zu können, brauchst du noch einen Pulldown, denn wenn der µC im Reset ist, dann sind seine Pins hochohmig und damit undefiniert. Und du brauchst dann noch einen Schopf, aus dem du dich nach dem Abschalten wieder selber aus dem Loch ziehen kannst.
Lothar M. schrieb: > "gsdchalda" Ist ja ein ganz übler Dialekt. Den stimmhaften alveolaren Plosiv hätte ich da nicht so oft erwartet...
Lothar M. schrieb: > Damit diese Dialekt-Ausrede gilt, müsstest > du konsequenterweise im Dialekt schreiben... ;-) Nicht notwendigerweise. Oftmals versucht man einfach (ebenfalls aus dem Blickwinkel eines Schwaben) sich hochdeutsch und verständlich im deutschsprachigen Raum auszudrücken, dabei passieren einfach, ohne böse Absichten, derartige... nennen wir es mal... - "Dialektfehlerchen". Da ich jetzt aber weiß du würdest es verstehen, wenn ich ins schwäbisch abdrifte, können wir getrost einen Haken an das Thema machen :) Lothar M. schrieb: > um den Schaltregler von einem µC-Pin aus deaktivieren Diese Lösung kann ich leider direkt verwerfen, da absolut jeder PIN besetzt ist. Außerdem soll die Logik ohne MCU funktionieren. Ich denke ich fokussiere die Lösung über VBAT / Spannungsteiler zum EN Pin des Spannungsreglers, da dieser ausnahmslos auf den Threshold von 1,7 V reagiert. Momentan sind bei mir die PINS VINA/ PS/SYN und EN verbunden im DB steht aber das EN zu GND gezogen werden sollte. Was wie ich vermute gleichzeitig das Problem ist, weshalb der Akku Spannung verliert, obwohl keine Spannung aus dem Regler kommt, wenn oben genannte PINS 1,7V haben. Meine Vermutung, der Regler selbst arbeitet noch und zieht den Akku leer? Alle anderen Wahrscheinlichkeiten sind quasi ausgeschlossen. -> Akku ist in Ordnung, verliert auch keine Spannung abgeschlossen und außerhalb der Schaltung. Hab sogar testweise einen neuen versucht. -> es fließt kein weiterer Strom auf dem PCB.
Glaube da holst Du Dir besser so ein TP4056 Modul mit Tiefentladeschutz DW01A Chip drauf: https://elektro.turanis.de/html/prj224/index.html Die Ladefunktion musst Du ja nicht nutzen, wenn Du nur den DW01A zweckentfremdest.
H. H. schrieb: > Den stimmhaften alveolaren Plosiv hätte ich da nicht so oft erwartet... Oha, das passiert sonst erst nach 5 Weizen und 3 Willi. Da hatte ich wohl nicht recht "gschalda"... ;-) Peter M. schrieb: > zum EN Pin des Spannungsreglers, da dieser ausnahmslos auf den > Threshold von 1,7 V reagiert. Wie hast du das herausgefunden? Denn ein "low" sollte der EN erst bei deutlich weniger als 1,7V erkennen:
1 | VIL EN, PS/SYNC input low voltage max. 0.4 V |
2 | VIH EN, PS/SYNC input high voltage min. 1.2 V |
Und so wie diese Zahlen aussehen, dürfte da auch noch eine Hysterese zum
Wiedereinschalten mit drin sein.
Ich vermute fast, du hast mit den 1,7V den gut definierten Undervoltage
Lockout getestet.
> Meine Vermutung, der Regler selbst arbeitet noch und zieht den Akku leer?
Der TPS für sich arbeitet bis 1,8V runter, dann schlägt der Undervoltage
Lockout bei 1,7V zu. Erst dann schaltet er sich selber in den
Ruhezustand.
Weil der Akku aber bei 3,2V schon richtig leer und damit auch kaum mehr
belastbar ist, kann es sein, dass der Schaltregler die Akkuspannung
misst und startet, weil es mehr als 1,8V sind. Dann braucht er Strom für
die nachgeschaltete Elektronik, und die Akkuspannung bricht auf unter
1,7V zusammen und der Schaltregler schaltet ab. Gleich darauf erholt
sich der Akku ein wenig, die Spannung steigt über 1,8V und der TPS
startet wieder, usw. usf.
Wie gesagt: messen bringt Klarheit.
Lothar M. schrieb: > Ich vermute fast, du hast mit den 1,7V den gut definierten Undervoltage > Lockout getestet. Da hast du wohl recht. Lothar M. schrieb: > VIL EN, PS/SYNC input low voltage max. 0.4 V > VIH EN, PS/SYNC input high voltage min. 1.2 V Was spräche denn dagegen, den ALERT über einen Pullup 10K auf 3V3 zu ziehen und damit den EN des Reglers zu "füttern"? Löst der Alert aus bewegen wir uns unter 0.4 V. Zum Wiederverbinden könnte man VBUS 3v3 nutzen, den man ebenfalls zum EN Pin führt. Dadurch hätte ich doch alles erschlagen?
Lothar M. schrieb: > Oha, das passiert sonst erst nach 5 Weizen und 3 Willi. Da hatte ich > wohl nicht recht "gschalda"... ;-) Oh, wir sind uns ähnlicher als ich dachte - auch meine Lieblingsgetränke 😀.
Bitte melde dich an um einen Beitrag zu schreiben. Anmeldung ist kostenlos und dauert nur eine Minute.
Bestehender Account
Schon ein Account bei Google/GoogleMail? Keine Anmeldung erforderlich!
Mit Google-Account einloggen
Mit Google-Account einloggen
Noch kein Account? Hier anmelden.


