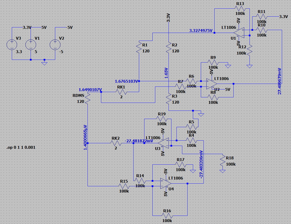
Hallo, Ich habe diese Schaltung aufgebaut in LT-Spice. Die Schaltung soll die Verluste die durch die Kabel entstehen (RK1 und RK2) kompensieren, so dass die Spannung über RDMS sich nicht verändert. Das bedeutet auch Widerstandsänderungen im Kabel durch Temperatur automatisch kompensiert werden. Die Simulation funktioniert so wie ich möchte. Ich habe die Schaltung nun genau so realisiert jedoch mit einem LM324DT anstatt LT1006. Die Schaltung stabilisiert/regelt leider jedoch nicht wie gewünscht. Woran könnte dies liegen? Vielen Dank für eure Hilfe!
Ich wundere mich, das du da überhaupt was sinnvolles rauskriegst. Schon die Speisung der OpAmps mit +5V und +5V ist ja daneben. Da solltest du mal über eine -5V Quelle nachdenken.
Matthias S. schrieb: > Ich wundere mich, das du da überhaupt was sinnvolles rauskriegst. Schon > die Speisung der OpAmps mit +5V und +5V ist ja daneben. Da solltest du > mal über eine -5V Quelle nachdenken. Dies ist der Fall, jedoch wohl etwas schwierig auf dem Bild zu erkennen. H. H. schrieb: > Jakob F. schrieb: >> Woran könnte dies liegen? > > Wirrwareffekt. Was würde am besten dagegen helfen?
Jakob F. schrieb: >> Wirrwareffekt. > > Was würde am besten dagegen helfen? Schaltplan so zeichnen wie das üblich ist.
Jakob F. schrieb: > Dies ist der Fall, jedoch wohl etwas schwierig auf dem Bild zu erkennen. Deswegen ist es günstiger, nicht nur Bilder hochzuladen, sondern auch die .ASC-Datei H. H. schrieb: > Schaltplan so zeichnen wie das üblich ist. Das betrifft auch diese komischen zackeligen Widerstände. Die machen die Schaltung ebenfalls nicht übersichtlicher. Dieses Symbol stammt aus Zeiten, als Schaltpläne noch mit Schablonen und Tuschfüller gezeichnet wurden. Aktuell ist die EN-60617. https://de.wikipedia.org/wiki/Liste_der_Schaltzeichen_(Elektrik/Elektronik)#Widerst%C3%A4nde
Rainer W. schrieb: > Dieses Symbol stammt aus > Zeiten, als Schaltpläne noch mit Schablonen und Tuschfüller gezeichnet > wurden. Und zwar in Amiland. In .de war ein Widerstand auch mit Schablone und Tuschefüller ein rechteckiger Kasten.
Die Zickzackwiderstände sind doch eher für schnelles hinkritzeln gut, da muss man den Bleistift nicht anheben oder neu ansetzen, kann die Linie einfach fortführen. Aber ich mag die Kästchen auch lieber, ist wohl Gewöhnunhssache.
Jakob F. schrieb: > Die Schaltung soll die Verluste die durch die Kabel entstehen (RK1 und > RK2) kompensieren, so dass die Spannung über RDMS sich nicht verändert. Du könntest auch sagen: die Spannung über RDMS soll immer 1.65V aka 3.3V/2 betragen. Dann fällt dir sicher sofort ein Konzept ein mit 2 OpAmps weniger. Dazu muss der mit +5V versorgte OpAmp 3.3V ausgeben bei 17mA. Das schafft ein LM358 nicht, er ist kein idealer OpAmp. Er ist der allerbilligste OpAmp den man kaufen kann. Ungenau bis 7mV. Besorge einem genauen Rail-To-Rail OpAmp, sagen wir AD8672 (er muss mehr als +/-2.5V aushalten, das schränkt die Auswahl stark ein). Aber selbst mit dem: deine Schaltung wird in der Realität schwingen, denn nur die Simulation gleicht den Spannungsabfall am Zuleitungswiderstand zu 100% aus, die Realität überkompensiert wegen Toleranz von OpAmp, Widerstandswerten oder Aufbaueffekten vielleicht, und sei es nur um 100.00001% und das war's dann schon. Man darf Dinge nicht zu 100% ausgleichen, sondern nur zu 95% oder so, je nach Genauigkeit.
Habe zum Glück noch nie LT-Spice verwendet. ABER: Das Regelziel hier ist die Spannung an RDMS konstant zu halten. Unabhängig von RK1 und RK2. Korrekt? Es gibt aber 2 P-Regler und 2 Quellen die sich um 1 Regelziel kümmern. Wie soll den das gehen? In der Simulation kriegt man das numerisch auf die Reihe - aber in richtigen Leben ... * ZickZack oder nicht wird daran nichts ändern.
Giovanni schrieb: > ABER: Das Regelziel hier ist die Spannung an RDMS konstant zu halten. > Unabhängig von RK1 und RK2. Korrekt? Richtig! Könnte ich also einen P-Regler weglassen (z.B. den bei GND) und den anderen so dimensionieren das er den Verlust vom Kabel doppelt kompensiert? Also für hin und Zurückleitung? RDMS ist ein Dehnmesstreifen der dann als Sensor eingelesen wird. Michael B. schrieb: > Aber selbst mit dem: deine Schaltung wird in der Realität schwingen, > denn nur die Simulation gleicht den Spannungsabfall am > Zuleitungswiderstand zu 100% aus, die Realität überkompensiert wegen > Toleranz von OpAmp, Widerstandswerten oder Aufbaueffekten vielleicht, > und sei es nur um 100.00001% und das war's dann schon. > > Man darf Dinge nicht zu 100% ausgleichen, sondern nur zu 95% oder so, je > nach Genauigkeit. Ist damit gemeint dass ich die Verstärkung der Differenzverstärker anpassen soll?
Jakob F. schrieb: > Ist damit gemeint dass ich die Verstärkung der Differenzverstärker > anpassen soll? Ich meine, du solltest erst mal Grundlagen der Regelungstechnik lernen. Ein Regler der eine Differenz auf 0 ausregelt kann nur ein PI(D) Regler sein. Deiner ist nur P. Der kann und darf wegen Stabilität nie perfekt ausregeln. Dann wirst du mit dem billigsten aller OpAmps wohl keine überzeugenden Erlebnisse bekommen. Meinst du nicht, wenn ein LM358 alles könnte, dass es dann die tausenden anderen OpAmps gar nicht gäbe ? Dann hätte ich erwartet, dass dir nsch der Erklärung sofort auffällt, dass es auch mit 2 OpAmp geht (falls man aus irgendwelchen Gründen 0V an einem DMS Anschluss haben will, sonst auch 1).
Jakob F. schrieb: > RDMS ist ein Dehnmesstreifen der dann als Sensor eingelesen wird. ?? wie wenn die Spannung konstant geregelt wird. Mit einer Strommessung? Noch eine dumme Frage vor der Nachtruhe. Wenn es um Widerstandsmessung an einem DMS geht bei dem die Leitungslänge kompensiert werden soll, dann denke ich spontan an Pt100 4-Leiterschaltung. Die gibt es doch schon. Oder??? Gute Nacht.
Mein Versuch ist es eben mit der Wheatstone Brückenschaltung die die Kabelverluste kompensiert einen DMS einzulesen. Dabei habe ich an die 4-Leiterschaltung gedacht um die Kabelverluste zu kompensieren.
Michael B. schrieb: > Dann hätte ich erwartet, dass dir nsch der Erklärung sofort auffällt, > dass es auch mit 2 OpAmp geht (falls man aus irgendwelchen Gründen 0V an > einem DMS Anschluss haben will, sonst auch 1). Kannst du mir bitte noch einen Tipp geben. Irgendwie sehe ich noch nicht genau was du meinst. Ich muss zugeben das ich noch ganz am Anfang bin mit meiner Regelungstechnikerfahrung.
Jakob F. schrieb: > Mein Versuch ist es eben mit der Wheatstone Brückenschaltung die die > Kabelverluste kompensiert einen DMS einzulesen. Dabei habe ich an die > 4-Leiterschaltung gedacht um die Kabelverluste zu kompensieren. Bei DMS nennt man das 6-Leiter-Technik. Wenn es so funktionieren würde, wie du das vor hast, hätten es andere schon längst erfunden.
Beitrag #7680110 wurde von einem Moderator gelöscht.
Re D. schrieb: > Bei DMS nennt man das 6-Leiter-Technik. Gibt es dazu gute Fachliteratur? Hier auf der Seite habe ich leider nichts dazu gefunden.
Giovanni schrieb: > Habe zum Glück noch nie LT-Spice verwendet. > > ABER: Das Regelziel hier ist die Spannung an RDMS konstant zu halten. > Unabhängig von RK1 und RK2. Korrekt? > > Es gibt aber 2 P-Regler und 2 Quellen die sich um 1 Regelziel kümmern. > Wie soll den das gehen? Es sind zwei Regelziele, eine Regler für den Spannungsabfall an RK1 und ein Regler für Spannungsabfall an RK2 > In der Simulation kriegt man das numerisch auf die Reihe - aber in > richtigen Leben ... zwei Regler die sich gegenseitig in die Quere kommen ist auch in der Simulation selten erfolgreich, in der Regel nicht > * ZickZack oder nicht wird daran nichts ändern. was die optimale Lösung ist hängt ganz von Zweck ab, wenn man nur eine konstante Spannung über RDMS haben möchte dann könnte man diese Spannung zurückführen und mit einem Regler darauf regeln. Wenn man aber zwei unabhängige Spannungen wohin führen muss und den Spannungsabfall der Leitung kompensieren soll, dann so. Der Rest ist klar, P-Regler haben Regelabweichungen die mit größer werdendem P-Anteil (Regelkreis-Verstärkung) kleiner werden Abweichung = 1/P und je größer das P umso größer das Risiko zu schwingen Mit PI Regler ist die bleibende Regelabweichung 0, benötigt aber Zeit Mit PID Regler ist es schneller gegenüber PI, Einstellung aber komplexer und schwierig wenn die Leitungslänge/Induktivität variabel sein soll Dann stellt sich natürlich auch noch die Frage der Dynamik, ist Rdms als konstant anzusehen oder kann sich dieser Wert dynamisch ändern im Rahmen der Genauigkeit die zu betrachten ist, muss dann nachgeregelt werden und ist PI dann schnell genug, ist es der Gesamtwiderstand einer DMS Vollbrücke oder nur ein einzelner Widerstand der sich ändert? Bei einem DMS im Extremfall 10% (Ausnahmen sogar 30%), in der Vollbrücke wenn das dann nicht absolut synchron/toleranzfrei passiert, könnte man also schon in der Speisung der Vollbrücke ein paar % Änderung haben.
Jakob F. schrieb: > Re D. schrieb: >> Bei DMS nennt man das 6-Leiter-Technik. > > Gibt es dazu gute Fachliteratur? Hier auf der Seite habe ich leider > nichts dazu gefunden. GOOGLE hilft: "6-Leiter-Technik" "Dehnungsmessstreifen" schaltplan schaltbild https://www.hbm.com/de/4248/elektrischer-anschluss-von-kraftaufnehmern/ https://www.burster.de/de/produkte/p/detail/9243 Der "Burster Messverstärker 9243" wird manchmal auch bezahlbar bei Ebay angeboten!
Lucky schrieb: > Dann stellt sich natürlich auch noch die Frage der Dynamik, ist Rdms als > konstant anzusehen oder kann sich dieser Wert dynamisch ändern im Rahmen > der Genauigkeit die zu betrachten ist, muss dann nachgeregelt werden und > ist PI dann schnell genug, ist es der Gesamtwiderstand einer DMS > Vollbrücke oder nur ein einzelner Widerstand der sich ändert? Es ist dann nur so das sich der Widerstand des DMS ändert wenn dieser belastet wird. Das wird dann mit einem A/D Wandler eingelesen und verarbeitet.
Jakob F. schrieb: > Es ist dann nur so das sich der Widerstand des DMS ändert wenn dieser > belastet wird. Das wird dann mit einem A/D Wandler eingelesen und > verarbeitet. Ich Frage noch, warum du bei deinem Kenntnisstand eine Kompensation der Leistungswiderstände brauchst? Hast du einen gekauften Sensor oder selbst DMS geklebt? Wenn selbst geklebt, sind die Leitungen dein kleines Problem. Bei gekauft, nach das Kabel einfach kürzer, in den du an Sensor eine A/D-Wandlung machst. P.S. wenn du DMS selbst kennst, dann bin welche mit hohem Widerstand, das reduziert das Problem ebenfalls.
Jakob F. schrieb: > Das bedeutet auch Widerstandsänderungen im Kabel durch Temperatur > automatisch kompensiert werden. Ich verstehe das Problem nicht. Die vier DMS im Schaltplan werden üblicherweise als Vollbrücke verschaltet. Die Brückenquerspannung wird hochohmig abgegriffen, da spielt der Leitungswiderstand keine Rolle. Hat die Speiseleitung einer 120R Vollbrücke 1,2R, dann ist die Empfindlichleit 1% kleiner. Das wird mit einkalibriert. Wenn die ppm der Kupferleitung wirklich eine Superpräzisionsanwendung stören, dann macht man halt Konstantstromspeisung der Brücke. Der TK der DMS selber und des Trägermetalls dürften viel störender sein. Gegen Thermospannungen hilft AC.
Wolf17 schrieb: > Ich verstehe das Problem nicht. Die vier DMS im Schaltplan werden > üblicherweise als Vollbrücke verschaltet. Es ist eben eine Viertel-Brücke. Nur der DMS wird mit einem längeren Kabel angeschlossen und diesen Kabelverlust möchte ich kompensieren.
Rainer W. schrieb: > H. H. schrieb: >> Schaltplan so zeichnen wie das üblich ist. > > Das betrifft auch diese komischen zackeligen Widerstände. Mich stören die nicht.
Würde ich die beiden P-Regler auf PI-Regler ändern (die ja langsamer reagieren), würde dies die Stabilität erhöhen? Die Widerstandsänderungen der Kabel die kompensiert werden sollen sind nicht schnell. Also z.B. wenn die Temperatur vom Kabel ändert.
Wolf17 schrieb: > Ich verstehe das Problem nicht. Die vier DMS im Schaltplan Ich sehe keine 4 DMS. Jakob F. schrieb: > Es ist eben eine Viertel-Brücke. Bloss: was wird gemessen ? Die Spannung wird konstant gehalten, dann müsste man den Strom messen, aber ich sehe nirgends einen Ausgang der mit dem Strom durch den RDMS korrespondiert.
Also ich möchte die Spannung die über dem DMS abfallen messen und mit dem Punkt zwischen R2 und R3 vergleichen. Dies damit die differenzielle Spannung zwischen den beiden Punkten (Messpunkt DMS und Messpunkt R2/R3) nicht zu gross ist für den Eingang am ADC. Die Messung der Spannung am DMS erfolgt mit einer Fühlerleitung direkt am DMS und direkt zum ADC (dieser einen PGA). Das Verbindungskabel RK1 (und RK2) für den Stromfluss möchte ich aber kompensieren falls sich der Widerstand durch Temperaturänderungen im Kabel verändert. Mache ich einen Überlegungsfehler und dies ist nicht ganz möglich?
Jakob F. schrieb: > Also ich möchte die Spannung die über dem DMS abfallen messen und mit > dem Punkt zwischen R2 und R3 vergleichen. Dies damit die differenzielle > Spannung zwischen den beiden Punkten (Messpunkt DMS und Messpunkt R2/R3) > nicht zu gross ist für den Eingang am ADC. Mein Gott, wenn du nur 1 DMS hast, musst du mit Ergänzungswiderständen zur Brücke verschalten. Was soll der eine DMS denn meesen? Wie lang ist das Kabel? Was hast du für Ergänzungswiderstände?
Die länge des Kabels beträgt 8m. Der DMS (folgenden habe ich im ersten Aufbau verwendet: https://product.kyowa-ei.com/en/products/strain-gages/type-km) soll Dehnungen in einem Asphaltbelag messen. Also nur Längsdehnungen verlaufend zur Länge des DMS. Ich habe doch mit drei Ergänzungswiderstände (R1, R2 und R3) eine Brücke verschaltet? Diese habe ich alles 120 Ohm gewählt da der Grundwert des DMS 120 Ohm ist.
Jakob F. schrieb: > Ich habe doch mit drei Ergänzungswiderstände (R1, R2 und R3) eine Brücke > verschaltet? Hast du nicht.
Jakob F. schrieb: > Ich habe diese Schaltung aufgebaut aha, schon mal RDMS in google eingetippt, da bekommt man vieles, nur keine Erklärung was du meinst oder willst WTH meinst du mit RadioDataMistSystem? Ich kann mir nur sense vorstellen wie bei Netzteilen um die Regelung mit Leitungswiderstand zu erfassen.
Jakob F. schrieb: > Ergänzungswiderstände (R1, R2 und R3) Was sind das für Widerstände? Normale aus der Krabbelkiste? Viel zu ungenau, grade bei 120 Ohm, misst du dann, wie deine Widerstände warm werden, sonst nix. Falls du überhaupt was misst, weil die bBrückenverstimmung eingangs schon wegen der Toleranzen zu groß für dein Messverstärker ist. Jakob F. schrieb: > Die länge des Kabels beträgt 8m. Die Einflüsse aus der Inhomogenität des Asphalts ist um mindestens eine Zehnerpotenz größer, als der Einfluss bei dieser Kabellänge. Warum packst du nicht vier DMS als vollbrücke in den Asphalt? Das würde dir viele Probleme ersparen.
Jakob F. schrieb: > Also ich möchte die Spannung die über dem DMS abfallen messen Ich dachte, die regelst du auf exakt 1.649V ? Danach muss man nichts mehr messen, sie beträgt 1.649V. Immer, egal welchem Stress der DMS ausgesetzt wird
Evtl hilft diese Grafik noch fürs Verständnis meiner Überlegung. Uout wird dann an den ADC geführt um mögliche Dehnungen am DMS zu messen. R1 und R2 und R3 sind 120 Ohm. Gedacht ist das jeder Kabelverlust einzeln kompensiert wird.
Sorry, vergessen! Ich verwende "normale" SMD 0603 Metallschichtwiderstände mit 1% Toleranz.
Jakob F. schrieb: > Sorry, vergessen! Ich verwende "normale" SMD 0603 > Metallschichtwiderstände mit 1% Toleranz. Damit hast du echt andere Probleme als die Kabelverluste.
Wenn es unbedingt eine Viertelbrücke sein muss und noch nicht mal eine Halbbrücke infrage kommt, dann lesen: https://www.hbm.com/fileadmin/mediapool/files/technical-articles-technotes-white-papers/2012/ESA_3_2012_1_de_01.pdf Einen LM324 mit 7µV/K Drift halte ich für die falsche Wahl. Die ganze Sache klingt nach einer Einzelanwendung. Ich empfehle einen fertigen Messverstärker und die Zeit lieber auf die Ankopplung des DMS an das Messobjekt zu investieren.
Beitrag #7680557 wurde von einem Moderator gelöscht.
Re D. schrieb: > Damit hast du echt andere Probleme als die Kabelverluste. Was für Widerstände wären dann eine bessere Wahl?
0,01-%ige Widerstände. Aber die kosten mehr als eine komplette DMS-Folienbrücke.
Bitte melde dich an um einen Beitrag zu schreiben. Anmeldung ist kostenlos und dauert nur eine Minute.
Bestehender Account
Schon ein Account bei Google/GoogleMail? Keine Anmeldung erforderlich!
Mit Google-Account einloggen
Mit Google-Account einloggen
Noch kein Account? Hier anmelden.




