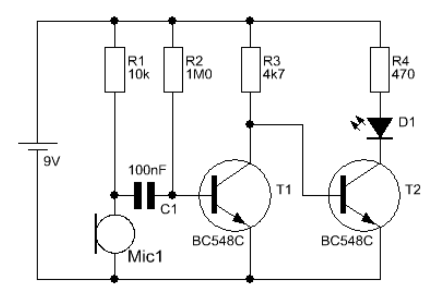
Hallo, ich möchte folgende Schaltung nachbauen: http://www.dieelektronikerseite.de/Lections/Mikrofone%20-%20Elektronischer%20Lauschangriff.htm Ich habe momentan nur als Transistoren BC 517 oder BC 337 in der Bastelkiste. Tun die es auch oder muss es unbedingt der BC546C-BC550C sein? Gruß Harald
Bitte melde dich an um einen Beitrag zu schreiben. Anmeldung ist kostenlos und dauert nur eine Minute.
Bestehender Account
Schon ein Account bei Google/GoogleMail? Keine Anmeldung erforderlich!
Mit Google-Account einloggen
Mit Google-Account einloggen
Noch kein Account? Hier anmelden.
