Möchte mit einem AVR 32u4, der mit 3,3 Bolt, 8MHZ läuft die Spannung eines als Spannungsversorgung angeschlossenen Solarmoduls messen. Das Modul liefert max. 6 V, 300 mA. Um es mit einem der ADC zu messen habe ich es an einen hochohmigen Spannungsteiler angeschlossen. Solange die Sonne scheint werden gute Werte angezeigt - aber bei Wolken / Nacht wird die Spannung aus dem Spannungsteiler angezeigt. Der Spannungsteiler selbst verbraucht ja schon einen Teil der Leistung; aber was mich stört ist, dass bei Null Sonnenschein das Mittel aus dem Spannungsteiler angezeigt wird anstelle von Null Volt. Lösung wäre ein externer ADC - aber der braucht ja selbst wieder Strom. Was schlagt Ihr vor ?
Dann zeig doch einfach unter einem bestimmten Wert einfach 0V an. Der ADC gibt dir das was er am Eingang sieht, egal ob nun extern oder der Interne. Du kannst mit Filterung in Hardware und auch Software deine Ergebnisse besser glätten, aber wenn der ADC um zwei Digits schwankt sind das halt 6,44mV bei 3.3V Vref und 10bit ADC Auflösung. Ein besserer ADC bringt dir zwar mehr Auflösung, aber dass bedeutet keineswegs auch gleich mehr Genauigkeit. Ich schlage vor du Überdenkst deine Anforderungen, wie genau man die Spannung bei Schwachlicht überhaupt noch messen MUSS. Ansonsten kauf dir nen INA226, der liefert dir Spannung, Strom und Leistung fertig per I2C frei Haus. Besser wirst du es nicht für unter 10€ bekommen und vor allem auch nicht brauchen.
Wenn Du wirklich die Modulspannung misst, und etwas anderes als 0V bei Dunkelheit dabei raus kommt, hat Deine Schaltung einen Fehler. Woher bekommt Dein AVR seine Betriebsspannung, wenn nichts aus der Solarzelle kommt? Benutzt Du einen Stepdown, der evtl. Zum Pannel zurückspeist und daher der Bullshit? MfG Michael
Thomas S. schrieb: > bei Wolken / Nacht wird die Spannung aus dem Spannungsteiler angezeigt. ??? Was misst denn ein parallel zum ADC Eingang angeklemmtes 10M Ohm Multimeter? Was misst das Multimeter am Spannungsteilereingang? Ohmwerte des Spannungsteilers? Eingangswiderstand vom ADC? 100nF parallel zum ADC Eingang geschaltet?
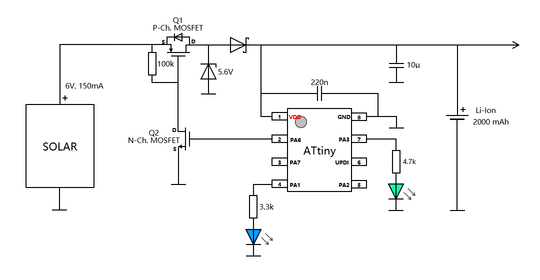
Man kann über die Sache besprechen, schreiben, sobald du ein SCHALTBILD deines Aufbaus hier reinstellst, meinetwegen als abfotografierte Bleistiftskizze.
Thomas S. schrieb: > Möchte mit einem AVR 32u4, der mit 3,3 Bolt, 8MHZ läuft die Spannung > eines als Spannungsversorgung angeschlossenen Solarmoduls messen Das kannst du machen wenn Minus des Solarmoduls mit AGND des AVR verbunden ist und einen Spannungsteiler aus 18k nach Masse und 27k zum plus Anschluss des Solarmoduls. Die Belastung von 130uA ist zwar Verlust aber die gemessene Spannung stimmt. Vom Solarmodul muss eine Diode und ein Regler zur Schaltung gehen, damit kein Strom zurück fliesst aus eventuellem Akku.
Thomas S. schrieb: > aber bei Wolken / Nacht wird die Spannung aus dem Spannungsteiler > angezeigt. Der Thomas Schaerer hat hier seinen Überspannungsschutz http://www.elektronik-kompendium.de/public/schaerer/ovprot.htm am Eingang mit Schottky-Dioden gebaut und wundert sich, dass nun an den Spannungsteilern bestimmte Spannungswerte auftreten. :o))
Thomas S. schrieb: > Möchte mit einem AVR 32u4, der mit 3,3 Bolt, 8MHZ läuft die Spannung > eines als Spannungsversorgung angeschlossenen Solarmoduls messen. Bist du dir über den Sinn deines Unterfangens klar. Die Spannung eines PV-Moduls sagt wenig aus. Was ist das Ziel deiner Messung?
Ein Foto der konkreten Messanordnung wäre interessant. Selbst wenn eine Schaltung richtig scheint, kann ein langer Draht noch als Antenne wirken und zu anderen Werten führen.
Rainer W. schrieb: > Die Spannung eines PV-Moduls sagt wenig aus Genau das wollte ich auch sagen. Denn die Spannung ist ziemlich konstant. Die abnehmbare Stromstärke ist viel interessanter. Dazu muss man aber antesten, wie viel Strom sie abgeben kann, ohne dass die Spannung zusammenbricht.
Monk schrieb: > Dazu muss man aber antesten, wie viel Strom sie abgeben kann, > ohne dass die Spannung zusammenbricht. Wenn es um maximalen Ertrag geht, wird ein Solarpanel am MPP betrieben. Gegenüber der Leerlaufspannung nimmt die Spannung dort bereits deutlich ab. Für eine Messung der Beleuchtungsstärke wäre der Kurzschlussstrom relevant.
Rainer W. schrieb: > Wenn es um maximalen Ertrag geht, wird ein Solarpanel am MPP betrieben Er betreibt aber einen uC damit. Der kann mit maximal reingebutterter Leistung nichts anfangen, sondern möchte gern bekommen, was er braucht, und nicht mehr. Also einen Spannungsregler haben und genug Strom.
Michael B. schrieb: > Er betreibt aber einen uC damit. Dann wäre es vielleicht sinnvoll, nebenbei noch einen ausreichenden Akku zu laden, damit der µC auch bei Mondlicht noch läuft. Was damit betrieben wird, ist für die Messung völlig egal. Ohne den Sinn zu kennen, kann man alles Mögliche messen oder auch nicht.
Thomas S. schrieb: > Lösung wäre ein externer ADC Was würde hier ein externer ADC bringen? Wie würdest du den an den µC anschließen? > aber der braucht ja selbst wieder Strom. Man kann externe Stromverbraucher abschalten, solange sie nicht benötigt werden. Man kann sogar belastende Spannugsteiler abschalten, wenn das was bringt. Aber wenn dir bereits der Verbrauch eines hochohmigen Spannungsteilers solche Probleme macht, dann hast du die völlig falsche Versorgungsstrategie. > Was schlagt Ihr vor ? Zeichne einen Schaltplan. Der würde hier mehr bringen als 1000 Worte und eine heitere Ratestunde. Nicht umsonst sind Schaltpläne das länder- und sprachübergreifende Kommunikationsmittel unter Elektronikern.
Wenn das Solarmodul relativ schwach ist (bzw. der Akku relativ stark), bleibt der Ladestrom immer unter dem zulässigen Wert, und es muss nur die Akkuspannung überwacht werden. So habe ich es gemacht.
Danke für die hilfreichen Hinweise. Das µC-Modul (Adafruit Feather 32u4 LoRa 433 MHz) hat ein LiPo-Lade-IC (MCP73871) an Bord an dessen Eingang das kleine Solarmodul hängt. Am LiPo-Lade-IC ist eine LED, die anzeigt, ob gerade geladen wird. Das Modul soll in Zukunft an einem schlecht zugänglichen Ort hoch oben installiert werden; daher will ich vorab sondieren, welche Kombination von LiPo und Solarmodul ausreichend Power bereit stellt. Der Vorschlag von Paule201 ist m.E. in diesem Entwicklungsstadium am sinnvollsten. Sobald kein ausreichend Licht vorhanden ist, wird die Spannung des R-Teilers angezeigt, da das Modul eine niedrigere Spannung (und mithin auch keinerlei brauchbare Leistung mehr) bringt, die Messspannung aber auch nicht weiter "runterziehen" kann. Werde in einem nä. Schritt nur noch die Batteriespannung überwachen. Wenn diese steigt, wird geladen. Danach ist nur noch sicherzustellen, dass der LiPo nicht in die Unterspannung geht.
Thomas S. schrieb: > Das µC-Modul ... usw.usf. In der Zeit hättest du auch den.mehrfach erwähnten Schaltplan malen können. Du brauchst sowieso einen, damit du später mal nachvollziehen kannst, was du da gebastelt hsst.
Bitte melde dich an um einen Beitrag zu schreiben. Anmeldung ist kostenlos und dauert nur eine Minute.
Bestehender Account
Schon ein Account bei Google/GoogleMail? Keine Anmeldung erforderlich!
Mit Google-Account einloggen
Mit Google-Account einloggen
Noch kein Account? Hier anmelden.
