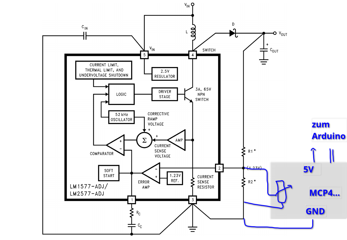
Hallo, Ich habe ein Problem und komme nicht weiter: Ich habe diesen Boost converter: https://www.amazon.de/dp/B0BXWYY37Y?ref=ppx_yo2ov_dt_b_fed_asin_title Jetzt möchte ich die Aussgangsspannuung aber digital steuern. Dafür habe ich das Potentiometer rausgelötet und einen MCP41100 angeschlossen. Der MCP41100 wird über einen Arduino gesteuert. Ich habe ein Skript, dass den Widerstand alle 7s von 25%->75% switcht. Wenn ich eine LED an den Wiper anschliesse funktioniert es (LED an, LED aus). Wenn ich die drei Poti-Ausgänge allerdings an meinen Pins vom Hochsetzsteller anschliesse, ist es dauerhaft als wäre Durchgang (oder ein sehr geringer Widerstand). Wenn ich den ausgelöteten W104 an die Pins vom Boost converter halte, funktioniert dieser wie erwartet. Ich würde sagen: das Skript funktioniert, der MCP41100 funktioniert, mein Boost converter ist i.o. aber trotzdem funktioniert es nicht zusammen. Im Anhang ist mein modifizierter Boost converter und meine Schaltung Guß, Matthias
Du weißt schon, dass diese Teile nur ganz kleine Ströme vertragen?
Matthias V. schrieb: > Jetzt möchte ich die Aussgangsspannuung aber digital steuern. Mach es wie alle anderen: nimm einen PWM-Ausgang und speise einen Strom in den Feedback-Spannungsteiler ein. Frank O. schrieb: > Du weißt schon, dass diese Teile nur ganz kleine Ströme vertragen? Und nicht potentialfrei sind.
Lothar M. schrieb: > Matthias V. schrieb: >> Jetzt möchte ich die Aussgangsspannuung aber digital steuern. > Mach es wie alle anderen: nimm einen PWM-Ausgang und speise einen Strom > in den Feedback-Spannungsteiler ein. > Die Ausgangsspannung von dem Boost converter möchte ich digital steuern. > Frank O. schrieb: >> Du weißt schon, dass diese Teile nur ganz kleine Ströme vertragen? > Und nicht potentialfrei sind. Potentialfrei? Da mein Arduino und die Spnnungsquelle am Boost converter unterschiedliche Quellen haben (unterschiedliche Spannungen), habe ich gemessen wo ich Plus und wo Minus habe, und habe Minus an den ground vom Arduino gehängt => hat auch zu keiner Verbesserung geführt. Damit sollte ich doch Potentialunterschiede erschlagen? Da er mit der LED noch funktioniert geh ich davon aus, dass der Strom nicht zu hoch war. Der W104 wird doch nicht viel mehr abkönnen?
Matthias V. schrieb: > Im Anhang ist mein modifizierter Boost converter und meine Schaltung Das ist keine Schaltung, das ist Kindertgarten ohne jegliche Aussage. Unabhängig davon: Einfach austauschen geht nicht. Datenblatt: Absolute Maximum Ratings All inputs and outputs w.r.t. VSS -0.6V to VDD +1.0V Das ist halt kein Poti, sondern ein IC mit Bezug zu Masse und Versorgung. Wenn da am oberen Ende bei 5V-Versorgung mehr als 6 Volt auftreten, wird sich der Käfer verabschieden. Besorge einen ordentlichen Schaltplan des Schaltreglerplatte und definiere den gewünschten Stellbereich. Dann kann man schauen, wie das elektronische Poti eingesetzt werden kann.
>Datenblatt: >Absolute Maximum Ratings >All inputs and outputs w.r.t. VSS -0.6V to VDD +1.0V Ja, und wie funktioniert die Verstärkerverschaltung in dem Datenblatt? Da liegt Vout doch auch an dem Widerstand an. Und die kann um ein vielfaches höher sein, wenn ich die Schaltung richig verstehe. >Besorge einen ordentlichen Schaltplan des Schaltreglerplatte und >definiere den gewünschten Stellbereich. Dann kann man schauen, wie das >elektronische Poti eingesetzt werden kann. Leider habe ich von der Platte direkt keinen Plan finden können. Es ist ein XL6019 verbaut, für den man ein Datenblatt findet. Da ist eine Beispielschaltung. Am Feedback Pin ist ein Spannungsteiler.
@TO Vielleicht schaust du dir erstmal ein Video dazu an: https://youtu.be/Yc9Dq1diBLU?si=_27RBizk_KlQkqfO
>@TO >Vielleicht schaust du dir erstmal ein Video dazu an: >https://youtu.be/Yc9Dq1diBLU?si=_27RBizk_KlQkqfO Dankesehr. Ich muss aber sagen: nur ein Punkt war "neu" für mich: er hat einen Max-Wert der Spannung für den Widerstand im Datenblatt gefunden. Den habe ich nicht gefunden. Bzw interpretiere ich die eine Schaltung so, dass mit Vout das mehrfache von Vin an dem Widerstand anliegen kann.
Matthias V. schrieb: > er hat einen Max-Wert der Spannung für den Widerstand im Datenblatt > gefunden. Den habe ich nicht gefunden Da gibt es gleich 2 klare Hinweise.
Und wenn du einen richtigen Schaltplan malst, dann wird schnell klar, wie das gemeint ist.
Lothar M. schrieb: > Matthias V. schrieb: >> er hat einen Max-Wert der Spannung für den Widerstand im Datenblatt >> gefunden. Den habe ich nicht gefunden > Da gibt es gleich 2 klare Hinweise. Ah, die Aussage mit der Voltage range an den resistor Terminals ist ziemlich eindeutig, danke. Habe ich wirklich überlesen.
Entschuldige, dass ich immer auf dasselbe Thema zurück komme. Hier ist Vin<<VDD, sodass niemals Vout>VDD?
Matthias V. schrieb: > Hier ist > Vin<<VDD, sodass niemals Vout>VDD? Hier ist Vdd(MCP41010) == Vdd(MCP606) Der OpAmp kann am Ausgang nicht über seine Vdd hinaus, damit ist garantiert, dass auch Vdd vom "Poti" nicht überschritten wird. Was an Vin anliegt ist nur insofern wichtig, dass der MCP606 nicht kaputt geht, aber das steht in dessen Datenblatt.
Matthias V. schrieb: > Ah, die Aussage mit der Voltage range an den resistor Terminals ist > ziemlich eindeutig, danke. Kannst du nicht einfach schreiben: "Ah, die Aussage mit dem Spannungsbereich an den Widerstandsanschlüssen ist ..."? Wenn dir die deutschen Begriffe nicht einfallen, frag doch. Oder schreibe alles auf englisch. scnr
Gibt es denn ein anderes Bauteil, dass sozusagen ein digital gesteuertes Potentiometer ist, welches ich für mein Projekt verwenden kann?
Anbei mal eine Schaltung mit 0..5V DAC. Der Regler-IC regelt auf 0,6V an FB aus. R25, R23, R16 sind so berechnet, daß 0..8V eingestellt werden können. Statt DAC geht aber auch eine PWM mit Tiefpaß.
Matthias V. schrieb: > Gibt es denn ein anderes Bauteil, dass sozusagen ein digital gesteuertes > Potentiometer ist, welches ich für mein Projekt verwenden kann? Ja natürlich: Motorpoti mit digital gesteuertem Servoantrieb.
Rainer W. schrieb: > Matthias V. schrieb: >> Gibt es denn ein anderes Bauteil, dass sozusagen ein digital gesteuertes >> Potentiometer ist, welches ich für mein Projekt verwenden kann? > > Ja natürlich: Motorpoti mit digital gesteuertem Servoantrieb. Gibt es das als fertiges Bauteil? Und wie würde man danach suchen?
Matthias V. schrieb: > Gibt es das als fertiges Bauteil? Und wie würde man danach suchen? Soll ich jetzt für dich bei Google "Motorpoti" eintippen oder welche Suchmaschine bevorzugst du? Matthias V. schrieb: > Jetzt möchte ich die Aussgangsspannuung aber digital steuern. Vielleicht erzählst du erstmal, in welchem Bereich die Ausgangsspannung WIRKLICH einstellbar sein muss?
Rainer W. schrieb: > Wenn dir die deutschen Begriffe nicht einfallen, frag doch. Oder > schreibe alles auf englisch. Ja, alles in deutsch zu schreiben, ist heutzutage "unkalt". :-)
Matthias V. schrieb: > Entschuldige, dass ich immer auf dasselbe Thema zurück komme. Hier ist > Vin<<VDD, sodass niemals Vout>VDD? Schönes Beispiel, wie man es nicht haben will. Die Einstellung geht von 1 bis unendlich, also extrem nichtlinear. Typisch will man aber linear einstellen (0..xxV).
Matthias V. schrieb: > Gibt es denn ein anderes Bauteil, dass sozusagen ein digital gesteuertes > Potentiometer ist, welches ich für mein Projekt verwenden kann? Es gibt auch HV-Digitalpotentiometer, d.h. explizit für höhere Spannungen an den Poti-Anschlüssen, z.B. bis 36V etc. – ob das wirklich reicht, müsste man ausprobieren und solche HV-Typen sind in der Regel deutlich teurer. Man kann einen Low-Voltage-Digitalpoti auch anders in den Feedbackbereich integrieren, also sozusagen nach unten verlegen – damit könnte man zumindest einen gewissen Regelbereich der Ausgangsspannung abdecken. Die anderen Möglichkeiten wurden Dir hier im Thread bereits aufgezeigt.
Rainer W. schrieb: > Matthias V. schrieb: >> Gibt es das als fertiges Bauteil? Und wie würde man danach suchen? > > Soll ich jetzt für dich bei Google "Motorpoti" eintippen oder welche > Suchmaschine bevorzugst du? > Bei Motorpoti bin ich bis jetzt nur auf Drehregler von Hand zu betätigen gestossen. Mit "motorbetriebenes Potentiometer" bin ich den Vorstellungen schon näher gekommen. Auch wenn ich mit den Bezeichnungen in dem Bereich nicht so warm werde. Aber ich schaue mich mal etwas weiter um, vielleicht wird es noch klarer. > Matthias V. schrieb: >> Jetzt möchte ich die Aussgangsspannuung aber digital steuern. > > Vielleicht erzählst du erstmal, in welchem Bereich die Ausgangsspannung > WIRKLICH einstellbar sein muss? Also die Ausgangsspannung soll konstant sein. Sie soll Kondensatoren aufladen. Momentan habe ich 3x5,5V in Reihe geschaltet, sodass ich es im ersten Versuch mit 15V versuchen wollte. Aber eigentlich kann ich auch nur 2 Kondensatoren schalten, sodass die 11V haben, dann würde ich erstmal 9-10V anpeilen. Meine Eingangsspannung ist <6,5V bei <1,5A. (Ein Elektromotor der ausdreht). Also Strom und Spannung sinken immer weiter ab, bis 0. Zum Hintergrund: Ich hatte den Hochsetzsteller (Boost converter) bereits auf 12V Ausgangsspannung eingestellt mit 4xAAA Batterien am Eingang und dann in meiner Schaltung eingebaut. Die Kondensatoren wurden aufgeladen, die LEDs haben geleuchtet (sind als Verbraucher parallel zu den Kondensatoren, deswegen auch die 3 Kondensatoren in Reihe, damit die Spannung bei 12V ist). Jetzt ist halt die "Erweiterung", dass die Spannung im Betrieb weiter hoch bleibt um mehr Energie in die Kondensatoren zu speisen.
Gregor J. schrieb: > Matthias V. schrieb: >> Gibt es denn ein anderes Bauteil, dass sozusagen ein digital gesteuertes >> Potentiometer ist, welches ich für mein Projekt verwenden kann? > > Es gibt auch HV-Digitalpotentiometer, d.h. explizit für höhere > Spannungen an den Poti-Anschlüssen, z.B. bis 36V etc. – ob das wirklich > reicht, müsste man ausprobieren und solche HV-Typen sind in der Regel > deutlich teurer. Man kann einen Low-Voltage-Digitalpoti auch anders in > den Feedbackbereich integrieren, also sozusagen nach unten verlegen – > damit könnte man zumindest einen gewissen Regelbereich der > Ausgangsspannung abdecken. Die anderen Möglichkeiten wurden Dir hier im > Thread bereits aufgezeigt. Interessant: habe solche HV-Digitalpotentiometer gerade gefunden. leider reichen 36V nicht. Unbelastet liegen an den Potentiometeranschlüssen 50V an. Ich möchte zwar in dem Bereich nicht schalten, aber da er möglich ist, ihn zumindest in die Sicherheitsreserve mit einbeziehen. "nach unten verlegen" hieße eine Schaltung mit Widerständen und Transistor auslegen, dass sozusagen eine nur kleine "Steuerspannung" eine größere Spannung (und Leistung) schaltet? Das es das gibt ist mir bewusst, um realistisch zu sein traue ich mir die Auslegung nicht zu.
Peda hat die Lösung mit dem Manipulieren des Feedbacks schon gepostet. Ich würde das mit PWM statt des DAC machen. Was gefällt dir an dieser erprobten Lösung nicht? Oder hast du einfach (noch) nicht verstanden, wie die funktioniert?
Wenn du nur zwei verschiedene Ausgangsspannungs-Werte anpeilst: Nimm ein zweites Poti, und schalte das µC-Gesteuert (Transistor, Optokoppler) zum ersten dazu. Dann kannst du deine zwei Wunsch-Spannungen per Poti einstellen, und per µC zwischen denen umschalten. Und mit Optokoppler auch schön galvanisch getrennt.
Matthias V. schrieb: > "nach unten verlegen" hieße eine Schaltung mit Widerständen und > Transistor auslegen, dass sozusagen eine nur kleine "Steuerspannung" > eine größere Spannung (und Leistung) schaltet? Das es das gibt ist mir > bewusst, um realistisch zu sein traue ich mir die Auslegung nicht zu. Das sollte auch ohne Transistoren in einem gewissen Bereich machbar sein, allerdings muss man bei solchen Schaltungen und Experimenten immer einen Überspannungsschutz einbauen und genau wissen, was man da tut, damit nicht regelmäßig die Halbleiter – DigitalPoti, der Regler selbst und was sonst noch am Ausgang so als Last hängt – plattgemacht werden – das gilt besonders bei einem Step-Up-Regler, für den Du die Überlegungen offenbar machst. Ohne entsprechende Erfahrung wird es schwierig, wie Du es für Dich schon richtig eingeschätzt hast – das mit dem Überspannungsschutz gilt aber eigentlich für alle möglichen Lösungsansätze, nur wissen das die wenigsten hier.
Lothar M. schrieb: > Peda hat die Lösung mit dem Manipulieren des Feedbacks schon > gepostet. > Ich würde das mit PWM statt des DAC machen. Was gefällt dir an dieser > erprobten Lösung nicht? Oder hast du einfach (noch) nicht verstanden, > wie die funktioniert? Manipulieren des Feedbacks wäre vom Grundsatz her dasselbe wie "nach unten verlegen", oder? Du meinst diesen Beitrag: Peter D. schrieb: > Anbei mal eine Schaltung mit 0..5V DAC. > Der Regler-IC regelt auf 0,6V an FB aus. > R25, R23, R16 sind so berechnet, daß 0..8V eingestellt werden können. > > Statt DAC geht aber auch eine PWM mit Tiefpaß. Ist das ein Darstellungsproblem bei mir, oder ist das nur ein Ausschnitt einer Schaltung? Um ehrlich zu sein: so verstehe ich noch nicht wie die funktioniert. Da ist ein Digital-Analog-Wandler, der von meinem Arduino mit 0-5V gesteuert wird? Dann ist da ein Viertel Operationsverstärker. Und oben mit dem großen gelben Kasten kann ich leider so nichts anfangen.
Εrnst B. schrieb: > Wenn du nur zwei verschiedene Ausgangsspannungs-Werte anpeilst: > Nimm ein zweites Poti, und schalte das µC-Gesteuert (Transistor, > Optokoppler) zum ersten dazu. > Dann kannst du deine zwei Wunsch-Spannungen per Poti einstellen, und per > µC zwischen denen umschalten. Und mit Optokoppler auch schön galvanisch > getrennt. Die 2 Werte waren erstmal ein Testlauf, ob meine Schaltung funktioniert (funktioniert nicht, dann brauche ich mir auch nicht den Aufwand machen eine Regelschleife dafür zu entwerfen). Hier habe ich geschrieben was ich am Ende machen möchte: Matthias V. schrieb: >> Vielleicht erzählst du erstmal, in welchem Bereich die Ausgangsspannung >> WIRKLICH einstellbar sein muss? > Also die Ausgangsspannung soll konstant sein. Sie soll Kondensatoren > aufladen. Momentan habe ich 3x5,5V in Reihe geschaltet, sodass ich es im > ersten Versuch mit 15V versuchen wollte. Aber eigentlich kann ich auch > nur 2 Kondensatoren schalten, sodass die 11V haben, dann würde ich > erstmal 9-10V anpeilen. > Meine Eingangsspannung ist <6,5V bei <1,5A. (Ein Elektromotor der > ausdreht). Also Strom und Spannung sinken immer weiter ab, bis 0. > > Zum Hintergrund: Ich hatte den Hochsetzsteller (Boost converter) bereits > auf 12V Ausgangsspannung eingestellt mit 4xAAA Batterien am Eingang und > dann in meiner Schaltung eingebaut. Die Kondensatoren wurden aufgeladen, > die LEDs haben geleuchtet (sind als Verbraucher parallel zu den > Kondensatoren, deswegen auch die 3 Kondensatoren in Reihe, damit die > Spannung bei 12V ist). > Jetzt ist halt die "Erweiterung", dass die Spannung im Betrieb weiter > hoch bleibt um mehr Energie in die Kondensatoren zu speisen.
Matthias V. schrieb: > Momentan habe ich 3x5,5V in Reihe geschaltet, sodass ich es im > ersten Versuch mit 15V versuchen wollte. Aber eigentlich kann ich auch > nur 2 Kondensatoren schalten, sodass die 11V haben, dann würde ich > erstmal 9-10V anpeilen. Dann ist doch alles ganz einfach. Der XL6019 regelt lt. Datenblatt so, dass an seinem FB-Anschluss eine Spannung von 1.25V liegt. R2 in Fig.4 teilst du in einen Festwiderstand und den Teil A-W der Widerstandskette des MCP41100 auf, der Teil B-W bildet den unteren Teil (R1) und geht mit Pin B an Gnd. Da du als minimale Spannung am Ausgang 9V haben möchtest, also 7.2 mal so hoch wie die FB-Spannung, wählst du den Festwiderstand etwas kleiner als das 7-fache vom MCP41100 Gesamtwiderstand. Auch bei 15V am Ausgang hast du dann immer noch weniger als 2V am Potentiometer. Damit sieht das Poti an seinen drei Anschlüssen gegen Gnd folgende Spannungen: B=0V, W=1.25V und A<2V und liegt damit bestens in den Spezifikationen. Du kannst den Einstellbereich also sogar noch erweitern, indem du den festen Teil von R2 kleiner wählst.
Wenn du nicht den ganzen Spannungsteiler durch dein Digitalpoti ersetzt, sondern nur den unteren Teilwiderstand durch parallelschaltung verstellst, kann das auch klappen. Der "Schleifer" vom MCP sieht nie mehr als 1.25 Volt, solange das Poti auf der Platine (Im Schaltplan R1+R2) nicht zu Weit auf Anschlag gedreht ist (also R1 Richtung 0) Wichtig: GND vom Schaltregler und vom MCP (und damit auch vom Arduino) müssen verbunden sein.
Rainer W. schrieb: > wählst du den Festwiderstand etwas kleiner > als das 7-fache vom MCP41100 Gesamtwiderstand Kleiner Rechenfehler - sorry. Der Festteil vom R2 darf dann maximal das 6.2-fache vom MCP41100 Gesamtwiderstand betragen. Die Spannung an A liegt dann unter 2.1V
Rainer W. schrieb: > Matthias V. schrieb: >> Momentan habe ich 3x5,5V in Reihe geschaltet, sodass ich es im >> ersten Versuch mit 15V versuchen wollte. Aber eigentlich kann ich auch >> nur 2 Kondensatoren schalten, sodass die 11V haben, dann würde ich >> erstmal 9-10V anpeilen. > > Dann ist doch alles ganz einfach. > Der XL6019 regelt lt. Datenblatt so, dass an seinem FB-Anschluss eine > Spannung von 1.25V liegt. R2 in Fig.4 teilst du in einen Festwiderstand > und den Teil A-W der Widerstandskette des MCP41100 auf, der Teil B-W > bildet den unteren Teil (R1) und geht mit Pin B an Gnd. > Da du als minimale Spannung am Ausgang 9V haben möchtest, also 7.2 mal > so hoch wie die FB-Spannung, wählst du den Festwiderstand etwas kleiner > als das 7-fache vom MCP41100 Gesamtwiderstand. Auch bei 15V am Ausgang > hast du dann immer noch weniger als 2V am Potentiometer. Damit sieht das > Poti an seinen drei Anschlüssen gegen Gnd folgende Spannungen: B=0V, > W=1.25V und A<2V und liegt damit bestens in den Spezifikationen. Du > kannst den Einstellbereich also sogar noch erweitern, indem du den > festen Teil von R2 kleiner wählst. Ich habe mal aufskizziert wie ich deinen Text verstehe. das sieht wirklich erstmal einfach aus. Ich verstehe es aber nicht: muss ich nicht dasselbe Verhältnis von A-W zu B-W behalten wie ich es bei dem alten Poti auch hatte, damit der Mittelabgriff dasselbe Potential hat? Das war A-W = 27% und B-W = 73%. Das bekomme ich aber mit der Schaltung wie ich sie skizziert habe nicht hin.
Matthias V. schrieb: > Ich habe mal aufskizziert wie ich deinen Text verstehe. Du bist schon sehr vergessen auf deine Idee mit dem Poti... Probiers mal so wie im Bild. Da sind immer alle Potianschlüsse im Bereich zwischen 0V und 1,25V (oder eben die Vref). Kann sein, dass du dann den "oberen" Feedbackwiderstand noch anpassen und/oder zum Poti noch einen Setienwiderstand dazuschalten musst. Aber die grundlegende Idee mit der definierten Spannung an Vref dürfte klar werden.
Lothar M. schrieb: > Matthias V. schrieb: >> Ich habe mal aufskizziert wie ich deinen Text verstehe. > Du bist schon sehr vergessen auf deine Idee mit dem Poti... > > Probiers mal so wie im Bild. Da sind immer alle Potianschlüsse im > Bereich zwischen 0V und 1,25V (oder eben die Vref). > > Kann sein, dass du dann den "oberen" Feedbackwiderstand noch anpassen > und/oder zum Poti noch einen Setienwiderstand dazuschalten musst. Aber > die grundlegende Idee mit der definierten Spannung an Vref dürfte klar > werden. wo kommen denn da die 1,25V her? das hat ja gar keine Verbindung zu Vss (bitte nicht steinigen wenn das nicht die richtige Bezeichnung ist; ich meine +).
Kann es sein, dass ich hier versuche etwas zu regeln, was mit diesem Regler nicht zu regeln ist? Je länger ich mir das Datenblatt vom XL6019 anschaue, desto mehr fällt mir auf, dass Vout keinen Zusammenhang mit Vin hat (Screenshot siehe Anhang). Also Ist mein Abfall des Spannungspegels am Ausgang nicht mit "nachregeln" zu lösen, sondern meine Eingangsspannung einfach ausserhalb der Regelgrenzen der Schaltung?
Rainer W. schrieb: > Matthias V. schrieb: >> wo kommen denn da die 1,25V her? > > Aus dem Datenblatt des XL6019 Ja, die habe ich mittlerweile auch verstanden. Vref Aber die soll doch an fb anliegen. Die kommen doch da nicht raus. Wo sollen die denn her kommen?
Matthias V. schrieb: > Wo sollen die denn her kommen? Vom Spannungsteiler R2, R1 Matthias V. schrieb: > Screenshot_2024-11-02_125856.png > ... Je länger ich mir das Datenblatt vom XL6019 > anschaue, desto mehr fällt mir auf, dass Vout keinen Zusammenhang mit > Vin hat (Screenshot siehe Anhang). Das ist der Sinn eines Spannungsreglers. Der soll seine Ausgangsspannung möglichst unabhängig von seiner Eingangsspannung halten. L1 speichert Energie und am Pin 3 sitzt der Schalter.
Rainer W. schrieb: > Matthias V. schrieb: >> Wo sollen die denn her kommen? > > Über R2 > In der Schaltung von Lothar (zu der ich die Frage gestellt habe) gibt es kein R2. > Matthias V. schrieb: >> Screenshot_2024-11-02_125856.png > >> ... Je länger ich mir das Datenblatt vom XL6019 >> anschaue, desto mehr fällt mir auf, dass Vout keinen Zusammenhang mit >> Vin hat (Screenshot siehe Anhang). > > Das ist der Sinn eines Spannungsreglers. Der soll seine Ausgangsspannung > möglichst unabhängig von seiner Eingangsspannung halten. L1 speichert > Energie und am Pin 3 sitzt der Schalter. Ok, das heißt mein ganzes Vorgehen ist nicht zielführend... Ich danke Rainer, Lothar, Ernst, Gregor und Peter (entschuldige mich, falls ich jemanden eifriges vergessen habe), dass ihr euch meiner Gedankengänge angenommen habt und in die richtige Richtung gelenkt habt.
Matthias V. schrieb: > Ok, das heißt mein ganzes Vorgehen ist nicht zielführend... Wie jetzt? Der Spannungsteiler zusammen mit Vref bestimmt die Ausgangsspannung und wenn z.B. der "untere" Widerstand digital einstellbar ist, kannst du damit Einfluss auf die Ausgangsspannung nehmen.
Matthias V. schrieb: > In der Schaltung von Lothar (zu der ich die Frage gestellt habe) gibt es > kein R2. Natürlich ist dort ein R2 vorhanden. Ohne den würde der Step-Up-Wandler gar nicht funktionieren. In dem Blockschaltbild von Lothar taucht der nur nicht explizit auf, sondern ist in dem Block "XH-M411" verborgen. Lothar M. schrieb: > Screenshot_2024-11-02_111601_2.png Deshalb bezog ich mich auf die von dir hochgeladene Fig.4 aus dem Datenblatt des XL6019.
Rainer W. schrieb: > Matthias V. schrieb: >> Ok, das heißt mein ganzes Vorgehen ist nicht zielführend... > > Wie jetzt? > Der Spannungsteiler zusammen mit Vref bestimmt die Ausgangsspannung und > wenn z.B. der "untere" Widerstand digital einstellbar ist, kannst du > damit Einfluss auf die Ausgangsspannung nehmen. Ich glaube meine Einführung war suboptimal. Hier nochmal eine Zusammenfassung: Mein Problem: ich habe einen ausdrehenden Elektromotor dessen Energie ich in einem Kondensator speichern möchte. Der Strom und die Spannung wird mit geringerer Drehzahl kleiner. Ist nicht optimal zum einspeichern, also der Spannungsregler, um eine gleichbleibend hohe Spannung zu erzielen. Ich habe beobachtet, dass zwar eine kurze Zeit lang 12V geliefert werden, dann die Spannung aber absackt. Meine Fehlannahme: Vout und Vin hängen zusammen. Meine Schlussfolgerung: wenn ich Vout wieder "hochdrehe" kann ich länger in meinen Kondensator einspeisen. Dann habe hier gefragt, als dies nicht mit dem MCP411000 funktionierte wie überlegt. Bei unserer Unterhaltung habe ich aber herausgefunden, dass meine Annahme schon falsch war. Dem Datenblatt entnehme ich, dass der XL6019 min 5V Input braucht. Der Regler hat zwar niedrigere Angaben, aber gibt auch mindestens min 3V Input an. Wenn also meine Spannung absackt, kann ich nicht nachregeln, sondern ich verlasse die Systemgrenzen des XL6019.
Nochmal zur Erklärung, jeder einstellbarer Regler hat eine Spannungsteiler vom Ausgang zum FB-Pin. D.h. 2 Widerstände: FB zu Ausgang und FB zu GND. Und genau da wird an FB ein 3. Widerstand zum DAC eingefügt. Dieser 3. Widerstand ist so nahe wie möglich am FB-Pin zu plazieren, um Störeinkopplungen zu verhindern. Schon daher ist ein Digitalpoti suboptimal. DACs haben außerdem eine wesentlich höhere Auflösung (12..20 Bit). Dann hat man nur noch 2 Gleichungen mit 2 Unbekannten zu lösen. Bei DAC = 0V ergibt sich die maximal gewünschte Spannung, bei DAC = Max ergeben sich 0V. Die einzige Bedingung ist, daß U_DAC_max > U_FB ist, um die Gleichungen zu lösen. Da meine Schaltung noch viel mehr enthält, habe ich nur den wichtigen Teil mit den 3 Widerständen gezeigt. Z.B. enthält meine Schaltung noch einen analogen Nachregler, über den nochmal 0,3V abfallen. Damit ist die Spannung sauber, wie ein Kinderpopo.
Matthias V. schrieb: > Ich glaube meine Einführung war suboptimal. Hier nochmal eine > Zusammenfassung: > Mein Problem: ich habe einen ausdrehenden Elektromotor dessen Energie ich > in einem Kondensator speichern möchte. Der Strom und die Spannung wird > mit geringerer Drehzahl kleiner. Ist nicht optimal zum einspeichern, also > der Spannungsregler, um eine gleichbleibend hohe Spannung zu erzielen. > Ich habe beobachtet, dass zwar eine kurze Zeit lang 12V geliefert > werden, dann die Spannung aber absackt. Dafür braucht man eigentlich kein Digitalpotentiometer – man muss nur herausfinden, in welchem Maße es überhaupt möglich ist, so eine Rekuperation durchzuführen. Je nach Größe der Aktuere, vor allem des Motors, aber auch Art und Dimensionierung des Step-Up-Reglers, muss man durch viele Versuche auch so etwas wie ein Optimum oder Kompromiss finden. Es kann aber auch sein, dass es in einem vernünftigen Maße gar nicht geht, weil die Energie aus dem ausdrehenden Motor zu gering ist, um sie adäquat abzufangen. Die Energie aus dem Motor müsste vielleicht zuerst in einem großen Kondensator zwischengespeichert werden, um damit einen Step-Up-Wandler zu betreiben, der dann den eigentlichen Kondensator auflädt. Dem Vorhaben sind aber Grenzen gesetzt und das ist hier auch kein Perpetuum mobile, es gibt überall Verluste, der Regler braucht eine gewisse Zeit zum Anlaufen bzw. Nachzuregeln, da fließen dann unter Umständen hohe Ströme, die wiederum den Kondensator bzw. die Restenergie des Motors schneller verbrauchen lassen usw. Das alles ist nicht wirklich trivial, vermutlich eher etwas für versierte Leute, und man kann sich einem brauchbaren Ergebnis möglicherweise nur durch viele Tests nähern, sofern so etwas wie ein brauchbares Ergebnis überhaupt existiert, da jegliche vorherigen Berechnungen nur grob passen und nur als Orientierung dienen werden. Da ich den Aufbau nicht kenne, ist das jetzt nur eine theoretische Überlegung, sonst nichts. ___ > Meine Fehlannahme: Vout und Vin hängen zusammen. Vout hängt grundsätzlich nur von dem Spannungsteiler und der Referenzspannung ab, die mit dem Verhältnis der Widerstände eingestellt, also quasi multipliziert wird; die in der Formel vorkommende „1+” darf man natürlich nicht vergessen. Es gibt eine Mindestspannung am Eingang, wo der Regler noch arbeiten kann – manche Wandler können mit sehr wenig Eingangsspannung auskommen, andere schalten schon z.B. bei unter 4,5V ab, dafür kann der zweite möglicherweise höhere Ströme am Ausgang als der erstgenannte liefern. Hier müsste man also auch nach dem passenden Regler suchen und vielleicht sogar mit Konstantstrom arbeiten, aber immer noch als Step-Up-Typ, um den eigentlichen Kondensator zu laden. Es gibt noch Nebeneffekte wie Temperaturdrift etc, die spielen aber bei so einem Vorhaben kaum eine Rolle. ___ > Meine Schlussfolgerung: wenn ich Vout wieder "hochdrehe" kann ich länger > in meinen Kondensator einspeisen. Wie ich schon oben erwähnt habe – dem sind physikalische Grenzen gesetzt. Das Hochdrehen der Ausgangsspannung bewirkt schlagartig höhere Ströme am Eingang, was den Energiezwischenpuffer noch schneller entladen lässt und dann ist unter Umständen noch schneller alles AUS.
Matthias V. schrieb: > Screenshot siehe Anhang In diesem Screenshot ersetzt du einfach den R1 durch das DigiPot (wie von mir skizziert als Rheostat beschaltet). Matthias V. schrieb: > ich habe einen ausdrehenden Elektromotor dessen Energie ich in einem > Kondensator speichern möchte Lohnt sich das? Wieviel Energie kannst du da "ernten"? Welche Masse "trudelt" da aus? Aber da würde ich sowieso einen völlig anderen Weg über eine Stromregelung gehen. Dann kommt immer genau die Spannung heraus, auf die der Kondensator grade geladen ist.
Lothar M. schrieb: > Matthias V. schrieb: >> ich habe einen ausdrehenden Elektromotor dessen Energie ich in einem >> Kondensator speichern möchte > Lohnt sich das? Wieviel Energie kannst du da "ernten"? Welche Masse > "trudelt" da aus? ungefähr 6,5kg Schwungmasse. Wirtschaftlich lohnt sich das nicht. Für meine Erfahrung schon. Habe ja hier durch meinen Fehlversuch schon einiges gelernt. > > Aber da würde ich sowieso einen völlig anderen Weg über eine > Stromregelung gehen. Dann kommt immer genau die Spannung heraus, auf die > der Kondensator grade geladen ist. Ok, und wie würde der Weg aussehen?
Matthias V. schrieb: >> Lohnt sich das? Wieviel Energie kannst du da "ernten"? Welche Masse >> "trudelt" da aus? > > ungefähr 6,5kg Schwungmasse. Die Schwingmasse ist nur eine Größe, die in die enthaltene Energie eingeht. Wie sieht es mit den anderen Parametern aus.
Rainer W. schrieb: > Wie sieht es mit den anderen Parametern aus. Im Besonderen ist hier nicht nur die eigentliche Masse interessant. Die gespeicherte Energie hängt vor allem von der Verteilung der Masse um die Achse, also deren Trägheitmoment ab: - https://www.leifiphysik.de/mechanik/drehbewegungen/grundwissen/rotationsenergie Sprich: wenn es eine 6,5kg schwere Welle mit einem Durchmesser von 15mm ist, dann ist wesentlich weniger Energie gespeichert als wenn es sich eine gespeichte Schwungmasse mit dem Durchmesser handelt. Zu der praktischen Anwendung siehe z.B. den Gyro-Bus: - https://de.wikipedia.org/wiki/Gyrobus > Wie sieht es mit den anderen Parametern aus. Wie sieht es z.B. mit dem Spannungsverlauf beim "Austrudeln" aus? Wei lange läuft das System ungebremst aus? Matthias V. schrieb: > Ok, und wie würde der Weg aussehen? Du nimmst im Grunde einfach (d)einen Stepup und beschaltest den als Stromregler. Vorteil: so lange die Spannung vom Motor größer ist als die Elkospannung, wird der Elko direkt über die Freilaufdiode geladen. Sinkt die Motorspannung unter die Elkospannung, beginnt der Stepup zu arbeiten.
Bitte melde dich an um einen Beitrag zu schreiben. Anmeldung ist kostenlos und dauert nur eine Minute.
Bestehender Account
Schon ein Account bei Google/GoogleMail? Keine Anmeldung erforderlich!
Mit Google-Account einloggen
Mit Google-Account einloggen
Noch kein Account? Hier anmelden.








