Hallo Mit welchem Gerät kann ich ausmessen, welche Phase an einer Steckdose anliegt, also L1, L2 oder L3? Geht das mit so einem Telekom-Messgerät, wo man an eine Leitung ein Piepsgenerator anlegt und dann schaut ob es an der anderen Leitung (zB zwei Stockwerke drüber) auch piepst? Oder gibt es spezielle Phasenunterscheidungstester? Ich finde dazu nichts Passendes. Ich möchte bei uns im Haus gerne wissen, an welcher Steckdose welche Phase anliegt. Natürlich kann ich immer zwei Phasenhauptsicherungen nacheinander raus drehen und schauen, ob die Steckdose noch unter Spannung steht, aber dafür gibt es doch sicher irgendeinen raffinierten Trick oder ein Messgerät, oder? Danke für Tipps. Gruß franc
Franc W. schrieb: > welcher Steckdose welche Phase anliegt. Natürlich kann ich immer zwei > Phasenhauptsicherungen nacheinander raus drehen und schauen, ob die > Steckdose noch unter Spannung steht, Klingt billig, einfach, und wenn du nicht gefragt hättest, wärst du schon fertig.
Kabeltrommel und Duspol. Man misst nur zwischen zwei verschiedenen Aussenleitern 400V.
> Kabeltrommel und Duspol.
Gut.
Dann muss man also nur noch feststellen, an welcher Phase der Anschluss
der Trommel, zu dem keine 400 V zu messen sind, hängt, s.o.
SCNR
:
Bearbeitet durch User
Die Kabeltrommel-Methode (geht auch mit Multimeter wenn man keinen Duspol hat) führt dazu, dass man am Ende drei Gruppen von Steckdosen hat. Wie die heißen spielt technisch keine Rolle. Oder falls es für den TO eine Rolle spielt, nimmt er den Deckel im Zählerschrank ab und findet dort vielleicht eine Beschriftung, so dass er mit der gleichen Methode seine drei Gruppen den "offiziellen" Nummern zuordnen kann. Aber nicht drauf verlassen, dass die im Nachbarhaus genau so heißen.
Wenn es eine logische aufgebaute Unterverteilung gibt, sind die Phasen über Schienen zu den LSS geführt und jede LSS Reihe ist einer Phase zugeordnet.
Matthias S. schrieb: > Wenn es eine logische aufgebaute Unterverteilung gibt, sind die > Phasen > über Schienen zu den LSS geführt und jede LSS Reihe ist einer Phase > zugeordnet. Oder aber es sind 3-polige Schienen, dann ist jeder dritte einer Reihe auf dem selben Außenleiter. Oder...
Franc W. schrieb: > aber dafür gibt es doch sicher irgendeinen raffinierten Trick Wenn klar ist, welche Sicherung zur jeweiligen Steckdose gehört, reicht ein Blick im Sicherungskasten auf die Phasenzuordnung der jeweiligen Sicherung.
Matthias S. schrieb: > Wenn es eine logische aufgebaute Unterverteilung gibt, sind die > Phasen über Schienen zu den LSS geführt und jede LSS Reihe ist einer > Phase zugeordnet. Ähm, nö. https://www.obi.de/p/1819697/3-phasenschiene-gabel-universal
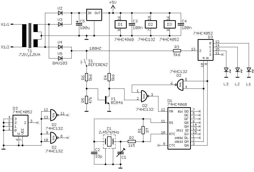
Mit guter Quarzreferenz oder gps würde das ein Multimeter mit entsprechender Software können. Ich arbeite daran, drehfeldbestimmungssoftware für das 121GW Multimeter zu bauen. Nach einigen minuten läuft aber die referenz im Multimeter weg.
Flip B. schrieb: > Mit guter Quarzreferenz oder gps würde das ein Multimeter mit > entsprechender Software können. Ich arbeite daran, > drehfeldbestimmungssoftware für das 121GW Multimeter zu bauen. Nach > einigen minuten läuft aber die referenz im Multimeter weg. Die Netzfrequenz beträgt ja nur nominell 50Hz.
Das Haus ist schon etwas älter (1936) und ich weiß nicht, ob die Farben der Phasen alle der Norm entsprechen. Aber ist schon mal ein guter Hinweis, danke! Ich werde wohl die Hauptsicherungen von L1 und L2 rausschrauben und dann schauen wo noch (L3) Strom auf den Steckdosen ist. Ich speise nämlich per Balkonkraftwerk Solarstrom in L3 ein und habe erst kürzlich entdeckt*, dass der Stromzähler im Keller (ein Iskra MT174-D1A51-K0, immerhin digital) gar nicht saldiert, also nur L3 nutzt den Solarstrom. Daher würde ich gerne sehen, welche Steckdosen ich besser nehme, wenn die Sonne scheint :) *https://www.photovoltaikforum.com/thread/242816-bkw-einspeisung-mindert-den-verbrauch-nicht-eins-zu-eins/
:
Bearbeitet durch User
Franc W. schrieb: > der Stromzähler im Keller (ein Iskra > MT174-D1A51-K0, immerhin digital) gar nicht saldiert, Da ist man aber beim Hersteller anderer Meinung.
Franc W. schrieb: > Das Haus ist schon etwas älter (1936) und ich weiß nicht, ob die Farben > der Phasen alle der Norm entsprechen. Das werden sie mit großer Wahrscheinlichkeit - fragt sich nur WELCHER Norm.
Wolf17 schrieb: > Franc W. schrieb: >> aber dafür gibt es doch sicher irgendeinen raffinierten Trick > > Wenn klar ist, welche Sicherung zur jeweiligen Steckdose gehört, reicht > ein Blick im Sicherungskasten auf die Phasenzuordnung der jeweiligen > Sicherung. Öhm, ? Nö!! Weil, es gibt auch Phasenschienen für / mit Fi. Und da wird dann die N-Klemme 'übersprungen. Und somit ist die erste Sicherung, rechts vom FI - Phase 2, sofern der FI 'fachgerecht' angeklemmt wurde. Link:https://www.elektro-wandelt.de/ABB-PS3-12FI-Phasenschiene-3Ph-12Pins-10qmm-2CDL231002R1012.html Nur dafür, damit alles im Raum steht.
Flip B. schrieb: > Mit guter Quarzreferenz oder gps würde das ein Multimeter mit > entsprechender Software können. Eine Quarzreferenz nützt dir wenig. Die Zeitbasis muss mit der Netzfrequenz gelockt sein. Die Netzfrequenz liegt mit 68% Wahrscheinlichkeit in einem Bereich von etwa ±800 ppm. https://gridradar.net/de/netzfrequenz
:
Bearbeitet durch User
Franc W. schrieb: > Iskra MT174-D1A51-K0, immerhin digital) gar nicht saldiert Deutschland ? Muss saldieren. Tut er auch: Elektronische Stromzähler vom Typ MT174 erfassen den Stromverbrauch nach dem Ferraris-Prinzip und sind damit grundsätzlich saldierend. Die in allen drei Phasen gemessene Wirkenergie ALx wird vorzeichenrichtig addiert und dann im Bezugszählwerk +A (1.8.0) bzw. im Erzeugungszählwerk -A (2.8.0) erfasst.
Rainer W. schrieb: > Eine Quarzreferenz nützt dir wenig. Die Zeitbasis muss mit der > Netzfrequenz gelockt sein. Dafür gibt es den "Referenz" aka "Lock" Taster. Danach hast du eine paar Minuten, bis der Quarz zu weit weg gelaufen ist. Ich würde auch noch einen Trimmer spendieren. Man erklärt eine Steckdose zur L1 und drückt den Taster. Danach zeigen die LEDs direkt L1, L2 oder L3 an.
Franc W. schrieb: > dass der Stromzähler im Keller gar nicht saldiert Bei einem angemeldeten Balkonkraftwerk bekommt man einen Zähler mit Rücklaufsperre. Wer behauptet, es gäbe nicht saldierende einfache Drehstromzähler (also keine Zweirichtungszähler) soll das mit einen entsprechenden Herstellerdatenblattlink belegen!
Bauform B. schrieb: > Dafür gibt es den "Referenz" aka "Lock" Taster. Danach hast du eine paar > Minuten, bis der Quarz zu weit weg gelaufen ist. Was hier nach ein paar Sekunden aus der Phasenlage laufen kann ist nicht der Quarztakt, sondern die Netzfrequenz! Tip: bei 20mHz Änderung nach dem Lock läuft die Phase in 9 Sekunden um 60° weg. https://www.netzfrequenzmessung.de/verlauf.htm
Wolf17 schrieb: > bei 20mHz Änderung nach dem Lock läuft die Phase in 9 Sekunden > um 60° weg. Da verknoten sich ja die Freileitungen ;) Dann eben nicht, irgendwas ist ja immer.
Michael B. schrieb: > Ähm, nö. > > https://www.obi.de/p/1819697/3-phasenschiene-gabel-universal Du meine Güte, dann wäre es eben jede dritte. Es ist jedenfalls in wenigen Sekunden zu überprüfen. Übrigens hatte Hinz das schon eingewendet: H. H. schrieb: > Oder aber es sind 3-polige Schienen, dann ist jeder dritte einer Reihe > auf dem selben Außenleiter.
Bauform B. schrieb: > Danach hast du eine paar Minuten, bis der Quarz zu weit weg gelaufen ist. Da musst du aber schon eine ruhige Tageszeit erwischen. Falls sich die Netzfrequenz innerhalb von 4 Minuten um 50 mHz ändert (z.B. heute 19:04), läuft die Phase innerhalb weniger als einer Minute um 120° auseinander. Das ist schon ziemliches Glücksspiel.
:
Bearbeitet durch User
Michael B. schrieb: > Franc W. schrieb: >> Iskra MT174-D1A51-K0, immerhin digital) gar nicht saldiert > > Deutschland ? Muss saldieren. Tut er auch: > > Elektronische Stromzähler vom Typ MT174 erfassen den Stromverbrauch nach > dem Ferraris-Prinzip und sind damit grundsätzlich saldierend. > > Die in allen drei Phasen gemessene Wirkenergie ALx wird > vorzeichenrichtig addiert und dann im Bezugszählwerk +A (1.8.0) bzw. im > Erzeugungszählwerk -A (2.8.0) erfasst. Wir haben einen mindest Stromverbrauch von ca 100 Watt, bei Sonne liefert das BKW derzeit ca 500 Watt aber es wird nie 0 Watt Verbrauch angezeigt, das geringste was ich gesehen habe waren ca 30 Watt, auch wenn gar nicht viel verbraucht wird und auf gar keinen Fall 500 Watt. Daher gehe ich mittlerweile davon aus, dass nicht saldiert wird.
:
Bearbeitet durch User
Franc W. schrieb: > Wir haben einen mindest Stromverbrauch von ca 100 Watt, bei Sonne > liefert das BKW derzeit ca 500 Watt aber es wird nie 0 Watt Verbrauch > angezeigt, das geringste was ich gesehen habe waren ca 30 Watt, auch > wenn gar nicht viel verbraucht wird und auf gar keinen Fall 500 Watt. > Daher gehe ich mittlerweile davon aus, dass nicht saldiert wird. Vielleicht saldiert nur die Anzeige der Momentanleistung in Watt nicht, der Zähler (1.8.0) dagegen schon wie es vorgeschrieben ist? Die Anzeige in Watt spielt für Dich ja hinterher für die Abrechnung keine Rolle.
Wolf17 schrieb: >> dass der Stromzähler im Keller gar nicht saldiert > Bei einem angemeldeten Balkonkraftwerk bekommt man einen Zähler mit > Rücklaufsperre. Der Messtellenbetreiber ist verpflichtet, nach der Anmeldung einen Zähler mit Rücklaufsperre zu installieren. Aber er tut das bei Balkonkraftwerken sicherlich nicht sofort und wahrscheinlich auch nicht immer innerhalb der vorgeschriebenen Frist. "Saldieren" und "Rücklaufsperre sind aber zwei Paar Schuhe. Saldieren meint saldieren über die 3 Phasen, nichts anderes. Wenn man auf L1 100 Watt aus den Netz bezieht, auf L2 null Watt und auf L3 300 Watt ins Netz einspeist, dann saldiert der Zähler das intern auf minus 200 Watt, bleibt aber – wenn er eine Rücklaufsperre hat – still stehen (kWh-Anzeige ändert sich nicht im Lauf der Zeit). Ob er in diesem Szenario dann null Watt oder -200 Watt Momentanleistung **anzeigt**, weiß ich nicht.
:
Bearbeitet durch User
Rainer W. schrieb: > Falls sich die Netzfrequenz innerhalb von 4 Minuten um 50 mHz ändert > (z.B. heute 19:04), läuft die Phase innerhalb weniger als einer Minute > um 120° auseinander. > Das ist schon ziemliches Glücksspiel. Genau daran arbeiten wir am 121GW gerade, die idee ist, die variierende Netzfrequenz aus der Einkopplung auf den Messeingang zu hohlen. Das Phänomen kennt jeder, der mal seinen Oszi-Tastkopf in die luft gehalten hat.
:
Bearbeitet durch User
Flip B. schrieb: > die idee ist, die variierende > Netzfrequenz aus der Einkopplung auf den Messeingang zu hohlen. Ziemlich viel Jitter zu erwarten...
Flip B. schrieb: > Genau daran arbeiten wir am 121GW gerade, die idee ist, die variierende > Netzfrequenz aus der Einkopplung auf den Messeingang zu hohlen. Die Einkopplung ist doch eine wilde Mischung aus den 3 Phasen, je nachdem welche Phasen gerade wie in Deiner Umgebung verlegt sind. Sagen wir mal Du machst jetzt zuerst eine Referenzmessung an L1. Das Multimeter synchronisiert diese Frequenz mit seinem internen Oszillator. Dann gehst Du einen Raum weiter und lässt das Multimeter dabei in dem speziellen Modus eingeschaltet. Es versucht dabei kontinuierlich die eingekoppelte Netzfrequenz zu nutzen um den Oszillator synchronisiert zu halten. Wenn jetzt aber das eingekoppelte Signal in dem anderen Raum eine andere Mischung der 3 Phasen ist, verschiebst Du auch Deine Phasenreferenz und Deine Messung ist für die Katz.
Franc W. schrieb: > Ich möchte bei uns im Haus gerne wissen, an welcher Steckdose welche > Phase anliegt. Natürlich kann ich immer zwei Phasenhauptsicherungen > nacheinander raus drehen und schauen, ob die Steckdose noch unter > Spannung steht Besser wäre es jede Sicherung rauszudrehen/auszuschalten und zu prüfen welche Steckdosen und sonstige Verbraucher an dieser Sicherung hängen und das sauber zu dokumentieren! Wenn du das weisst, kannst du Hinz Methode mit dem Duspol machen, nur ohne Verlängerungsleitung direkt am Verteiler.
Udo S. schrieb: > Besser wäre es jede Sicherung rauszudrehen/auszuschalten und zu prüfen > welche Steckdosen und sonstige Verbraucher an dieser Sicherung hängen > und das sauber zu dokumentieren! Man kann es auch so machen wie ich. Um zu wissen wie in meinem Haus die einzelnen Phasen belastet sind, habe ich dieses Gerät installiert: https://de.aliexpress.com/item/1005007583011581.html? Wollte ich jetzt wissen welche Steckdose an welcher Phase hängt, bräuchte ich nur einen starken Verbraucher an eine Steckdose hängen und schauen welche Phase mit dem I hoch geht.
Schorsch M. schrieb: > Man kann es auch so machen wie ich. > Um zu wissen wie in meinem Haus die einzelnen Phasen belastet sind, habe > ich dieses Gerät installiert: Ist das nicht ein bisschen sehr geradeaus gedacht?
Heinz-Maria schrieb: > Ist das nicht ein bisschen sehr geradeaus gedacht? Ich denke immer straight ahead 😎
Schorsch M. schrieb: > Heinz-Maria schrieb: >> Ist das nicht ein bisschen sehr geradeaus gedacht? > > Ich denke immer straight ahead 😎 Scheuklappen?
Schorsch M. schrieb: > Udo S. schrieb: > Um zu wissen wie in meinem Haus die einzelnen Phasen belastet sind, habe > ich dieses Gerät installiert: > https://de.aliexpress.com/item/1005007583011581.html? Ich hab auch schon so ein Gerät gekauft, aber noch nicht montiert, https://www.ebay.de/itm/356053015335 Damit sollte das dann auch gehen, da hast du recht.
Franc W. schrieb: > Ich hab auch schon so ein Gerät gekauft, aber noch nicht montiert, So ähnliches habe ich auch hier für meinen Keller: https://de.aliexpress.com/item/1005006208146449.html? Ich habe in den letzten Jahren meinen Keller zu einer Werkstatt und Büro umgebaut mit einer großen Menge an elektrischen Geräten. Der Keller hängt an einer einzigen Phase, ausser der Sauna welche an 3 Phasen hängt. Da wollte ich wissen was meine Werkstatt und Büro an dieser einen Phase "ziehen" und natürlich auch wie der Rest des Hauses auf den Phasen verteilt ist. Könnte ja sein, dass die Hauptlast auf einer einzigen Phase liegt. So weit ich konnte, habe ich die Last dank dieser Geräte verteilt.
> Der Messtellenbetreiber ist verpflichtet, nach der Anmeldung > einen Zähler mit Rücklaufsperre zu installieren. Aber er tut > das bei Balkonkraftwerken sicherlich nicht sofort und > wahrscheinlich auch nicht immer innerhalb der vorgeschriebenen > Frist. Die sind damit ziemlich schnell, seit dem man Balkonkraftwerke auch an einem alten Ferraris-Zähler in Betrieb nehmen darf. Die haben nämlich keine Lust drauf, eingespeisten Strom mit 30..40ct zu vergüten, bzw. darauf, daß irgendjemand das Netz als kostenlosen Stromspeicher benutzt. Aber was spricht dagegen, da an einem sonnigen Tag mal einen überwachten Test zu machen? Angenommen das Balkonkraftwerk speist 500W ein, über 2..3 Stunden, dann einfach mal den Zählerstand ablichten und auf einer anderen Phase (nicht auf der mit dem Balkonkraftwerk) 400..500W (immer ein bißchen weniger als das Balkonkraftwerk liefert, Grundlast wie Kühlschrank usw. dabei nicht vergessen) ziehen und nach 2..3 Stunden schauen, ob sich der Zählerstand signifikant verändert hat. >>> Scheuklappen? >> Weitblick 😋 > Fielmann. Unter den Blinden ist der Einäugige König.
Ben B. schrieb: > Die sind damit ziemlich schnell, seit dem man Balkonkraftwerke auch an > einem alten Ferraris-Zähler in Betrieb nehmen darf. Die haben nämlich > keine Lust drauf, eingespeisten Strom mit 30..40ct zu vergüten, bzw. > darauf, daß irgendjemand das Netz als kostenlosen Stromspeicher benutzt. Seit drei Wochen immerhin keine Antwort auf meine Meldung. > Aber was spricht dagegen, da an einem sonnigen Tag mal einen überwachten > Test zu machen? Stimmt, aber ich muss dazu auch gar keinen Verbraucher anschließen, es genügt ja wenn ich eine Stunde, in der die Sonne scheint, mit Zählerstand (1.8.0) vorher und nachher überprüfe. Die Differenz müsste ja dann Null sein, anstatt ca. 100 Watt. Ich habe einen esp32 zum Auslesen des Iskra, brauche also kein Foto vom Zähler zu machen und den OpenDTU des Balkonkraftwerks habe ich jetzt mit der OpenDTU-Datenbank Firmware ausgestattet, da sehe ich genauer die Erträge. Das Problem ist, gleichzeitig eine Zeit zu finden, in der die Sonne scheint und ich auch alleine bin im Haus, damit ich auch gewährleisten kann, dass kein zusätzlicher Verbraucher, außer dem Kühlschrank natürlich, angeschlossen wird.
:
Bearbeitet durch User
> Seit drei Wochen immerhin keine Antwort auf meine Meldung. Das ist schon sehr lange. Hauptsache, Du kannst nachweisen, daß Du es gemeldet hast und wann. Dann ist das meiner Meinung nach nicht Dein Problem. > Stimmt, aber ich muss dazu auch gar keinen Verbraucher > anschließen, ist genügt ja wenn ich eine Stunde in der die > Sonne scheint mit 1.8.0 vorher und nachher überprüfe. > Die Differenz müsste ja dann Null sein, anstatt 100 Watt ca. Sollte so sein, aber dann weißt Du nicht, ob er auch über die verschiedenen Phasen saldiert. Du musst in dieser Zeit aber auch die Leistung des Balkonkraftwerks überwachen/loggen. Nicht, daß das Ding irgendwie zwischendrin kurze Aussetzer macht. Und ich weiß nicht, was Du für einen Haushalt hast, ob da Geräte enthalten sind, die kurze, aber starke Lastspitzen erzeugen, die nicht vom Balkonkraftwerk abgefangen werden. 100W Grundlast finde ich schon relativ viel. Bei mir sind das ohne Kühlschrank nur etwa 30W, 17W für die Fritzbox und einen kleinen Server, der auf Stromsparen getrimmt ist. Der Rest geht für die ganzen Shellys und Geräte im Standby (PC, Fernseher, Wandwarzen) drauf. Der Kühlschrank kommt periodisch mit seinen 95W dazu.
Es summiert sich halt. Fritzbox, Telefon, Raspberry, Schaltsteckdose, Netzwerkswitch, Fernseher (in Bereitschaft), Radiowecker und jede Menge Netzteile, die ständig in der Steckdose stecken. Ich vermute, ich könnte auf 50 Watt runter kommen, wenn ich alles was geht ausschalten würde. Die Heizungspumpe, nur tagsüber, kommt dann noch mit 70 W zusätzlich dazu.
Ben B. schrieb: >> Der Messtellenbetreiber ist verpflichtet, nach der Anmeldung >> einen Zähler mit Rücklaufsperre zu installieren. > Die sind damit ziemlich schnell, seit dem man Balkonkraftwerke auch an > einem alten Ferraris-Zähler in Betrieb nehmen darf. Die haben nämlich > keine Lust drauf, eingespeisten Strom mit 30..40ct zu vergüten, bzw. > darauf, daß irgendjemand das Netz als kostenlosen Stromspeicher benutzt. Deiner ist vielleicht schnell. Aber kennst du auch die meisten anderen? Und: Dem Messtellenbetreiber ist das Geld für den Strom völlig gleichgültig, wenn er nicht zufällig in Personalunion auch der Stromversorger ist.
Franc W. schrieb: > Stimmt, aber ich muss dazu auch gar keinen Verbraucher anschließen, es > genügt ja wenn ich eine Stunde, in der die Sonne scheint, mit > Zählerstand (1.8.0) vorher und nachher überprüfe. > Die Differenz müsste ja dann Null sein, anstatt ca. 100 Watt. Wovon du nun redest, sind "Wattstunden". Vorher hast du ohne weitere Erklärungen "Watt" gesagt. Woher sollte der Leser damals wissen, dass du keine Momentanwerte gemeint hast? :-(
Rolf schrieb: >> Die Differenz müsste ja dann Null sein, anstatt ca. 100 Watt. > > Wovon du nun redest, sind "Wattstunden". Ja, stimmt natürlich! Hier meinte ich natürlich Wh, sorry. Und gerade hat der Netzbetreiber geantwortet, allerdings doch wieder irritierend: "... Ihr aktueller Zähler ist noch kein zwei Richtungszähler, weshalb er die Einspeisung auf dem L3 nicht saldiert wird. Durch die Anmeldung des Balkonkraftwerks im Marktstammdatenregister, wird der Wechselprozess angestoßen. Unsere Messstellenbetreiber wird dazu auf Sie zukommen. ..." Jetzt also doch nicht saldierend??? Was denn jetzt wirklich? Ich werde um einen Test nicht herum kommen, heute ist sonnig...
Schorsch M. schrieb: > Um zu wissen wie in meinem Haus die einzelnen Phasen belastet sind, habe > ich dieses Gerät installiert: > https://de.aliexpress.com/item/1005007583011581.html? > > Wollte ich jetzt wissen welche Steckdose an welcher Phase hängt, > bräuchte ich nur einen starken Verbraucher an eine Steckdose hängen und > schauen welche Phase mit dem I hoch geht. Schorsch, deine Methode hat zwei Nachteile gegenüber meinem Vorschlag. 1. Mit meinem Vorschlag weiß er genau welche Stromkreise an welcher Sicherung hängen. Das sollte man sowieso wissen und es sollte am besten in Papierform im Sicherungskasten hinterlegt sein. 2. Falls er extra abgesicherte Lichtstromkreise hat mit Leds die nur ein paar Watt brauchen, erkennt es diese mit deiner Methode nicht sicher.
Also gerade lief der Test: Erst habe ich mal (per Sicherung raus) geschaut, wo welche Phase anliegt und dann, vor einer halben Stunde, einen Baustrahler (420 W) an L1 angeschlossen. An L3 hängt das BKW, das gerade über 500 W liefert, es ist nämlich gerade sonnig und wolkenlos und zwei Module stehen auch fast komplett in der Sonne. Interessant, aber klar: als ich den Baustrahler erst mal an L3 angeschlossen hatte, hat sich der aktuelle Verbrauch (1.7.0) gar nicht geändert, weil PV mehr liefert und das komplett im Baustrahler landet. Bei Baustrahler an L1 kriege ich aber um die 500 W Verbrauch angezeigt, also den auf L1 und L2 gezogenen Strom abzüglich den von L3. Die Gesamtmenge (1.8.0) hat in einer Stunde aber nur um 0.05 kWh zugenommen, von 18903.9 auf 18903.95, also 50 Wh, kommt also hin mit Saldierung. Der Kühlschrank, wenn mit dazu läuft, kommt zB über die PV-Einspeisung drüber und damit wird unterm Strich dann etwas mehr verbraucht als eingespeist. Ohne Saldierung müsste der Verbrauch durch den Baustrahler, ja bei zusätzlichen 420 Wh liegen, klare Sache. Wie ein Vorredner hier also schon sagte: es wird bei der aktuellen Verbrauchsanzeige (1.7.0) zwar nur L3 direkt abgezogen, aber in der Gesamtmenge (1.8.0) dann doch verrechnet. Die etwas holprige Antwort des Netzbetreibermitarbeiters stimmt also einfach nicht. Brauche ich also nicht alle schweren Verbraucher an L3 hängen und auch nicht den neuen Zähler herbeiwünschen.
Udo S. schrieb: > Schorsch, deine Methode hat zwei Nachteile gegenüber meinem Vorschlag. > > 1. Mit meinem Vorschlag weiß er genau welche Stromkreise an welcher > Sicherung hängen. Das sollte man sowieso wissen und es sollte am besten > in Papierform im Sicherungskasten hinterlegt sein. Das weiß ich doch auch! Das sieht man in der Verteilung. Nur sieht man in der Verteilung nicht, was alles an der Strippe hängt die den Verteiler velässt. Ich sehe an der Ampére-Anzeige welche Phase belastet wird. ...und ja, wer es immerwieder vergisst, kann sich kleine Aufkleber auf die Sicherungen pappen. > 2. Falls er extra abgesicherte Lichtstromkreise hat mit Leds die nur ein > paar Watt brauchen, erkennt es diese mit deiner Methode nicht sicher. Wenn ich das richtig verstanden habe, sucht er nur die Steckdosen passend zu den Phasen. Den Test macht man einmal, dann weiß man die Zugehörigkeit....oder auch hier für Vergessliche, einen kleinen Aufkleber auf die Dosen.
Schorsch M. schrieb: > ... sucht er nur die *Steckdosen* > passend zu den Phasen. Jetzt sucht er gar nicht mehr, weil er weiß, dass es egal ist :) Der Zähler saldiert ja doch, auch wenn er es unmittelbar nicht anzeigt.
Schorsch M. schrieb: > Ich sehe an der Ampére-Anzeige welche Phase belastet wird. Sag einfach "Stromanzeige". Die SI-Einheit der elektrische Stromstärke heißt im Deutschen, genauso wie im Enlischen, "Ampere". https://de.wikipedia.org/wiki/Internationales_Einheitensystem https://en.wikipedia.org/wiki/International_System_of_Units
Rainer W. schrieb: > Die SI-Einheit der elektrische Stromstärke heißt im Deutschen, genauso > wie im Enlischen, "Ampere". und der Mann hieß Ampère, nicht Ampére
Rainer W. schrieb: > Sag einfach "Stromanzeige". Nein, ich sage dazu wie Ich es will und wenn Dir das nicht passt, dann beiße einfach mal fest in die Tischkante, das hilft 😊 R. L. schrieb: > der Mann hieß Ampère, nicht Ampére ...wenn du sonst keine Probleme hast....😍
Franc W. schrieb: > Und gerade hat der Netzbetreiber geantwortet, allerdings doch wieder > irritierend: > > "... > Ihr aktueller Zähler ist noch kein zwei Richtungszähler, weshalb er die > Einspeisung auf dem L3 nicht saldiert wird. > Durch die Anmeldung des Balkonkraftwerks im Marktstammdatenregister, > wird der Wechselprozess angestoßen. Unsere Messstellenbetreiber wird > dazu auf Sie zukommen. > ..." > Ich hatte ja eingangs, noch vor der BKW Montage mal angefragt, wann unser Zähler, der eigentlich nur bis 2025 geeicht sei, ersetzt würde durch einen neueren. Die Antwort war: "ihr Zähler ist bis 2029 geeicht, da er durch eine Stichprobe verlängert wurde!" :) :) :) Für 55.- könnte ich den Zähler aber schon vorher tauschen lassen (gegen welches Modell wurde nicht erwähnt).
> "ihr Zähler ist bis 2029 geeicht, > da er durch eine Stichprobe verlängert wurde!" Völlig normales Vorgehen. Von den ausgebauten Zählern einer Serie wird ein bestimmter Anteil geprüft. Bestehen diese Geräte die Prüfung, gilt die Serie als weiterhin zuverlässig und kann im Bestand verbleiben. Fallen zu viele Geräte durch die Prüfung (außerhalb der Toleranzgrenzen), müssen alle Zähler im Bestand ausgetauscht werden. Dein Zähler erfüllt ja im Moment auch die Anforderungen. Saldierung und Rücklaufsperre, Zweirichtungszählwerk braucht man beim Balkonkraftwerk nicht, weil es sowieso keine Vergütung für eingespeisten Strom gibt.
:
Bearbeitet durch User
Franc W. schrieb: > ... unser Zähler, der eigentlich nur bis 2025 geeicht sei ... So modernes Zeug hast du? Mein Zähler ist geeicht bis 88, der ist wohl irgendwie aus der Überprüfung gefallen.
Georg M. schrieb: > Franc W. schrieb: >> L1, L2 oder L3? Hier im Haus ist L3 blau und nicht grau. L1 ist schwarz, nicht braun und L2 ist braun anstatten schwarz. Also etwas anders als die Norm heute. Besonders das Blau für eine Phase irritiert mich. Vielleicht hatte der Monteur damals kein graues 16 mm2 Kabel zur Hand.
:
Bearbeitet durch User
Franc W. schrieb: > Vielleicht hatte der Monteur damals kein graues 16 mm2 Kabel zur Hand. Oder die Anlage wurde vor 2003 errichtet.
Franc W. schrieb: > Besonders das Blau für eine Phase > irritiert mich. Völlig normal bei 4-Adriger leitung mit PEN L1 L2 L3 (PEN ist ab einem bestimmten Querschnitt und zwischen Unterverteilern üblich)
:
Bearbeitet durch User
Flip B. schrieb: > Franc W. schrieb: >> Besonders das Blau für eine Phase >> irritiert mich. > > Völlig normal bei 4-Adriger leitung mit PEN L1 L2 L3 > > (PEN ist ab einem bestimmten Querschnitt und zwischen Unterverteilern > üblich) Es kommen vier braune Kabel vom Zähler an die Hauptsicherungen. Siehe Foto, das sind die drei Hauptsicherungen. Dazu kommen auch noch ein blaues und drei PE Kabel vom Zähler an den Sicherungen vorbei zu den anderen Sicherungen. Zwei braune gehen auf L1. Auf L2 und L3 jeweils auch ein braunes und das blaue N Kabel geht gleich auf die N Schiene. Ich will einen Zähler (eBay-Artikelnr.:356552791920) nach diesen Hauptsicherungen zwischen die anderen Sicherungen schalten. Einen DS100-00B Multifunktionaler Dreiphasen- Wirkleistungszähler (am 23.2.25 für 49.-gekauft), der mir auch den Rückfluss von BKW misst angeblich. Ich will also die Ausgänge von den drei Hauptsicherungen mit drei braunen 16 mm2 Kabeln in den DS100 leiten und an dessen Ausgänge dann die alten Ausgänge der drei Sicherungen anschließen. Das blaue N Kabel muss aber auch in den DS100 angeschlossen werden, der hat ja einen N-Eingang, also hole ich von der N-Schiene das blaue raus, stecke es in den DS100 (N-Eingang) und von dort mit einem ebenso dicken 16 mm2 Kabel (extra dafür gekauft) wieder in die N-Schiene rein. Das passt so, oder? Oder macht man das anders?
:
Bearbeitet durch User
Franc W. schrieb: > ... > Ich will also die Ausgänge von den drei Hauptsicherungen mit drei > braunen 16 mm2 Kabeln in den DS100 leiten und an dessen Ausgänge dann > die alten Ausgänge der drei Sicherungen anschließen. > Das blaue N Kabel muss aber auch in den DS100 angeschlossen werden, der > hat ja einen N-Eingang, also hole ich von der N-Schiene das blaue raus, > stecke es in den DS100 (N-Eingang) und von dort mit einem ebenso dicken > 16 mm2 Kabel (extra dafür gekauft) wieder in die N-Schiene rein. > > Das passt so, oder? > Oder macht man das anders? Ich hab das also gestern mittag, wo keiner im Haus war durchgeführt und es ging. War auch eher ungefährlich, musste nur aufpassen, dass ich nicht an die Zuleitungen der 3 Hauptsicherungen kam, aber das war kein Problem. Jetzt zeigt mir der DS100 brav den Verbrauch und die Einspeisung an, in vielen verschiedenen Rubriken. Leider ohne WLAN, aber so oft muss ich das auch nicht anschauen, kann ich auch mal in der Keller dazu. Bei der Gelegenheit hab ich auch mal gemessen (weil eh vom Strom genommen und dann einen Verbrauchszähler dazwischen) was die FritzBox, der rasp3b+, das Telefon und der NAS (Buffalo LS Duo) so brauchen: immerhin 35 Watt dauernd! Daher haben wir auch so einen hohen Ruhestrom von 100 Watt.
Interessant: nach vier sonnigen Tagen zeigt der Zweirichtungszähler eine Differenz von ca. 1 KWh, die wir anscheinend mehr entnommen, als wir ins Netz eingespeist haben. Das heißt, mit 4 Modulen, nicht mal so toll ausgerichtet (sehr wenig Winkel und ab 1630 im Schatten) ist man schon autark. Ich hab gleich mal eine zweite Batterie bestellt (Marstek 2500D Zusatzbatterie, 378.-).
> Ich hab gleich mal eine zweite Batterie bestellt (Marstek 2500D > Zusatzbatterie, 378.-). Gut gemacht! Das Ding rentiert sich mit höchstmöglicher Wahrscheinlichkeit noch VOR der nächsten -alternativlosen- Währungs'reform'. SCNR
Tatsächlich rentiert sich so eine Batterie ganz grob gerechnet allerfrühestens nach 540 sonnigen Tagen (378.- / 2 kWh x 0.35 Euro). Oder nach einem einzigen, zugegebenermaßen sehr unwahrscheinlichen Tag mit Stromausfall, wenn ich meine Batterien dann anwerfe ;) Ich denke mal solche Balkonkraftwerke sind mehr für das gute Gefühl der Unabhängigkeit nützlich, denn zum Stromsparen. Jedenfalls bereue ich nichts ;)
Uwe schrieb: > VOR der nächsten -alternativlosen- Währungs'reform' Also bis spätestens 2029. Paßt doch.
Früher gab es die Methode, dass ein Rundfunksender einen kleine unhörbaren Spike im Signal hatte, der zum positiven Scheitel von L1 paßte.
Bitte melde dich an um einen Beitrag zu schreiben. Anmeldung ist kostenlos und dauert nur eine Minute.
Bestehender Account
Schon ein Account bei Google/GoogleMail? Keine Anmeldung erforderlich!
Mit Google-Account einloggen
Mit Google-Account einloggen
Noch kein Account? Hier anmelden.



