Hallo, möchte mit PonyProg arbeiten,wieviel Volt kann er verkraften...??? auch 5V ?
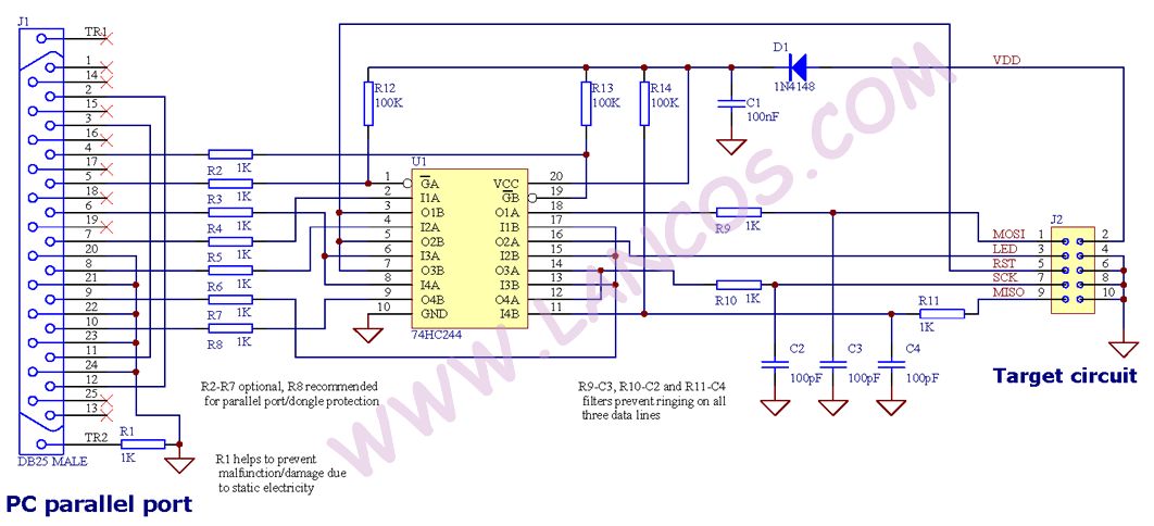
Hallo, meine Erfahrung: diese Version mit den 1k Schutzwiderständen kann Probleme mit längeren Kabeln und an neueren Rechnern haben, weil die Flanken und Pegel mit 1k schon ziemlich versaut werden... Bei Problemen eben nitfalls auf die Original-Schaltung (ohne die 1k-Widerstände und die 100pF Kondensatoren ausweichen. Der Programmer kann eigentlich nur 5V, der HC244 ist bei 3,3V meines Wissens nicht 5V-tolerant an seinen Eingängen. Gruß aus Berlin Michael
Bitte melde dich an um einen Beitrag zu schreiben. Anmeldung ist kostenlos und dauert nur eine Minute.
Bestehender Account
Schon ein Account bei Google/GoogleMail? Keine Anmeldung erforderlich!
Mit Google-Account einloggen
Mit Google-Account einloggen
Noch kein Account? Hier anmelden.
