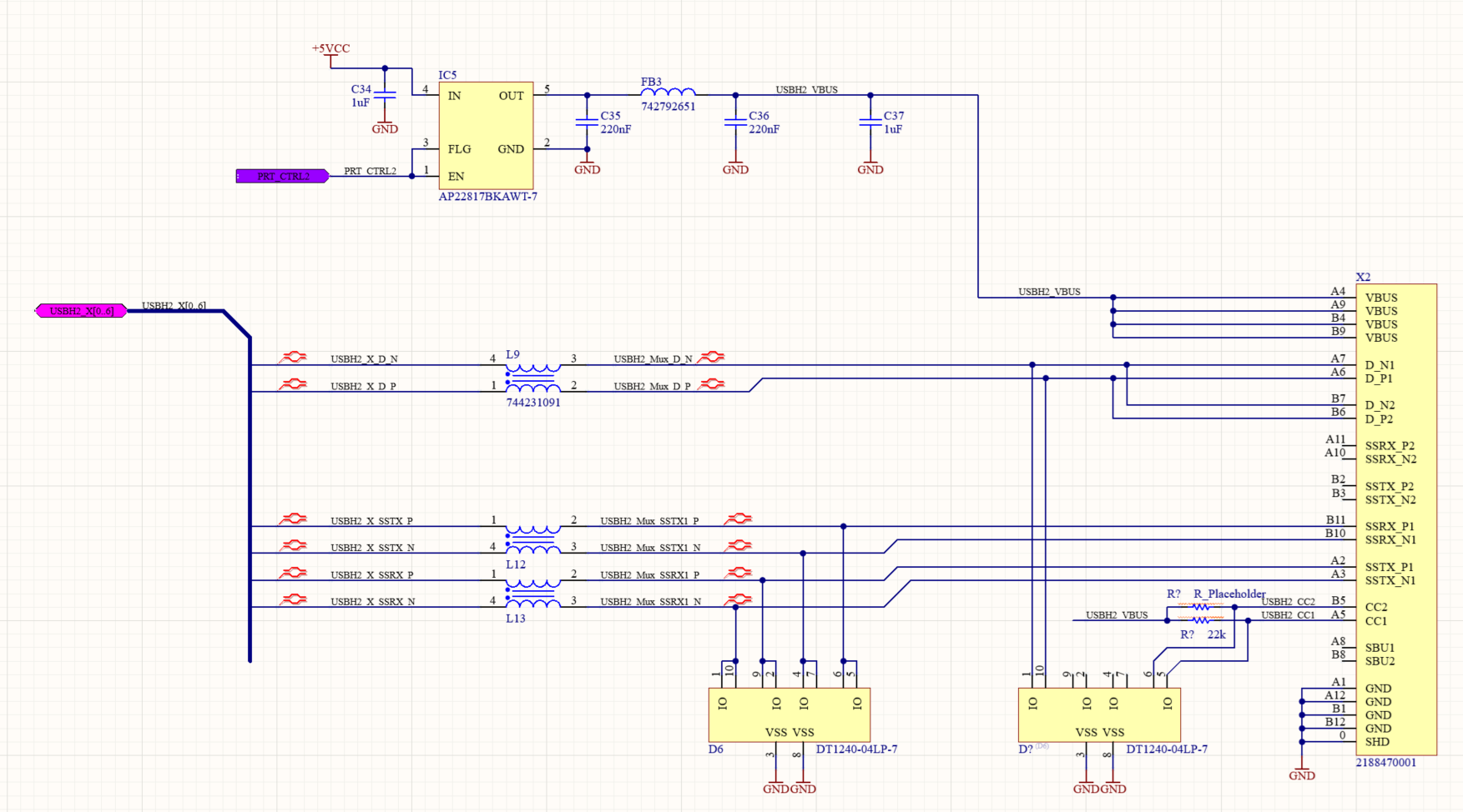
Hallo zusammen, ich arbeite aktuell an einer USB 3.0 Hub Platine mit USB C Ports. Auf dieser sollen mehrere USB C Kameras direkt aufgesteckt werden, heißt also zwischen Host und Device ist kein Kabel. Das hieße für die TX und RX Superspeed Leitungen das diese bereits auf der Platine gekreuzt werden müssen? Da kein Kabel vorhanden ist, wäre auch ein Muxing der Superspeed Leitungen überflüssig? Meine Idee war es die Superspeed Leitungen nur an eine Orientierung anzuschließen und über die CC Pins zu konfigurieren das das Device welches auch ein Mux hat die richtige Orientierung auswählt. Wäre dies so möglich?
Marcel schrieb: > Das hieße für die TX und RX Superspeed Leitungen das diese bereits auf > der Platine gekreuzt werden müssen? > > Da kein Kabel vorhanden ist, wäre auch ein Muxing der Superspeed > Leitungen überflüssig? Ist das in deinem Schaltplan ein Stecker oder eine Buchse? Wenn Buchse, dann aendert sich durch das direkte Anstecken nichts, du brauchst also Mux wie immer. Wenn Stecker, dann stimmt das von dir angenommene, aber: > über die CC Pins zu konfigurieren > das das Device welches auch ein Mux hat die richtige Orientierung > auswählt. Ein USB-C-*Stecker* hat nur einen CC-Pin (A5), B5 ist V_CONN und kann in deiner Anwendung offen bleiben. Du brauchst also auch nur einen Widerstand, allerdings nicht gegen V_BUS sondern direkt gegen +5V, denn V_BUS wird erst eingeschaltet, wenn ein angeschlossenes Geraet erkannt wurde. Die Erkennung dafuer fehlt noch in deinem Schaltplan. B6 & B7 sind an einem USB-C-*Stecker* unbelegt und sollten offen bleiben. (Mit anderen Worten, das Symbol in deinem Schaltplan ist fuer eine Buchse). D? ist in deinem Schaltplan falsch angeschlossen (D6 ist korrekt), und die Verbindung FLG auf EN an IC5 sieht fuer mich nach Oszillator aus (vorausgesetzt, da ist noch ein Widerstand in Reihe zu PRT_CTRL2, sonst Kurzschluss).
Bitte melde dich an um einen Beitrag zu schreiben. Anmeldung ist kostenlos und dauert nur eine Minute.
Bestehender Account
Schon ein Account bei Google/GoogleMail? Keine Anmeldung erforderlich!
Mit Google-Account einloggen
Mit Google-Account einloggen
Noch kein Account? Hier anmelden.
