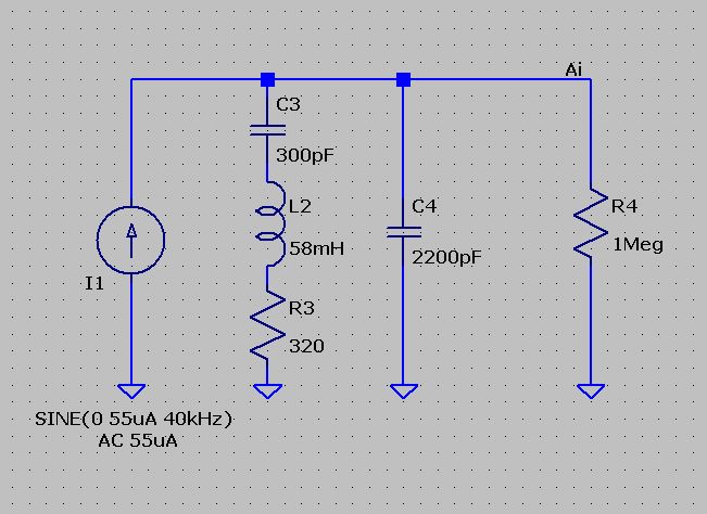
Hallo zusammen, ich möchte einen Vorverstärker für Ultraschallempfänger entwickeln. Dazu hätte ich gerne ein Ersatzschaltbild der Empfangskapsel. Es sollen solche Sensoren wie diese eingesetzt werden: https://www.reichelt.de/de/de/shop/produkt/ultraschallsensor_106_db_-74_db-145923 Ich habe in diversen Datenblättern eine Ersatzschaltung für die Impedanz gefunden. Die Werte sind nach meiner Erinnerung aus einem Murata-Datenblatt. Siehe erstes Bild. Aber wo muß ich jetzt die Spannungs- oder Stromquelle einfügen um das Verhalten beim Empfang darzustellen? Ist das eine Spannungsquelle in Reihe zu dem Wirkwiderstand, wie im zweiten Bild. Oder soll ich eine Stromquelle parallel zu der Impedanz verwenden? Irgendwo fand ich die Info, daß sich die Kapseln wie eine Stromquelle verhalten. Ich kann das aber nicht nachvollziehen. Danke und Grüße
Bitte melde dich an um einen Beitrag zu schreiben. Anmeldung ist kostenlos und dauert nur eine Minute.
Bestehender Account
Schon ein Account bei Google/GoogleMail? Keine Anmeldung erforderlich!
Mit Google-Account einloggen
Mit Google-Account einloggen
Noch kein Account? Hier anmelden.


