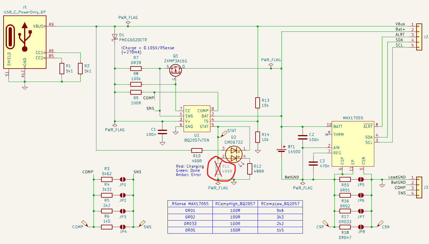
Moin zusammen ich möchte mir ein Akku-betriebenes Gerät bauen und baue mir für die Ladeschaltung samt FuelGauge zunächst eine Test-Schaltung auf. Schaltplan incl. FuelGauge sowie Datenblatt des verwendeten LiIon-Chargers (BQ2057) anbei. Im Datenblatt ist bei der Ansteuerung der Ladezustands-LED ein Widerstand (Figure 5, im Schaltplan R11 (rot eingekreist)) eingezeichnet, dessen Funktion mir nicht verständlich ist. Habt ihr eine Idee, warum der da ist? Ich neige dazu, ihn wegzulassen. Der STAT-Ausgang des BQ2057 ist ein Tri-State Push-Pull-Ausgang. Danke und Gruß Sebastian EDIT: knurr, sorry für die doppelte Ausführung des Datenblattes.
:
Bearbeitet durch User
Andreas B. schrieb: > Status HighZ soll vermutlich beide LEDs glimmen lassen. Soll so, aber tun sie auch ohne den Widerstand. Daher die Frage.
Wenn man eine Zweifarb-LED nimmt, dann kann der nötig sein, um eine sinnvolle Mischfarbe zu bekommen.
H. H. schrieb: > Wenn man eine Zweifarb-LED nimmt, dann kann der nötig sein, um eine > sinnvolle Mischfarbe zu bekommen. Das Datenblatt nennt sogar die genaue Zweifarb-LED, die zu dem Widerstand paßt.
H. H. schrieb: > Wenn man eine Zweifarb-LED nimmt, dann kann der nötig sein, um eine > sinnvolle Mischfarbe zu bekommen. Danke, das macht angesichts des im Vergleich "kräftigeren" rot der Duo-LED Sinn. (Und nebenbei meinem Entwurf gegenüber dem Datenblatt (Figure 10-4, nicht 5 wie fälschlicherweise oben geschrieben) verschlimmbessert)
Bitte melde dich an um einen Beitrag zu schreiben. Anmeldung ist kostenlos und dauert nur eine Minute.
Bestehender Account
Schon ein Account bei Google/GoogleMail? Keine Anmeldung erforderlich!
Mit Google-Account einloggen
Mit Google-Account einloggen
Noch kein Account? Hier anmelden.
