Hallo zusammen ich habe im Teichfilter eine UVC Tauch-Leuchte. Diese hatte im letzten Jahr Probleme weil sie wegen undicht gewordenen O-Ring an der Lampenfassung feucht war. Nachdem das Problem beseitigt wurde, alles trocken war, funktionierte die Lampe wieder Übers Jahr, sprich: während der Winterzeit, ist die Lampe ausgeschaltet. Nun sollte diese wieder in Betrieb gehen, startete jedoch nicht. Lampe selbst war trocken von innen. Nach dem einsetzen einer neuen Lampe startete diese auch nicht. Das Kontaktreinigen der Lampenfassung brachte auch keinen Erfolg. Als Lampe ist eine Amalgamlampe verbaut: GPHVA357T5L /4C Das Vorschaltgerät (EVG) ist ein "Beasun" Electronic Ballast for UV Lamps RH7-1200-105. Festgestellt habe ich, das im kalten Zustand das EVG erst gar nicht die Startversuche der Lampe macht und schaltet sofort die rote Kontroll-LED ein. Wenn man mehrere Male hintereinander die Netzspannung ans EVG anschaltet, dann kommt das EVG in den Zustand zum Zünden. Die Grüne Kontroll-Led geht an und schaltet nach ein paar Sekunden dann wieder auf ROT. Wenn ich nun die Lampe selbst vorheize mit einem Heißlüfter, startet das EVG und die Lampe zündet durch. Im kalten Zustand bekomme ich die Lampe nicht zum Zünden. Vom Prinzip funktioniert es mit etwas Unterstützung. Die Kondensatoren habe ich gemessen, der Netzkondensator mit 22µF 400V hat nur 18µF. Zur behelfsmäßigen Unterstützung sind noch mal 10µF drüber gelötet. Spannung ist nach dem zünden so bei 398V. Wenn ich nun die Lampe selbst vorheize mit einem Heißlüfter startet das EVG und die Lampe zündet durch. Im kalten bekomme ich die Lampe nicht zum zünden. Der NTC ist auch ein Verdächtiger. Das ist ein NTC 22D-11 hat 31,8 Ω bei 25°C Umgebungstemperatur. Ist evtl. was hoch???! Dann ist der Entstörkondensator 300pF (siehe Bild), gemessen mit 81pF der nach dem NTC zur Sicherung und vom Nullleiter geht, etwas niedrig?!! Was meint Ihr woran es noch liegen könnte?
:
Bearbeitet durch User
Entstörkondensator und NTC sind unschuldig. Zeig mal die Unterseite der Platine, ohne Blitzlichtrefektionen. Und für einen möglichen Ersatztyp solltest du den genauen Typ der Röhre nennen.
gute Aufnahmen bekomm ich nicht hin. Aber evtl. kannst du daraus was erkennen. Im Übrigen sind noch der NTC und das C ausgelötet und irgendwo sind noch Lötstellen nicht gesäubert. die größeren Aufnahmen sind bezeichnet mit rechts1 r1, Mitte 1 m1, rechts 1 r1, usw.
:
Bearbeitet durch User
ach ja, wenn man im kalten Zustand den NTC warm macht, startet das EVG auch sofort, geht nach wenigen Sekunden zwar auf ROT, aber ansonsten ohne NTC zu erwärmen schaltet das EVG sofort auf ROT. Beim Starten hört man auch die Intervalle des Startens im Zeitabstand von ca. 0,2-0,3 Sekunden.
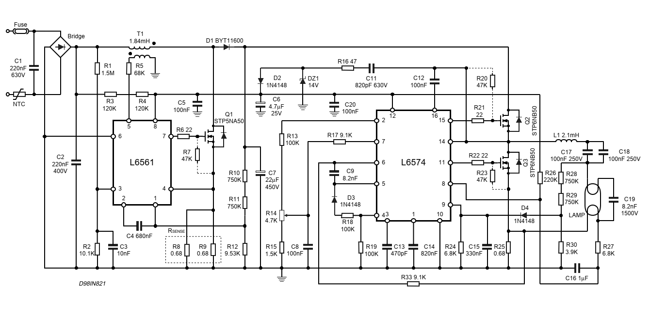
Das Vorschaltgerät dürfte weitgehend AN993 von ST entsprechen. Prüfe die Kondensatoren ganz rechts im Schaltplan.
:
Bearbeitet durch User
die hatte ich als erstes geprüft. Was nicht geprüft ist sind die kleineren Elkos. Ansonsten unterscheidet sich schon alleine von den Werten die Schaltung. so ist z.B. das Zünd-C 680pF. Die blauen Scheiben-C sind auch ok, ebenso die braunen.
Im Übrigen soll die Lampe 36Volt haben. 22Volt habe ich im Betrieb gemessen, wobei ich nicht weiß, ob mein Vielfachinstrument diese hoche Frequenz spannungsmäßig richtig anzeigt.
warum hast du den NTC als Bösewicht ausgeschlossen? Ich frage auch deswegen, weil die knapp 400Volt am Ladeelko ein kleines bischen mehr sein könnte. Auch konnte ich sehen, nachdem ich die 10µF über den 22µF gelötet hatte, das die Spannung nicht mehr schwankte in der Anzeige
:
Bearbeitet durch User
Weißt du eigentlich was eine Apllication Note ist? Bert F. schrieb: > warum hast du den NTC als Bösewicht ausgeschlossen? Weil die 400V im DC-Zwischkreis vorhanden sind. Bert F. schrieb: > Auch konnte ich sehen, nachdem ich die 10µF > über den 22µF gelötet hatte, das die Spannung nicht mehr schwankte in > der Anzeige Der Zwischenkreiselko war ja schon als gealtert erkannt. Aber an dem lag es ja dennoch nicht.
:
Bearbeitet durch User
bis eben wusste ich es nicht! Schau mal die 12 Zeile meines ersten Textes an da steht die Namenlose bezeichnet mit: ...Amalgamlampe verbaut: GPHVA357T5L /4C
Bert F. schrieb: > Schau mal die 12 Zeile meines ersten Textes an da steht die Namenlose > bezeichnet mit: ...Amalgamlampe verbaut: GPHVA357T5L /4C Das kommt davon, wenn man Romane schreibt.
Für das EVG hatte ich mal knapp 40€ bezahlt. Heute weit über 130€ inkl. Versand ohne Einfuhrsteuer. Gibts nicht ähnliche EVG mit den geforderten Spannungen die etwas preiswerter zu bekommen sind? Stromspannung (V) 36 Strom (A) 1.2 Leistung (W) 40-44 UV-Leistung @ 254 nm (W) 11
:
Bearbeitet durch User
Bert F. schrieb: > Gibts nicht ähnliche EVG mit den geforderten Spannungen die etwas > preiswerter zu bekommen sind? Das ist eine Sonderlocke nur für diese spezielle Bauform von UVC-Lampen. Und mit deren ungewöhnlichen Betriebsdaten gibts sonst nichts.
@ hhinz verrate mir mal, wie du an die Daten gekommen bist: AN993 von ST sowie das Schaltbild. Danke
Bert F. schrieb: > @ hhinz > > verrate mir mal, wie du an die Daten gekommen bist: AN993 von ST sowie > das Schaltbild. Hab ich nachts heimlich aus dem Tresor von ST geklaut...
Hallo nach sehr vielen Messungen und Bauteiletausch habe ich den Fehler gefunden unter Hilfestellung eines Beitrags in einem anderen Forum. Es waren mehrere Probleme, wo Bauteile getauscht wurden bis die Schaltung wieder funktionierte. Danach wurden diese Stück für Stück zurück getauscht um zu sehen, ob es an einem oder mehreren Bauteilen lag. Es lag an mehreren Bauteilen. Leider besitze ich keine aktuellen guten Messgeräte und hatte letztendlich die Fehlerursachen finden können da ein Freund mir sein Oszilloskop von R&S RTC1000 2 Tage geliehen hatte. Einige Stunden braucht man um mit dem Gerät zu messen und dann ging es recht einfach. Damit war jedes Signal darstellbar und hier sah ich auch deutlich welche Bauteile zwingend getauscht werden mussten oder nur die Teile, die wirklich die Schaltung tot legten. Der große Schritt war im Grunde zu erst einmal die Schaltung selbst kennen zu lernen. Damit hatte ich noch nie Kontakt gehabt, welche Voraussetzungen die Lampe braucht um zum leuchten zu kommen. Da es ein recht blöder Fehler war, bin ich gerne bereit, Usern weiter zu helfen, wenn man mich direkt anschreibt und ebenfalls ein artverwandtes EVG defekt hat. Der User hhinz hat mir hier mit einer Sache weiter geholfen, hierzu noch einmal Danke, jedoch in seinem letzten Beitrag ließ er Worte von sich, die völlig überflüssig waren. Wäre mir lieb, wenn er künftig nicht mehr auf meine Beiträge antworten würde. Ansonsten gab es hier wenig Hilfe zur Reparatur von diesem EVG der Fa. Beasum, Electronic Ballast RH7-1200-105. Schade. Aber die UNC-Amalgamlampen Vorschaltgeräte sind nun mal nicht so oft verkauft worden.
Schreibfehler in meinem letzten Beitrag: .... Aber die UNC-Amalgamlampen Vorschaltgeräte sind nun mal nicht so oft verkauft worden. sollte .... UVC-Amalgamlampen ... heißen! Sorry
Bert F. schrieb: > Der User hhinz hat mir hier mit einer Sache weiter geholfen, hierzu noch > einmal Danke, jedoch in seinem letzten Beitrag ließ er Worte von sich, > die völlig überflüssig waren. Wäre mir lieb, wenn er künftig nicht mehr > auf meine Beiträge antworten würde. Du bist ja eine ganz besondere Pappnase.
Bert F. schrieb: > jedoch in seinem letzten Beitrag ließ er Worte von sich, > die völlig überflüssig waren. Mimimi...
Bert F. schrieb: > ..- > Da es ein recht blöder Fehler war, bin ich gerne bereit, Usern weiter zu > helfen, wenn man mich direkt anschreibt und ebenfalls ein artverwandtes > EVG defekt hat. Hier im Forum tummeln sich viele Menschen. Nicht mit allen ist der einzelne kompatibel. Das ist halt so, man sollte es hinnehmen. Jedoch, mit deinem Verhalten hier zeigst du, dass auch du nicht über den Horizont hinaus blickst: - du lässt selbst zu dir kompatible Menschen im „Regen stehen“ - du teilst deinen Weg zum Ergebnis nicht - Geräte reparieren ist nachhaltig für Umwelt und Ressource, das solltest du unterstützen. - Menschen versuchen dein Problem zu lösen, und du gibst nichts zurück Dein Verhalten ist in meinen Augen schlicht egoistisch! Frohe Ostern und sonnige Grüße Ove
Bert F. schrieb: > Da es ein recht blöder Fehler war, bin ich gerne bereit, Usern weiter zu > helfen, wenn man mich direkt anschreibt und ebenfalls ein artverwandtes > EVG defekt hat. Super, Bert! Bert F. schrieb: > Hallo > nach sehr vielen Messungen und Bauteiletausch habe ich den Fehler > gefunden unter Hilfestellung eines Beitrags in einem anderen Forum. Und wenn ein User Deine Hilfe braucht... Bert F. schrieb: > Der große Schritt war im Grunde zu > erst einmal die Schaltung selbst kennen zu lernen. Damit hatte ich noch > nie Kontakt gehabt, welche Voraussetzungen die Lampe braucht um zum > leuchten zu kommen. Du hast echt Durchblick, mögest Du vielen Usern helfen können! Hier oder in einem anderen Forum...
:
Bearbeitet durch User
Bitte melde dich an um einen Beitrag zu schreiben. Anmeldung ist kostenlos und dauert nur eine Minute.
Bestehender Account
Schon ein Account bei Google/GoogleMail? Keine Anmeldung erforderlich!
Mit Google-Account einloggen
Mit Google-Account einloggen
Noch kein Account? Hier anmelden.





