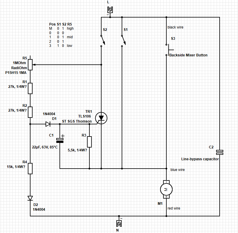
Hallo zusammen, ich habe einen älteren "Krups 3mix 4004 electronic" Handmixer, bei dem das Potentiometer defekt ist. Das Original Potentiometer scheint ein RadiOhm P15H15 1MA zu sein, zumindest, wenn ich dem Abgleich mit [1] glauben darf. Die Daten sind 1 MOhm, linearer Verlauf (Bezeichnung A), 20% Toleranz, 15 mm "Durchmesser" und für einen Schaft von 4 mm x 3 mm. Ein adäquater Ersatz wäre wohl ein Piher PT15GV15-105A, laut Webseite [2] genau PT15GV15-105A2020. Wichtig ist das "G" für den Rotor in der richtigen Ausrichtung, siehe Anhang Shaft.png. Bei den üblichen Lieferanten habe ich aber die G-Variante nur bis 100 kOhm gefunden. Darüber nur die N-Variante, aber die hat den Schaft um 90 Grad verdreht. Hat jemand eine Idee, was ein weiterer möglicher Ersatz für das RadiOhm Poti sein könnte, oder eine Bezugsmöglichkeit für a) das Original oder b) den Ersatz von Piher? Edit: Für eventuell Interessierte habe ich noch den Schaltplan des Schaltermoduls angehängt. [1] https://www.datasheetarchive.com/datasheet/5b9480015235bffd und Anhang RadiOhm.png [2] https://www.piher.net/products/contacting-position-sensors/trimmers-and-control-potentiometers/through-hole/pt-15/
:
Bearbeitet durch User
Beitrag #8023674 wurde von einem Moderator gelöscht.
Beitrag #8023736 wurde von einem Moderator gelöscht.
Beitrag #8023738 wurde von einem Moderator gelöscht.
Beitrag #8023740 wurde von einem Moderator gelöscht.
Die üblichen Distris haben offenbar keine aber beim Ali werden welche angeboten. https://de.aliexpress.com/item/1005008535588230.html
Dieter W. schrieb: > Die üblichen Distris haben offenbar keine aber beim Ali werden > welche angeboten. > https://de.aliexpress.com/item/1005008535588230.html Danke dir, Dieter!
Beitrag #8026212 wurde von einem Moderator gelöscht.
Ein Update, falls jemand ähnliches versucht. Der Piher PT15GV15-105A2020, zumindest der von Aliexpress, passt mechanisch, aber der Widerstandsverlauf passt nicht. Der Rührer läuft abhängig von der Potiauslenkung viel zu lange zu langsam. Eventuell ist es im Original doch ein Spezialverlauf, zumindest nicht linear, auch wenn die Markierungen am originalen Poti eigentlich eindeutig sind. Ein aussagekräftiges Messen des Verlaufs am originalen Poti ist leider nicht mehr möglich. Damit ist die Reparatur leider gescheitert. Schade, denn der Rest des Gerätes ist - trotz des Alters von 40 Jahren - top in Schuss und qualitativ besser viele neuere Geräte die mir zuletzt untergekommen sind. Einen Versuch war es wert. Danke nochmal an Dieter W.
Bau das Poti nochmal aus und miss mal nach, ob der Schleifer bei Mittelstellung zu beiden Seiten den selben Widerstand hat. Wenn das nicht so ist, dann ist das Poti nicht linear und Du musst ein lineares besorgen. Wer weiß, was Ali Dir da geliefert hat. Gruß Jobst
Holger M. schrieb: > Der Piher PT15GV15-105A2020, zumindest der von Aliexpress, passt > mechanisch, aber der Widerstandsverlauf passt nicht. > Der Rührer läuft abhängig von der Potiauslenkung viel zu lange zu > langsam. Wahrscheinlich ein Log-Poti...
Bitte genaue Fotos vom Trimmer, Achse, Knopf und der Einbauumgebung posten, damit man sich selber ein Bild der Situation machen kann. Wenn das Piher nicht zum Achswinkel passt, muss man es entweder mechanisch gedreht befestigen/kleben und mit Litzen anschließen, oder die Achse durchschneiden und gedreht mittels Stützhülse wieder verbinden. Vorher schlage ich vor, mit einem externen (isolierten) Poti die Funktion zu erproben, damit klar ist, ob es lin/log/sonstwas braucht.
Bitte melde dich an um einen Beitrag zu schreiben. Anmeldung ist kostenlos und dauert nur eine Minute.
Bestehender Account
Schon ein Account bei Google/GoogleMail? Keine Anmeldung erforderlich!
Mit Google-Account einloggen
Mit Google-Account einloggen
Noch kein Account? Hier anmelden.


