Mit durch EmbeddedWorld, Amper und Co verursachter Verspätung erscheint die Bauteilliste dieses Monats: neben einem ARM-Microcontroller im DIP-Gehäuse (!!!) gibt es Schaltreglermodule mit weiter Eingangsspannung, wasserdichte magnetische Steckverbinder und sogar Kanülen vom Elektronikdistributor.
m5Stack ASR – Wort-Erkennungsmodul
Wer unbürokratisch Wakeword-Erkennung begehrt, wird von m5Stack mit einem diesbezüglichen Modul versorgt. Seine Spezifikationen beschreibt der Hersteller folgendermaßen:
1 |
The product comes preloaded with 53 English wake-up and feedback |
2 |
command words and supports activating the device through UART commands or voice keyword triggers. Users can customize |
3 |
recognition words in Chinese, English, Japanese, and Korean by regenerating firmware, supporting up to 300 command words. |
m5Stack CoreS3 Thread BR – Thread Border Router als Bausatz
Espressif hat sowohl WiFi- als auch Thread-fähige Prozessoren im Programm. Nun lanciert der hauseigene Modulbauer – wie in der Abbildung gezeigt – ein Kombinationskit aus S3 und H2, das als Thread Border Router fungiert.

Bildquelle: https://s.click.aliexpress.com/e/_c3zlOcEL
Idee ist hier, dass die Thread-Geräte mit dem Modul Kontakt aufnehmen, und dieses sie dann weiter ins Internet bringt.
DFRobot GNSS-RTK – zentimetergenaue Positionierung dank “lokaler Zweitpeilung”
GNSS-RTK erlaubt – wie in der Abbildung gezeigt – das Einpflegen zusätzlicher Korrekturdaten in GNSS-Systeme.

Bildquelle: https://www.dfrobot.com/product-2971.html?
DFRobot schickt nun ein vergleichsweise preiswertes Kit auf Basis dieser Technologie ins Rennen, das um rund 170 US-Dollar die folgenden Leistungsdaten bietet:
1 |
The transmission of correction data is handled by an integrated LoRa communication system operating at 868MHz. This technology provides a stable and reliable data link with a range of up to 1.5 kilometers in open areas. The robust wireless connection ensures that the mobile unit consistently receives the necessary RTCM data from the base station, maintaining high-precision positioning even at a distance. |
Microchip PIC32CM * PL10 – mit AVR Dx kompatibler 32-Bitter
Microchip möchte Nutzern der AVR Dx-Familie einen Weg zum Umstieg auf 32bit-MCUs geben. Deshab lanciert man sehr preiswerte Bauteile, die auf einem mit 24MHz getakteten Cortex M0+-Kern basieren und vom Pinout her mit dem AVR Dx kompatibel sind. Außerdem sind die mit bis zu 16KB SRAM und 128KB Flash erhältlichen Controller 5V-fähig.
Microchip PIC32CM6408PL10028-I/SP – 32bit-ARM im DIP-Gehäuse
Die im Titel genannte SKU verdient eine Sondererwähnung, wird sie doch im DIP-Gehäuse angeboten.
Bildquelle: Microchip
Informationen zur Bepreisung von Kleinmengen finden sich im folgenden Preisvergleich.

Bildquelle: https://www.oemsecrets.com/compare/PIC32CM6408PL10028-I%2FSP%20
Silicon Labs – Energy Harvesting-Demoboards in Planung
Mit dem xG22E lancierte man vor einiger Zeit ein SoC, das mit sehr geringem Energieverbrauch ans Ziel kommt. Nun gibt es – wie in der Abbildung gezeigt – ein neues Evaluationskit, in dem verschiedene Energy Harvesting-Szenarien implementiert sind.

Bildquelle: https://www.silabs.com/blog/simplifying-ambient-iot-with-xg22e?
NXP – neue Evaluationsboards für verschiedene MCX-Mikrocontroller
Sowohl für die MCX A- als auch für die für Funkaufgaben vorgesehene MCX W-Serie gibt es neue Evaluationsboards. Hier eine kleine Liste relevanter SKUs:
1 |
MCX A173 and A174 |
2 |
=> FRDM-MCXA174 |
3 |
|
4 |
MCX A175, A176, A185, A186, A255, A256, A265, and A266 |
5 |
=> FRDM-MCXA266 |
6 |
|
7 |
MCX A343 and A344 |
8 |
=> FRDM-MCXA344 |
9 |
|
10 |
MCX A355, A356, A365, and A366 |
11 |
=> FRDM-MCXA366 |
12 |
|
13 |
MCX W23 |
14 |
=> MCXW23-EVK plus Radiomodul |
NXP MCXW72-LOC – für Bluetooth Channel Sounding optimiertes Evaluationsboard
NXP zeigte als erstes Halbleiterunternehmen auf Channel Sounding basierende Boards, wurde beim Liefern allerdings von Silicon Labs überholt. Nun steht die schon mehrfach auf Kongressen gezeigte Platine zum Kauf bereit – die Antennenkonfiguration ist auf die Bedürfnisse von Channel Sounding optimiert.

Bildquelle: NXP
m5Stack Chain Mount und Chain Blank – neue Entwicklungswerkzeuge für das Chain-Format
m5Stack bietet mit Chain ein an Arduino Modulino und Netduino Go erinnerndes System an. Nun stehen zwei neue Module zur Verfügung, die entweder die Anbindung von THT-Elektronik oder von LEGO-Elementen erlauben.

Bildquelle: https://s.click.aliexpress.com/e/_c3OruzYR

Bildquelle: https://s.click.aliexpress.com/e/_c3HosRDD
STMicroelectronics EVKITST87M01-2 – Evaluationsboard für NB-IoT-Funkmodul
Das in Kooperation mit QualComm entwickelte Funkmodul ist per Se seit einiger Zeit bekant. Nun gibt es ein Nucleo-Evaluationsboard, das die direkte Inbetriebnahme erlaubt und sogar mit einer vorprovisionierten SIM-Karte ausgeliefert wird.

Bildquelle: STMicroelectronics
Digi Xbee® - Wireless Smart Utility Network-Funkmodule
Mit dem Wireless Smart Utility Network – kurz Wi-SUN – steht ein weiteres Mesh Networking-System ante Portas. Hervorzuheben ist hier, dass es im Sub-GHz-Bereich arbeitet, und mit WLAN und Co nur wenig kollidiert. Digi lanciert nun Serie von Funkmodulen, die – wie in der Abbildung gezeigt – in verschiedensten Formaten zur Verfügung stehen.

Bildquelle: Digi
Teltonika CAP700 - 5G-WiFi-”Routerbausatz”
Wer seinen Kunden einen Router mit modifizierter Firmware und IP30-Zertifikation anbieten möchte, wird von Teltonika bedient. Das Produkt basiert auf dem mit OpenWRT verwandten RutOS, und wird mit einem umfangreichen SDK ausgeliefert.

Bildquelle: Teltonika
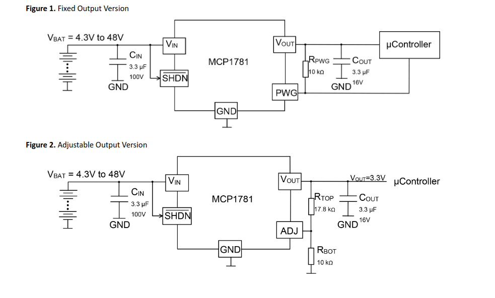
Microchip MCP1781 – LDO mit 55V Maximal-Eingangsspannung
Wer mit 200mA Ausgangsstrom auskommt, wird von Microchip mit einem neuen LDO bedient. Die Fix-Varianten bieten 3.3 oder 5V Ausgangsspannung, außerdem steht eine an den LM317 erinnernde einstellbare Variante zur Verfügung.

Bildquelle: Microchip
RECOM Power RPMVH-0.5 – Schaltreglermodul mit bis zu 115VDC Eingangsspannung
Bis zu 500mA bei schaltreglertypisch höherer Effizienz verspricht Recom in der RPMVH-Serie. Die folgende Tabelle informiert über die angebotenen Spannungslevels.

Bildquelle: RECOM
Analog Devices LT83401 / LT83402 – sehr rauscharme Schaltregler
Mit der SilentSwitcher-Technologie bietet Analog Devices Schaltregler an, die im Bereich von 10Hz bis 100kHz sehr wenig Rauschen produzieren. Die Abbildung zeigt ein Beispiel-Rauschdiagramm.

Bildquelle: Analog Devices
Infineon KP497 – Drucksensor mit Accelerometer
Im Automotivebereich wünscht man sich immer wieder die Kombination aus einem Beschleunigungs- und einem Drucksensor. Infineon realisiert dies nun wie in der Abbildung gezeigt.

Bildquelle: Infineon
SVMicrowave – mit REVERSE MOUNT THRU-HOLE gegen Vias
Vias führen zu diversen Problemen mit Signalintegrität. SV Microwave lanciert nun ein Produkt, das sich diesem Trend entgegenstellt.

Bildquelle: https://www.svmicrowave.com/reverse-mount-thru-hole-rf-pcb-connectors
Phoenix Contact 1694093 et al
Wer im Schaltschrank Beleuchtung begehrt, bekommt diese nun von Phoenix Contact. Interessant ist, dass die Produkte mit einem optionalen Befestigungsmagneten verfügbar sind.
Amphenol Wilcoxson VDS130 – Vibrationsanalyse mit MQTT-Ausgabe
Hinter dem Begriff IEPE – ausgeschrieben Integrated Electronics Piezo-Electric – verbirgt sich eine standardisierte Schnittstelle für analoge Vibrationssensoren. Amphenol Wilcoxson liefert nun ein Produkt, das bis zu vier dieser Sensoren alleinstehend auswertet und ihre Ergebnisse per MQTT zur Verfügung stellt.

Bildquelle: Amphenol
Advantech PCI-1716 / PCIE-1842 – AD-Karten für PCI und PCIe
Für kleinere MSR-Aufgaben kann eine PCI-AD-Karte hilfreich sein. Advantech liefert derer zwei – die PCI-Variante hat 16 Kanäle mit bis zu 250KHz Updaterate, und hat außerdem einige Analogausgänge. Die PCIe-Variante hat keine Ausgänge, sampelt dafür aber mit bis zu 10MS.
Advantech PCIE-1682F – PCIe-zu-CAN-FD-Konverter
Im Hause Advantech ist man PCIe-Karten auch sonst nicht abgeneigt – Variante 1682F stellt zwei CAN FD-Ports zur Verfügung.
Abracon AB-RTC-XP-32.768kHz-2 – RTC mit 190nA Stromverbrauch
Im Hause Abracon verbessert man die Versorgungseigenschaften der RTC-ICs – das neueste Produkt präsentiert sich mit folgenden Leistungsdaten:
1 |
The RTC has a broad operating power supply range |
2 |
of 0.9V to 5.5V with low power consumption (190nA @ 3V) |
Carlo Gavazzi DPA01 / DPA51 / DPA52 – explosionssichere Relais für umweltfreundliche Klimaanlagen (!!!)
Die Verwendung von ozonlochfreundlicheren Kältemitteln geht mit einer Erhöhung der Explosionsgefahr einher. Carlo Gavazzi lanciert eine Serie von Überwachungsrelais, die auf diese Bedingungen optimiert sind:
1 |
The new DPA Series Relays provide a reliable and certified response to this challenge. Designed to operate completely |
2 |
spark-free, they meet the ignition-free requirements for A2L and A3 refrigerants. These relays make continuous phase |
3 |
sequence and phase loss monitoring, ensuring that compressors are always protected from the main grid failures |
Bourns – monolithische Induktoren mit bis zu 18 GHz Grenzfrequenz
Wer einen monolithischen und magnetisch geschirmten Induktor für den RF-Einsatz benötigt, wird von Bourns bedient. Die Bauteile sind im Bereich von 0.3 bis 39 nH verfügbar.

Bildquelle: Bourns
ABRACON AMELH4018S – Induktoren für AI-Server
Mit JEDEC PMIC50xx steht ein Standard zur Verfügung, der Server-Motherboard-Induktoren betrifft. Abracon liefert nun – wie in der Abbildung gezeigt – damit kompatible SKUs.

Bildquelle: ABRACON
Stackpole: nun auch NTCs
Der Widerstandsspezialist Stackpole erweitert sein Portfolio um NTCs:
1 |
Stackpole Electronics, Inc. announces the release of its TNC Series of NTC thermistors, expanding the company’s passive component portfolio into temperature sensing applications. The TNC Series is manufactured using thick film technology, resulting in a mechanically robust design that is less susceptible to cracking than multilayer NTC thermistors, which can exhibit varying thickness depending on resistance value. |
2 |
. . . |
3 |
The TNC Series is available in 0402, 0603, and 0805 chip sizes, with resistance values ranging from 50 ohms to 2 MΩ and B values from 2410K to 4800K. Its small size, fast thermal response, and cost effective construction make the TNC well suited for temperature sensing, monitoring, and control applications up to 150°C. Typical applications include automotive systems, battery monitoring, and industrial and medical temperature sensing equipment. |
Analog Devices ADGM1144 / ADGM3121 / ADGM3144 – MEMS-Schalter mit bis zu 30 GHz Grenzbandbreite
MEMS-Schalter sind schneller und langlebiger als klassische HF-Relais. Mit dem ADGM3144 steht nun ein SP4T-Schalter zur Verfügung, der bis zu 30GHz schnelle Signale passieren lassen kann. Der ADGM3121 ist eine 24GHz schnelle DPDT-Variante, während ADGM1144 ein 18GHz schneller SP4T-Schalter ist.
Menlo Micro – MEMS-Schalter für 80Gbps
Menlo Micro lanciert mit dem MM5627 ebenfalls ein neues Bauteil, dessen Schaltverhalten folgendermaßen beschrieben wird:
1 |
The MM5627 delivers 80 Gbps differential signaling with advanced DP3T switching and 128 distinct control states for precise differential pair management. It offers a 20 GHz bandwidth and is rated for more than three billion switching cycles, ensuring robust performance in high-volume testing environments. Control is provided exclusively via SPI interface, offering flexible and precise integration with automated test systems. These combined traits — speed, configurability, DP3T logic, and full integration — define the MM5627 as first in its specific product category, establishing a new benchmark for high-speed digital testing. |
Techship MC201 – Raspberry Pi-Adapter für Funkmodule nun mit zwei SIM-Slots
Techship erweitert den universellen Funkmodul-Carrier für den Raspberry Pi um eine neue Version, die – wie in der Abbildung gezeigt – zwei SIM-Slots aufweist und somit auch Dual SIM-fähige Module bespielen kann.

Bildquelle: https://techship.com/product/techship-mc201-adapter-m2-key-b-to-usb-c-dual-sim/?variant=004
Taoglas WCM.30 – für Drohneneinsatz optimierte Antenne
Taoglas lanciert eine omnidirektionale Antenne, die für die Videoübertragung im Bereich von 5-5.9GHz optimiert ist.

Bildquelle: Taoglas
OSRAM SFH 7019 – Grün, Infrarot und UV-A in einer LED
RGB-Dioden, die verschiedene Arten von sichtbarem Licht kombinieren, sind per Se nichts neues. OSRAM lanciert nun – wie in der Abbildung gezeigt – eine Kombinationsdiode, die verschiedene “technische Lichtfarben” zusammenfasst.

Bildquelle: OSRAM
CODA-Pin SD-ULTRA-2-SC-WET – wasserdicht, bis zu 12A
CODA Pin – Spezialist für magnetische Steckverbinder – erweitert sein Portfolio um eine wasserdichte Variante, die bis zu 12A Strom tragen kann.
Mean Well PLC-DPLC – SPS vom Netzgerätespezialisten
Mit der PLC-DPLC-32MT steht eine mit OpenPLC programmierbare und vergleichsweise preiswerte SPS aus dem Hause Mean Well zur Verfügung.
ChipQuik – Dispensertips im Portfolio
Wer Glasrohre oder Kanülen zu kaufen sucht, bekommt – US-Gesetze zum Stichwort Drug Paraphernalia – mitunter lustige Probleme. ChipQuik bietet nun eine Serie von Dispensertips an, die – ausdrücklich für den Elektronikmarkt vorgesehen – unproblematisch zu beschaffen sein dürften.

Bildquelle: ChipQuik






















