Hallo Forengemeinde, habe hier KiCad 4.07. Habe testweise 2 CD 4000 und eine Standard-Platinen-Messerleise C64AC. Im Schaltplan habe ich einige Verbindungen testweise von den 4000er zu der C64AC - Din-Leiste verbunden. Habe der Leiste und den 4000er Chips die Footprints hinzugefügt. Rule-Check soweit mal okay. Außer dass Kicad meckert wegen Spg-Pins. Es geht mir hier nur mal um die Messerleiste. Im PCB habe ich die erstellte Netzliste eingelesen. Verbindungen innerhalb der beiden 4000er Chips sind da. Aber die Verbindungen zur Messerleiste werden nicht dargestellt. Was mir aufgefallen ist, dass die Nummerierung zum einen im Schaltplan, und zum anderen im Footprint sich nicht decken. Ich meine damit A1, C1 ... A32, C32. Was kann da falsch sein, das die Verbindungen nicht da sind?
Thomas S. schrieb: > habe hier KiCad 4.07. Du weißt aber schon dass es mittlerweile die Version 10 gibt? > Habe testweise 2 CD 4000 und eine Standard-Platinen-Messerleise C64AC. > Im Schaltplan habe ich.. Zeige den Schaltplan, und am besten verlinkst du auch die Dateien von dem Projekt.
Jörg R. schrieb: > Zeige den Schaltplan, und am besten verlinkst du auch die Dateien von > dem Projekt. Bitte schön..
Thomas S. schrieb: > Jörg R. schrieb: >> Zeige den Schaltplan, und am besten verlinkst du auch die Dateien von >> dem Projekt. > > Bitte schön.. Es ist traurig dass man ständig nach wichtigen Informationen fragen muss, deshalb kannst du dir solche Bemerkungen sparen. Den Schaltplan kannst du auch als Screenshot posten, denn so kann man sich die Datei nicht ansehen. Ob jemand das Projekt am Rechner öffnet zeigt sich dann noch.
Ich vermute mal dass die pin Numerierung des Symbols nicht zum Footprint passt. Eigentlich müsste das Layout programm beim Netzlistenimport meckern
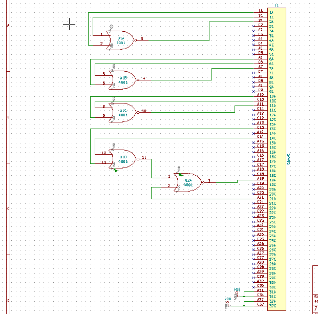
Jörg R. schrieb: > Es ist traurig dass man ständig nach wichtigen Informationen fragen > muss, Sorry, meinte es gut. Bitte hier der Screenshoot. Ich muss noch hinzufügen, das ich dann testweise 1A,1C,2A manuell umbenannt habe, um den Fehler zu finden.
:
Bearbeitet durch User
Thomas S. schrieb: > Jörg R. schrieb: >> Es ist traurig dass man ständig nach wichtigen Informationen fragen >> muss, > > Sorry, meinte es gut. Bitte hier der Screenshoot. Dein Projekt lässt sich mit Kicad 9.0 (auf MAC OS) nicht öffnen, es kommen nur Fehlermeldungen. Kicad ist abwärtskompatibel, Projekte aus alten Versionen sollten sich daher öffnen lassen. Daher gehe ich davon aus dass mit deiner Version etwas nicht in Ordnung ist, z.B. Probleme mit der Bauteilebibliothek. Weshalb arbeitest du mit einer so alten Version, bist du noch mit Windows XP unterwegs?
:
Bearbeitet durch User
Jörg R. schrieb: > Weshalb arbeitest du mit einer so alten Version, bist du noch mit > Windows XP unterwegs? Yeps. Könnte aber mal mit win7 testen.
Thomas S. schrieb: > Jörg R. schrieb: >> Weshalb arbeitest du mit einer so alten Version, bist du noch mit >> Windows XP unterwegs? > > Yeps. > Könnte aber mal mit win7 testen. Nimm Linux, dann gehen auch die aktuellen Versionen. Win7 geht nur bis KiCAD6.
Moin Gemeinde. Habe nun unter Win7 mit der KiCad 4.07 ein neues Testprojekt angelegt. Gleiches Verhalten. Habe mal die Report -Datei angehängt. Es passt anscheinend das Symbol nicht zum Footprint. Welches ist dann aber richtig für diese Standard-Messerleiste?
Moin, Thomas S. schrieb: > Welches ist dann aber richtig für diese Standard-Messerleiste? Ich hab' hier noch ein Kicad 4.0.3 am Laufen. Das meint, es koennte evtl. aus der Connectors_Multicomp das Bauteil Multicomp_MC9A12-6434_1x32x2.54mm_Straight sein. Gruss WK
Hallo, ich kann die Dateien in v9 nicht einsehen. Bauteilbibliothek ist nicht bekannt und die Bauteile können auch nicht durch andere ersetzt werden beim Import. Was sagt DRC im Schaltplan? Testweise ein anderes Steckersymbol probiert?
Dergute W. schrieb: > Multicomp_MC9A12-6434_1x32x2.54mm_Straight sein. Das ist eine 2-reihige. Ich habe genau diese: Link:https://www.ept.de/index.php?103-40034_de
Hallo, auf deinem PCB ist der Footprint 2 reihig. Deine Auswahl, der Link ist 3 reihig. Sollte dennoch keine Rolle spielen welchen Footprint man verwendet, weil zur Pin-Nummer geroutet wird. Ansonsten könnte man keine Bauteile austauschen. Kannst du nicht wenigstens Version 7 installieren?
Thomas S. schrieb: > Es passt anscheinend das Symbol nicht zum Footprint. So wird es wohl sein. Sowas passiert halt, wenn das EDA-Programm keine Bauteile, also die Kombination aus Symbol und Footprint, kennt.
Veit D. schrieb: > Deine Auswahl, der Link ist 3 > reihig. Nicht ganz richtig. Der Link zeigt exakt auf meine Messerleiste. Diese sind standardmäßig nur Row A + C belegt. Das Footprint zeigt eigentlich auch auf A + C. Aber im Plan ist die Leiste widersprüchlich nummeriert.
Hallo, wegen Footprint. Okay, verstanden.
Habe nun unter Win7-32Bit die Versionen: -Kicad 5.1.0.1 - x86-Win.exe und -kicad-6.0.9-i686.exe installiert. Beide Versionen laufen nicht unter Win7-32Bit Der Laptop könnte auch 64-Bit. Habe aber damals warum auch immer die 32-Bit Win7 installiert. Aber auch auf der nun frisch installierten 4.07 kommen die Pin-Fehler. Desweiteren ist mir aufgefallen, dass Row A und C im Footprint vertauscht sind. Entweder ich habe das falsche Symbol, oder das Footprint ist nicht zugehörig. Ich kann mir nicht vorstellen, dass genau diese Messerleiste in der Lib fehlerhaft wäre. Die wird garantiert sehr häufig verwendet. Die ist seit jahrzehnten standard. Im PCB: Connectors_IEC_DIN:Socket_DIN41612-CaseC1-AC-Male-64Pin-2rows Plan:C64AC
In alten Kicad-Versionen waren manchmal etwas kaputte Bauteile in den Bibliotheken. Das hat sich in den letzten Jahren massiv gebessert. Kleiner Tip: Alle Bauteile und Symbole selber zeichnen, habe ich bei diesen Versionen auch noch gemacht. Allerdings scheinst du ja relativ wenig Ahnung zu haben, wie man das Programm überhaupt benutzt und zudem auf antike Hardware mit noch antikerer Software zu setzen (Windows 7, dein aktuellstes Betriebssystem, ist 16 Jahre alt!), was ordentliche Hilfe nicht so einfach macht; deine Arbeitsumgebung ist einfach kaum noch zu reproduzieren. Deine Screenshots sind auch nicht besonders aussagekräftig und dann benennst du irgendwelche Sachen um; keine Ahnung, wie man dir da helfen soll. Vorschlag zur Güte: Installier dir ein aktuelles Betriebssystem auf dem eine einigermaßen aktuelle KiCad-Version läuft, in einer virtuellen Maschine und probier's dann nochmal.
F. schrieb: > Allerdings scheinst du ja relativ wenig Ahnung zu haben, wie man das > Programm überhaupt benutzt So möchte ich das nicht sehen. Das ich kein KiCad-Guru bin, und auch nicht die Intelligenz mit der Schaufel bekommen habe, mag sein. Man kann nicht mit ALLEM perfekt sein. Deshalb gibt es Foren, um seinen Horrizont zu erweitern. Mein Motto: never touch a running System. Mir reicht was ich habe. Bin kein Typ, der alle Nase lang die absolut neuesten Updates installiert. Solange ich mit allem zurecht komme, reicht mir auch ein Atari-Mega ST2. Aber okay, KiCad würde mit seinen 4GB einen MegaST2 etwas überfordern. - smile.. Aber zurück zum Thema. Also mein Workflow ist so wie er ist. Derzeit mit XP oder Win7 oder Linux. Das reicht mir.
Hallo, hast du im Schaltplan die Netzliste mit aktuellen Stand gespeichert und im PCB Editor neu eingelesen bzw. aktualisiert? Habe KiCad 4.0.7 in einer VWware installiert und drauflos probiert. Funktioniert soweit. .zip im Anhang. In KiCad v9 zu importieren geht allerdings nicht. Bibliotheken werden nicht gefunden usw. Ich habe es dann sein gelassen.
:
Bearbeitet durch User
Veit D. schrieb: > hast du im Schaltplan die Netzliste mit aktuellen Stand gespeichert und > im PCB Editor neu eingelesen bzw. aktualisiert? Eigentlich schon. Plaziere ich eine z.B. D-Sub15 und hänge die Pins, bzw die 4000er Chips dran, dann sehe ich ja auch die 'Fäden' / Verbindungen.
Die Ursache des Problems dürfte ja mittlerweile bekannt sein: Thomas S. schrieb: > Es passt anscheinend das Symbol nicht zum Footprint. Was hält dich nun davon ab, das betreffende Symbol (dessen Datei) in dein Benutzerverzeichnis zu kopieren und dort die Pin-Nummern so zu ändern, daß sie zum Footprint passen? Das ist jetzt nicht allzu schwierig.
Veit D. schrieb: > Habe KiCad 4.0.7 in > einer VWware installiert und drauflos probiert. Funktioniert soweit. > .zip im Anhang. Die funktioniert auch bei mir. Das netz ist da. Die kann ich auch routen.
Hallo, habe bei mir den Konnektor gegen deinen getauscht, vorher PCB geleert, neue Annotation usw., siehe da, habe auch keine Luftlinien im PCB Editor zur DIN Leiste. Nehme ich eine andere DIN Leiste fehlen auch die Luftlinien. Scheint an der DIN Leiste zu liegen, so die derzeitige Vermutung. Anderer einreihiger Konnektor funktioniert. Frage am Rande. Könntest du dir vorstellen wenigstens KiCad 7 zu installieren? Dann wäre wenigstens das Bibliotheksformat aktuell und man könnte wenigstens in aktuelle KiCad Versionen importieren - die Leute hier im Forum. Eine bessere Bedienung bekommst du noch dazu.
Johannes F. schrieb: > Die Ursache des Problems dürfte ja mittlerweile bekannt sein: > > Thomas S. schrieb: >> Es passt anscheinend das Symbol nicht zum Footprint. > > Was hält dich nun davon ab, das betreffende Symbol (dessen Datei) in > dein Benutzerverzeichnis zu kopieren und dort die Pin-Nummern so zu > ändern, daß sie zum Footprint passen? Das ist jetzt nicht allzu > schwierig. Jetzt habe ich das Problem geschnallt. Nummerische Durchnummerierung im Schaltplan der Pins vs. An/Bn Nummerierung im Footprint. Das Problem hat man in neueren KiCad Versionen nicht.
Veit D. schrieb: > Könntest du dir vorstellen wenigstens KiCad 7 zu > installieren? Habe unter Win7 bereits Version 6.09, 5.1.0.1 zu installieren versucht. Hoffe 32-Bit. Geht nicht. Unter Win7 bringe ich ebenfalls nur 4.0.7 zum laufen.
Thomas S. schrieb: > Unter Win7 bringe ich ebenfalls nur 4.0.7 zum > laufen. Je nun, man muß mit den Konsequenzen seiner Entscheidungen leben. Oliver
Jetzt habs ich gefunden, woran es liegt. Groß/klein-schreibung ist das Problem. Kaum geändert, schon geht. Siehe Bild. Aber was ändere ich nun, um dann später nicht auf die Schnautze zu fallen, mit geänderten Libs, oder Footprints? Die passen nun hier, installiere ich eine neuere Version, und denke nicht dran, die Libs zu separarisieren und zu pflegen ? So dass ich auf einem anderen PC hier auch weiter machen kann ? Kann das einer mal Testen, bitte, ob in neueren Libs genau die Messerleiste nun funktioniert?
Thomas S. schrieb: > Mein Motto: never touch a running System. Das hat aber nichts mit deinem Problem zu tun. Davon abgesehen funktioniert dein System ja nicht zufriedenstellend. Du suchst zudem noch nach Hilfe. Da sollte man schon einen relativ aktuellen Stand haben. > Mir reicht was ich habe. Bin kein Typ, der alle Nase lang die absolut > neuesten Updates installiert. Bei Soft- bzw. Hardware muss man halt mal alte Zöpfe abschneiden. Bei SW geht es ja auch um Sicherheitsupdates.
:
Bearbeitet durch User
Thomas S. schrieb: > F. schrieb: >> Allerdings scheinst du ja relativ wenig Ahnung zu haben, wie man das >> Programm überhaupt benutzt > > So möchte ich das nicht sehen. So möchte ich das schon sehen. In den Tutorials dieser Versionen wird sehr schnell darauf eingegangen, wie man eigene Symbole und Footprints definiert--aus gutem Grund. Die Libraries damals waren alle recht schrecklich, ist ja aber egal, wenn man sich seine eigenen Komponenten macht. > Das ich kein KiCad-Guru bin, und auch nicht die Intelligenz mit der > Schaufel bekommen habe, mag sein. Man kann nicht mit ALLEM perfekt sein. > Deshalb gibt es Foren, um seinen Horrizont zu erweitern. > > Mein Motto: never touch a running System. Mir reicht was ich habe. Bin > kein Typ, der alle Nase lang die absolut neuesten Updates installiert. > > Solange ich mit allem zurecht komme, reicht mir auch ein Atari-Mega ST2. > Aber okay, KiCad würde mit seinen 4GB einen MegaST2 etwas überfordern. - > smile.. Du kommst aber eben nicht mit allem zurecht. Und wenn du veraltete Systeme benutzen willst, dann musst du dich eben damit abfinden, dass es wenige Leute gibt, die sich noch damit auskennen und auch damit, dass du auf bekannte Bugs und Probleme stößt. Und zwischen "bin kein Typ, der alle Nase lang die absolut neuesten Updates installiert" und "ich nutze 32-bit-Windows-7" (von 2009, also über 16 Jahre alt) gibt's schon einen kleinen Unterschied mit Platz für sinnvollere Vorgehensweisen. > Also mein Workflow ist so wie er ist. Völlg in Ordnung, aber dann beschwer dich nicht, wenn irgendwas nicht ordentlich funktioniert. Mit KiCad 4 kann man arbeiten. Habe ich auch gemacht. Überhaupt kein Problem. Aber es ist schon eine Software, die deutlich Potential zeigt, aber wenig davon umgesetzt hat. Mittlerweile sieht das natürlich anders aus.
F. schrieb: > Völlg in Ordnung, aber dann beschwer dich nicht, wenn irgendwas nicht > ordentlich funktioniert. Vielen Dank für Deine Ausführung und Sichtweise. Klar, wenn ich produktiv und just-in-time produzieren, hast Du völlig recht. Aber wie bei mir, ist es mir völlig egal mit was ich zum Ziel komme. Haupsache ich komm zum Ziel. Brauche keinen Porsche, komme auch mit nem Trabbi, oder Käfer zum Ziel. Ist manchmal vieleicht sogar aufregender und intuitiver, als wenns alles easy läuft. Aber okay. Sehe ich dass dann richtig, dass manche Lib's korrupt sind? Und wie händelt dann Ihr das, wenn an Libs geändert wird, dann ne neu Version kommt, und alles neue installiert wird ? Pflegt Ihr dann wieder die geänderten Libs dann wieder ins neue System ein?
Thomas S. schrieb: > Aber was ändere ich nun, um dann später nicht auf die Schnautze zu > fallen, mit geänderten Libs, oder Footprints? Diese Frage allein offenbart schon, daß du noch keinerlei Durchblick hast, was KiCad angeht. Ob du das so sehen möchtest ändert daran nichts. KiCad hat zwei Arten von Libraries a.k.a. Bibliotheken: Symbole und Footprints (von den 3D-Modellen mal abgesehen). Die von KiCad bzw. dessen Community mitgelieferten befinden sich im Programmverzeichnis und sind schreibgeschützt. Will man sie ändern oder eigene anlegen, tut man das in einem anderen Ordner seiner Wahl, i.d.R. im Benutzerverzeichnis, und importiert sie dann manuell in KiCad (gibt ein Menü dafür). Bei Deinstallation werden nur die mitgelieferten Libraries im Programmordner gelöscht, die eigenen bzw. geänderten Dateien außerhalb bleiben natürlich erhalten.
Thomas S. schrieb: > Sehe ich dass dann richtig, dass manche Lib's korrupt sind? Nein. Korruption gibt's in der Politik, nicht bei KiCad. Thomas S. schrieb: > Und wie händelt dann Ihr das, wenn an Libs geändert wird, dann ne neu > Version kommt, und alles neue installiert wird ? Symbole/Footprints, die ich bereits benutzt und angepasst habe, sind in meinem Benutzerverzeichnis, und damit von KiCad-Upgrades unabhängig. Thomas S. schrieb: > Pflegt Ihr dann wieder die geänderten Libs dann wieder ins neue System > ein? Man kann beim ersten Start nach Upgrade entweder die vorherigen Symbol- und Footprintbibliothekstabellen beibehalten oder dann halt die eigenen Libraries manuell wieder "importieren".
:
Bearbeitet durch User
Hallo, in KiCad 9 werden die DIN41612 Footprint Pins auch "nur" mit a1, b1, a2, b2 usw. bezeichnet. Das hatte ich mit dem Symboleditor verwechselt. Im Symbol gibt es Pinnummern und Pinnamen. Zurück zum Thema. Ich denke ich weiß wo es klemmt. Wenn man im Schaltplan auch das passende DIN41612 Symbol verwendet, dann passt das zum Footprint. Ich habe KiCad 4 mittlerweile deinstalliert. Aber schau einmal nach ob du auch das DIN Symbol hast. Dann werden ganz sicher Symbol und Footprint original übereinstimmen. Dann muss man sich merken, dass man für diese DIN Leisten kein generisches Symbol verwenden darf, egal welche KiCad Version.
Moin, Mein olles Kicad-4.0.3 kennt nur 19 Footprints mit 64 Beinchen (Viele QFP und DIPs). Da ist also einfach nix passendes dabei. Also entweder selber den Footprint zeichnen oder irgendwo gucken, ob's schon mal wer anderes in einem Format, was das alte Kicad frisst, gemacht hat. Gruss WK
Hallo, wenn in v4 die Pinnamen zwischen Symbol und Footprint in der Groß/Klein-Schreibweise unterschiedlich sind, dann ist das natürlich blöd. Was man nun ändert ist denke ich egal. Denke daran. Alles was du in v4 machst ist sowieso nicht zu neueren Versionen kompatibel. > Sehe ich dass dann richtig, dass manche Lib's korrupt sind? Nein. Da hat nur damals jemand nicht aufgepasst. Mit korrupt hat das nichts zu tun. > Und wie händelt dann Ihr das, wenn an Libs geändert wird, dann ne neu > Version kommt, und alles neue installiert wird ? An den originalen Dateien wird nichts geändert. Man legt selbst neue Bibliotheken an. Egal ob Symbol oder Footprint. Das sind getrennte Dateien. Man kann für kleine Änderungen die Originaldatei umbenannt in die eigene Bibliothek speichern und dann abändern. > Pflegt Ihr dann wieder die geänderten Libs dann wieder ins neue System > ein? Eigene Bibliotheken kann man in neueren KiCad Versionen weiterverwenden. Nur wie gesagt, dass macht mit deiner alten v4 keinen Sinn, du kannst nichts von alldem in aktuelle Versionen verwenden. Deshalb denke nochmal darüber nach das du nicht doch irgendwie wenigstens v7 installieren kannst.
Veit D. schrieb: > Deshalb denke nochmal > darüber nach das du nicht doch irgendwie wenigstens v7 installieren > kannst. Sollte er zumindest auf seinem Linux-Rechner tun können: Thomas S. schrieb: > Also mein Workflow ist so wie er ist. Derzeit mit XP oder Win7 oder > Linux. Vorausgesetzt dort gibt's nicht auch Probleme mit 32 vs. 64 bit; das entzieht sich gerade meiner Kenntnis. Müsste man aber notfalls aus den Quellen selbst für x86 compilieren können.
Johannes F. schrieb: > Vorausgesetzt dort gibt's nicht auch Probleme mit 32 vs. 64 bit; das > entzieht sich gerade meiner Kenntnis. Müsste man aber notfalls aus den > Quellen selbst für x86 compilieren können. Würde mich nicht wundern, wenn das Linux nen Ubuntu 18.04 in der 32bit-Version wäre :-D Der TO steht ja offenbar auf antike Software, und versucht uns seine Inkompetenz und Beratungs-Resisternz als Tugend zu verkaufen. Mindestens nen halbes Dutzend Leute haben bereits freundlich versucht, dem TO zu erklären, daß er sich in ner Sackgasse befindet, aber, das verpufft komplett....so what!? Das grenzt an Trollerei.
Roland E. schrieb: > Nimm Linux, dann gehen auch die aktuellen Versionen. Win7 geht nur bis > KiCAD6. Das ist falsch. Unter Win7 läuft maximal KiCAD5. Die letze Version war Version 5.1.12_1. Für KiCAD6 benötigt man mindestens Win8.1.
:
Bearbeitet durch User
Hallo Thomas S. Thomas S. schrieb: > Sehe ich dass dann richtig, dass manche Lib's korrupt sind? Bei den Libs wird aus unzähligen Quellen zusammengemischt. Es gibt zwar Regeln, aber auch viele Sonderfälle.....und natürlch auch einfach nur Fehler. Ja, damit muss man Leben. > Und wie händelt dann Ihr das, wenn an Libs geändert wird, dann ne neu > Version kommt, und alles neue installiert wird ? > Pflegt Ihr dann wieder die geänderten Libs dann wieder ins neue System > ein? Erfolgreich verwendete Symbole, Module (Footprints) und 3D-Modelle kommen in eine separate "private" Bibliothek, die von den "normalen" KiCad bibliotheken getrennt gehalten wird, damit sie bei einem Update nicht gelöscht wird. Ich verwende dann bevorzugt aus dieser Bibliothek, und erst wenn ich etwas dort nicht enthaltenes brauche, mache ich das entweder selber oder suche mir etwas aus den KiCad Bibliotheken. Hat das Design funktioniert, kommen die Verwendeten Teile in meine "private" Bibliothek zur zukünftigen Verwendung. KiCad erleichtert den Export von verwendeten Symbolen und Footprints aus einem Schaltplan oder Layout in eine separate Bibliothek. Das, und die Bibliotkekstruktur von KiCad macht das obige Vorgehen relativ einfach. Mit freundlichem Gruß: Bernd Wiebus alias dl1eic http://www.dl0dg.de
Bitte melde dich an um einen Beitrag zu schreiben. Anmeldung ist kostenlos und dauert nur eine Minute.
Bestehender Account
Schon ein Account bei Google/GoogleMail? Keine Anmeldung erforderlich!
Mit Google-Account einloggen
Mit Google-Account einloggen
Noch kein Account? Hier anmelden.



