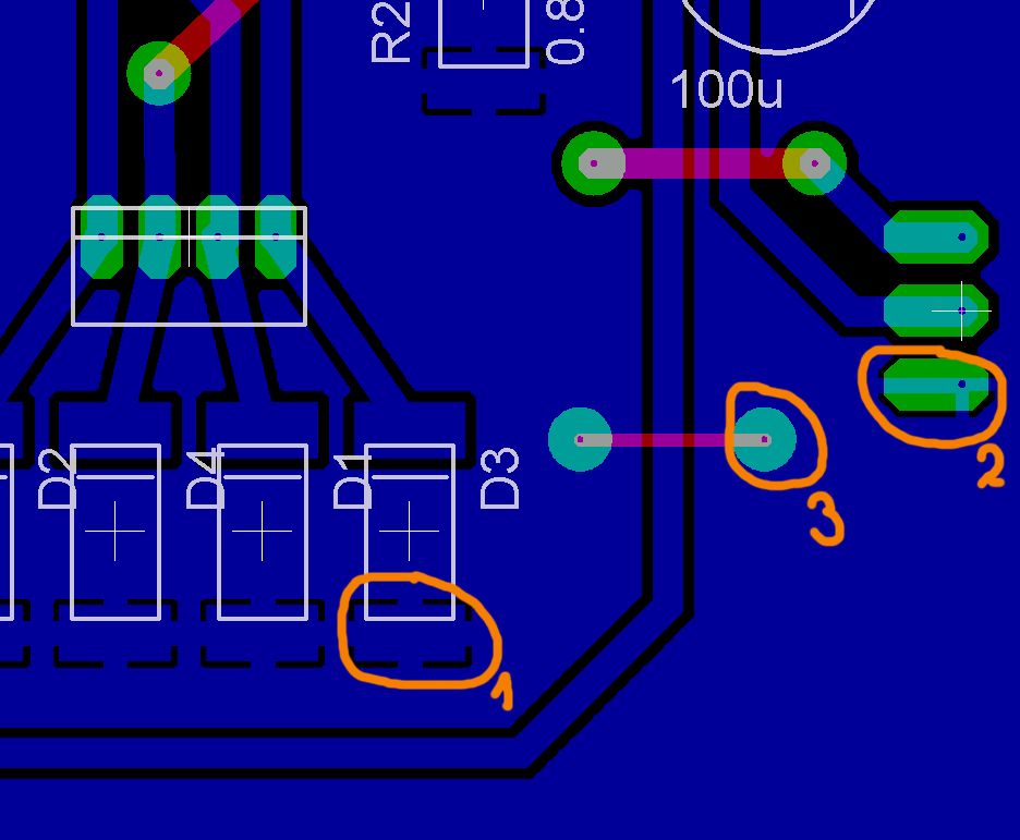
Nachdem ich alle Leitungen bis auf GND verlegt habe und ein Polygon um die gesamte Platine gelegt und mit GND benannt habe, verbindet Eagle ja alle GND-Kontakte mit dem gefüllten Polygon. Nun ist es manchmal so, dass einige Flächen abgegrenzt sind. Deswegen baue ich nachträglich Brücken ein. Dabei gibt es aber nicht diesen "Abgrenzungseffekt" (3), wie bei anderen Pins (1 und 2). Auch wenn ich zuerst die Brücke erstelle und dann das Polygon drüberlege, sieht es genau gleich aus. Wie kann man das machen?
Du mußt bevor das Polygon berechnet wird auch alle Kontakte mit GND routen. Das deklarieren der Pins als GND reicht soweit ich weiß nicht. Wenn du also Brücken brauchst, um alle GND's anzuschliessen, setze diese vorher.
Diese "Abgrenzungen" bezeichnet man übrigens mit dem Fachbegriff
Wärmefalle.
Sie verhindern nämlich kalte Lötstellen durch zu starke Wärmeableitung
in die (jetzt nicht mehr) durchgehende Fläche.
> Das deklarieren der Pins als GND reicht soweit ich weiß nicht.
Das macht wohl jedes Programm anders, mein Layout Programm legt alle
Pins und Pads über Wärmefallen an eine Fläche mit gleichem Namen.
Ich habe ja geschrieben, dass es nichts bringt, wenn man die Brücken zuerst verlegt.
Werde wohl mit Bildbearbeitung nacharbeiten müssen.
Das liegt vermutlich daran, dass diese Pads als Vias angelegt werden - die werden eher selten verlötet, oder? Du darfst die Leitungen nicht routen, sondern mußt wirklich Drahtbrücken (0-Ohm-Widerstände) setzen.
Es gibt irgendwo die einstellung, mit der auch für VIAs wärmefallen erstellt werden. Heißt glaub ich create thermals ... hab ich hier irgendwo in nem anderen Thread gelesen, aber noch nicht selbst ausprobiert. Vielleicht findeste was dazu.
Da gibt es eine Einstellung für unter Tools/DRC/Supply. Dort "Generate Thermals for VIAs" anklicken. Bevor ich das kannte habe ich immer restricted Flächen gezeichnet. Aber mit dieser Option ist es doch bequemer ;). Gruß
Du kannst die VIAs auch mittels 'NAME'-Befehl auf GND legen (die von den Brücken), dann die 'Thermals' beim Polygon-Erstellen auf ON, dann verbindet EAGLE die VIAs mittels 'Wärmefallen' mit den GND-Flächen.
Bitte melde dich an um einen Beitrag zu schreiben. Anmeldung ist kostenlos und dauert nur eine Minute.
Bestehender Account
Schon ein Account bei Google/GoogleMail? Keine Anmeldung erforderlich!
Mit Google-Account einloggen
Mit Google-Account einloggen
Noch kein Account? Hier anmelden.
