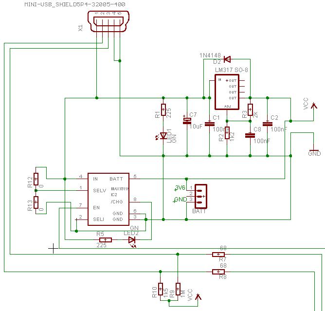
Hi und schönen Sonntag erstmal. Also ich habe ein Problem bei der USB Spannungs-Versorgung meines Atmega8L. und zwar kann ich das Gerät wunderbar an den Akku anschließen (siehe Bild im Anhang, Anschlußklemme BATT, ziemlich mittig), dann funktioniert alles wunderbar, die LED1 GN leuchtet.... So will ich nun aber Spannung vom USB her bekommen passiert rein garnichts. d.h. der atmega8L läßt sich nicht ansprechen und die LED1 GN leuchtet auch nicht.... Zumal auch der Laderegler (max 1811 esa) total überbrückt wird, also spannung aus dem lm317 direkt auf die batt geht, ohne den weg über den laderegler zu nehmen. Folgende Fehler habe ich in der Schaltung schon entdeckt: 1) Laderegler wird übergangen 2) Alle output-ins des lm-317 (so-8) sollten verbunden werden (habe ich bereits) 3) Leiterbahn von LED1 GN zu GND von BATT ist überflüssig fällt euch sonst noch was auf ?habe ich bei der beschreibung was vergessen ? ich hoffe ihr könnt mir ein paar tipps zur verbesserung geben, danke !
Und wenn du das ganze Buch weiblicher Vornamen durch hast - was dann?
Ist das ein Problem für dich? A.K. ist jetzt auch nicht der Bringer...
Nö, nur hiess "sie" 14:50 noch Maike. Das Kürzel A.K. ist übrigens nur Schreibfaulheit aus der Zeit als Opera noch keine siteabhängigen Cookies kannte.
>Nö, nur hiess "sie" 14:50 noch Maike.
Warum müssen sich die Jungs immer als Mädels ausgeben?
Rechnen sie mit einem "Mitleidsfaktor" ?
Bitte melde dich an um einen Beitrag zu schreiben. Anmeldung ist kostenlos und dauert nur eine Minute.
Bestehender Account
Schon ein Account bei Google/GoogleMail? Keine Anmeldung erforderlich!
Mit Google-Account einloggen
Mit Google-Account einloggen
Noch kein Account? Hier anmelden.
