Hallo, benötige für eine Schaltung eine Pegelwandlung der USART Schnittstelle von 5V des uCs auf 3,3V für ein externes Gerät. Das ganze sollte mit/bis 0,5MBaud noch sicher laufen. Leider ist das WiKi, bzw. die darin empfohlenne Bausteine nicht (mehr?) bei Reichelt zu bekommen. Und da ich nur jeweils eine Leitung brauche, würde mir eine Transistorschaltung auch reichen. Die 3,3V > 5V sind nicht so kritisch (könnten ja sogar evtl. wegfallen). Das Problem ist nur, dass das Gerät im schlimmsten Fall nur einen High Pegel von 2,7V hat und der uC erst bei 0,6 * 5V = 3V High erkennt. Insofern habe ich das auch gewandelt. Frage ist nun nur: schalten die Transistoren (den C Typ habe ich hier noch) bei 500kBaud noch sauber genug? Ansonsten: welche Transistoren wären geeigneter dafür? Wäre nett wenn da mal jemand drüber gucken könnte. Wenn die Schaltung so klasse ist, würde ich die evtl. auch ins WiKi einpflegen (bzw. einer der Admins macht das). Gruß, Peter
Wie wäre es z.B. mit einem 74LVC00A (oder auch nen LVC04). Der wird mit 3.3V versorgt und verträgt bis 5,5V am Eingang. Einfach 2xInverter hintereinander. Auf alle Fälle schnell genug und geringer Ruhestrom gegenüber den Transistoren, nur ein Bauteil
Hi,
nette Idee, aber: müsste ich extra bestellen/kaufen und geht nur für 5V
> 3,3V, nicht andersrum. Aber trotzdem danke für den Tipp, werde ich als
"Notlösung" im Hinterkopf behalten.
Peter
Hi, sehe gerade: das ist genau das Problem das ich meinte: Reichelt hat überhaupt keine LVC Typen (zumindest wenn ich nach 74 LVC, 74LVC, LVC ... o.ö. suche). Transistoren gibt es immer ;=) Peter
Reichelt hat die LVX Typen, die sollten genausogut gehen.
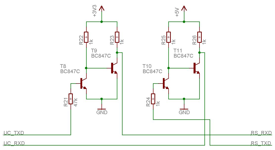
Ich glaube in der Schaltung da oben könnten die Transistoren etwas zu langsam sein. Bei etwa einem Megaherz machen die auf Grund von Millerkapazitäten und Übersättigung eventuell nicht mehr mit. Zwei Schottkydioden müssten zwischen Basis und Kollektor der einzelnen Transistoren eingebaut werden um die Übersättigung zu verhindern.
Hi, danke für die Tipps, der 74LVX125 sollte lt. Datenblatt von Reichelt wunderbar geeignet sein: 5V tolerante Eingänge und ein propagation delay von ca. 7nsec. Der Weg von 5V runter auf 3,3V ist also gelöst. Würde (zur Sicherheit) trotzdem gerne auch den Pegel von 3,3V auf 5V wandeln, um auch im schlimmsten Fall noch übertragen zu können. Werde es deshalb mit der Transistorschaltung einfach mal ausprobieren. Bin ja deutlich unter 1MHz. Gruß, Peter
Es wird sehr wenig Geräte geben, die 3.3V NICHT als H-Pegel sehen. Sollte daher kein Problem sein. Ansonsten ausprobieren und nicht wundern, wie die Signale dann aussehen...:o)))
Hallo Ich suche auch etwas wie ein 3,3v <-> 5 V Transfergate.(transparent) Also das ich eine echte Pegelwandlung habe. Bei der 74254 Lösung habe ich das Problem das ja immer noch die Richtung umgeschltet werden muss. Hat jemnad eine saubere Lösung für so was, schön Dokumentiert in Deustch oder Englisch? Sebastian P.S. Hier im Forum gibt es ja einige Wiki-Einträge, aber die sind mir mehr als Suspekt, ein Teil ist auf englisch ein anderer auf Französisch. Ein ganz schönes Zusammengestammel. Ist ja bekannt das die Franzosen kaum Englsich können, aber man könnte sich ja mal bemühen. Wenns auf Chinesisch geschrieben wäre fänd ich das Ok, denn da wird die meiste PC Technik produziert. Und Chinesisch ist eine Weltsprache(ca. 1,5 Milliarden Leute sprechen das), Englisch DIE Geschäftssprache, aber Französisch, in einem deutschen Forum ?????
Bitte melde dich an um einen Beitrag zu schreiben. Anmeldung ist kostenlos und dauert nur eine Minute.
Bestehender Account
Schon ein Account bei Google/GoogleMail? Keine Anmeldung erforderlich!
Mit Google-Account einloggen
Mit Google-Account einloggen
Noch kein Account? Hier anmelden.
