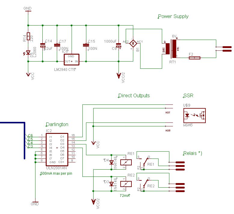
Ist es in Ordnung, wenn man von einem Darlington-Array ULN2001A einen Teil der Ausgänge von 6V/unreguliert (im Schaltplan VCC/2) auf GND schaltet, damit die Relais den Spannungsregler nicht belasten und den AVR u.U. abstürzen lassen, und einen anderen Teil auf 5V VCC?
Na klar das sind doch open collector Ausgänge, also Transistoren. Den jeweils anderen ist es egal was sie gegen GND schalten...
Ich hatte gefragt, weil die 5V, 6V im IC über Dioden verbunden wären und mir als Nicht-Elektroniker nicht klar ist, was das bedeutet (funktioniert die Idee noch, den Stromimpuls beim Abschalten eines Relais von der Schaltung hinter dem Spannungsregler fernzuhalten)?
Es ist kein Stromimpuls sondern ein Spannungsimpuls aufgrund der Selbstinduktion in der Spule beim Abschalten, diese hat die entgegengesetzte Polarität und wird durch die Freilaufdioden kurzgeschlossen. Die Dioden im ULN2001 sind integrierte Freilaufdioden. Wenn man Pin 9 auf Vcc legt kann man sich die externen Dioden an den Relais sparen. (siehe Datenblatt) Übrigens, wenn man Schaltpläne erstellt ist GND meist unten und Vcc oben. Deine Darstellung ist etwas gewöhnungsbedürftig, man denkt ersteinmal, die Versorgungsspannung sei negativ...
> Spannungsimpuls aufgrund der Selbstinduktion in der Spule beim Abschalten, diese hat die entgegengesetzte Polarität und wird durch die Freilaufdioden kurzgeschlossen. Dann verstehe ich den folgenden Absatz aus http://www.dse-faq.elektronik-kompendium.de/dse-faq.htm#F.25.1 nicht, in dem davon die Rede ist, dass Strom zurückfliesst: Entstörung von Relais am Mikocontroller Relais benötigen unbedingt eine Freilaufdiode, denn da sich bei einer Spule der Stromfluss nicht plötzlich ändern kann, will beim Abschalten der Spulenstrom weiterfliessen, und dazu steigt die Spannung des Spulenanschluss am Schalttransistor schlagartig bis der Strom einen Weg gefunden hat (Prinzip Zündfunke). Für diesen Strom bahnt die Freilaufdiode einen Weg, so das die Spannung nur bis zur Betriebsspannung steigt und nicht darüber hinaus. Die in der Induktivität der Relaisspule gespeicherte Energie wird dadurch zurück transportiert, und die Betriebsspannungsquelle muss diese aufnahmen können. Ein Spannungsreglerausgang kann das nicht, die Versorgungsspannung würde ansteigen wenn die Schaltung sonst nicht viel Strom braucht. Daher werden Relais direkt am Siebelko, noch vor dem Spannungsregler angeschlossen (also 9V Trafo, 12V Relais, 7805 für 5V).
Hallo, lege Pin9 an die höchste + Spannung, damit die Dioden im Normalbetrieb immer gesperrt bleiben. Wenn das auch die Relaisspannung ist, kannst Du deren Freilaufdioden weglassen, dafür sind die internen gedacht. Wenn eine andere Spannung die höchste ist, laß die Dioden an den Relais zusätzlich dran. Gruß aus Berlin Michael
Michael U. hat, wie so oft, recht. Von mir nur ein Hinweis auf deine Schaltung und den Vermerk beim ULN:" 500mA max. per Pin". Das stimmt nur bedingt, solange der Gesammtstrom I E(mitter)max. nicht überschritten wird, der imho bei 2,5 A liegt. Die max. Verlustleistung liegt bei ca. 1000 mW.
Bitte melde dich an um einen Beitrag zu schreiben. Anmeldung ist kostenlos und dauert nur eine Minute.
Bestehender Account
Schon ein Account bei Google/GoogleMail? Keine Anmeldung erforderlich!
Mit Google-Account einloggen
Mit Google-Account einloggen
Noch kein Account? Hier anmelden.
