Guten Morgen. Zunächst muss ich euch vorwarnen: bin in Sachen Analogtechnik nicht so die Leuchte (was aber nicht heisst, dass sich das nicht ändern kann/soll). Zum Problem: Vorliegen habe ich ein analoges, sinusförmiges Messsignal -1V...+1V, Frequenzbereich 1Hz bis 100Hz. Um dies per µC auswerten zu können, möchte ich einen 2,5V Offset auf mein Signal aufbringen, damit mein Sinussignal im Bereich 1,5...4V liegt. Einfache Addiererschaltungen per OPV hab ich natürlich haufenweise im Netz gefunden, jedoch bin ich mir unsicher, ob es so funktioniert wie ich möchte, da es immer wieder sich widersprechende Aussagen gibt (Mal Rücklaufleitung hier, dann wieder da. Negative Versorgungsspannung kann entfallen, dann wieder nicht... usw.). Meine Schaltung ist im Anhang. Zur Versorgung des uC wollte ich einen MAX232 verwenden/missbrauchen. Ist sowas denkbar? Vielen Dank.
Das ist viel zu kompliziert ... Den OPV brauchst du nur wenn du eine Verstärkung haben willst. Du brauchst nur einen Kondensator in Reihe zum Signal und dahinter einen Spannungsteiler auf die halbe Betriebsspannung. Dann brauchst du auch keine negative Betriebsspannung und damit keinen MAX232.
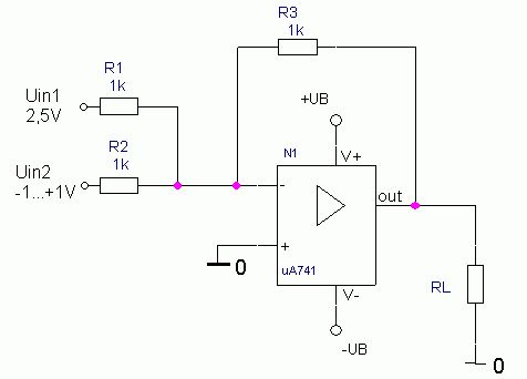
@ marcus ich hab das mal als bild angehängt, so sollte es funktionieren mfg
1K als Spannungsteiler erscheint mir sehr niederohmig. Du musst mal nachsehen, was für eine Quellimpedanz deine Signalquelle hat. Aber in der Größenordnung von 100K bist du wohl besser dran. MW
1k ist das erste was mir eingefallen ist, 100k sollten bei signalen auch gehen
Super, wie immer in diesem Forum. Werd ich gleich ausprobieren, Vielen Dank an alle!!
Bitte melde dich an um einen Beitrag zu schreiben. Anmeldung ist kostenlos und dauert nur eine Minute.
Bestehender Account
Schon ein Account bei Google/GoogleMail? Keine Anmeldung erforderlich!
Mit Google-Account einloggen
Mit Google-Account einloggen
Noch kein Account? Hier anmelden.

