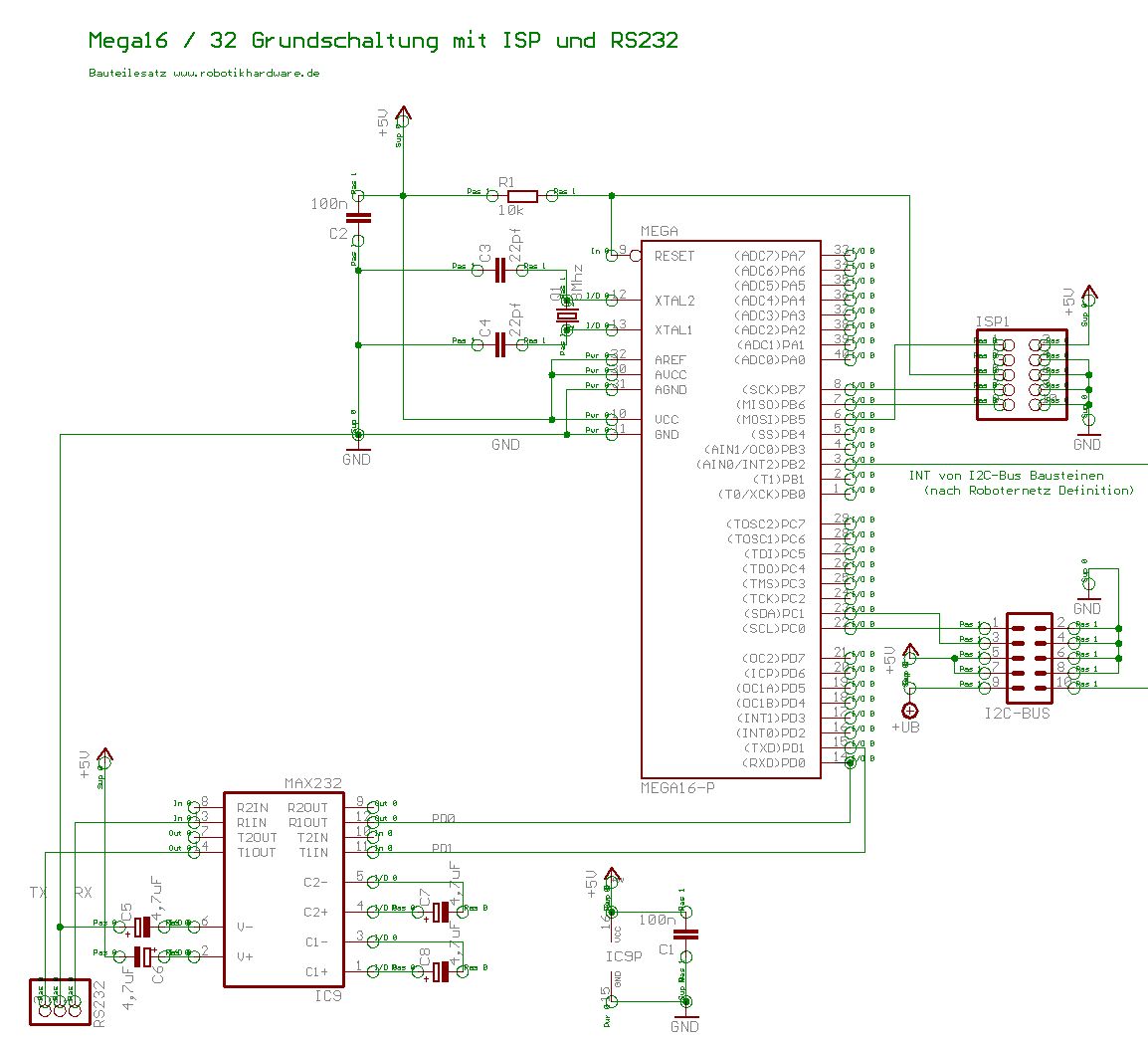
Hallöle, ich habe schon mehrere Schaltungen nach dem schemata (siehe Anhang), gebastelt, aber manchmal funzt das mit Usart<->rs232 komunikation einfach nicht,.. die RN boards von robotikhardware sind äquivalent geschaltet,.... Also (hardware)Echo bei R1in,T1out ist noch ok, danach bei T1in,R1out nicht,.. Gemessen habe ich bei TXD High bei T1out ~3,5V eindeutig zu wenig,.. C1+- hat rund 9V und C2 ~ 12V, V+-~15V Nach dem Datenblatt sollten ja andere werte da sein,.. Anbei der rs232 treiber ist ok,.. grüüße
Im Datenblatt von TI stehen für die Ladepumpen-Elkos auch andere Werte. Allerdings funktionieren bei mir auch 10µ. Welcher Hersteller ist Dein MAX?
Texas Instr., ich habs auch mitnem treiber von Maxim versucht,.. Das problem ist das dieser Aufbau in manchen schaltungen funktioniert, und in manchen nicht,.. z.B.: in meiner allerersten Schaltung mitnem Mega32, kein prob,. jetzt hab ich mir ne referenzschaltung mitnem mega48 aufgebaut, da funzt es nicht,... von C6?? (c1+-,c2+-,v+-,vcc,gnd,t1in,t1out,...) welcher pin?? grüüße und danke
Preisleistungstechnisch sind die schon ok,.. gerade wenn man schnell was checken, messen und steuern will ohne erstmal ne schaltung zu basteln, will man genauer auf die Problemstellung eingehen will kommt man um ein eigenes pcb kaum rum,... Ich weiß zwar jetzt das du den elko c6 meinst, aber warum soll ich den auf masse ziehen wenn dort die 5v eigentlich hingehören??? verstehe ich nicht( erklärung bitte :) ) grüüße
@Kai Erklärung bitteschön: Der Onkel Maxim gibt in seinem Datnblatt die Beschaltung so an. http://www.elektronik-kompendium.de/public/riederer/max232.htm Ich habe es schon viele, viele Male so getan, wie ´dort beschrieben und siehe da: es geht prima und liefert +/-12V. MfG Paul
Wenn ich mich nich irre hatte ich auch oben hingeschrieben das v+-~ 15V bringt, dennoch haben die pins c1+- ~9V, c2+-~12V, t1out bei txd high rund 3,5V, der einzige unterschied ist das gegenüber vcc noch ein elko zu gnd geschaltet ist,... naja den werd ich mal setzen und gucken ne,.. danke für eure hilfe,.. :)
@Glaub ich nicht Wie sagte schon Pittiplatsch der Liebe:"Kannste glauben!" ..es geht sogar noch schlimmer: Laut Datenblatt kann der Max232 sogar +/-15V erzeugen. MfG Paul
Bitte melde dich an um einen Beitrag zu schreiben. Anmeldung ist kostenlos und dauert nur eine Minute.
Bestehender Account
Schon ein Account bei Google/GoogleMail? Keine Anmeldung erforderlich!
Mit Google-Account einloggen
Mit Google-Account einloggen
Noch kein Account? Hier anmelden.
