Hallo, was ist genau eine Ferritperle? eine normale Spule? Newbie
aber was stellt sie technisch gesehen dar? entspricht sie einer spule oder aus was besteht sie?
Newbie wrote: > aber was stellt sie technisch gesehen dar? Ein Stückchen Ferrit mit mindestens einem Loch drin. > entspricht sie einer spule Zu einer Spule gehört ein bisschen mehr als nur ein Kern. Man kann mit einer Ferritperle eine kleine Spule basteln, wenn man einen Draht ein- oder mehrmals durchwickelt. > oder aus was besteht sie? Aus Ferrit eben...
Betrachte einen Ferrit wie eine Spule mit extrem tiefer Guete. Sie begrenzt Stromanstieg, ist aber dissipativ. Fuer einen Schaltregler daher ungeeignet.
Hallo, nach welchen vorgaben sucht man sich eine passende ferrit perle aus? z.B. für den http://www.micrel.com/_PDF/Ethernet/full_ds/KS8001-ds.pdf ? Welche Abmessungen muss dieser Ferrit-Kern aufweisen? Timm
>Welche Abmessungen muss dieser Ferrit-Kern aufweisen?
Die gibt's in SMD 0603, 0805 und 1206.
Zusaetzlich gibt's noch 4 Stueck in einem 1206 quer.
>nach welchen vorgaben sucht man sich eine passende ferrit perle aus?
Naja. Der DC Widerstand, die Strombelastbarkeit, die Durchlassfrequenz
und die Sperrfrequenz sollten hinkommen. Und auch nicht unwichtig :
sollte lieferbar sein. Ich fand die Dinger sind nicht an Lager und
bestelle daher immer eine Rolle.
aber billig sind diese dinger in smd-ausführung keineswegs, oder? bei RS zahlt man für eine 13 Euro und bei FArnell gibts gar keine
Ich hab den genauen Betrag nicht mehr im Kopf, aber eine 3000er Rolle ist bei 150Euro oder so. 13 Euro pro Stueck ist dreister Abriss. Sogar der nicht wirklich guenstige schuricht/distrelec verkloppt die fuer 50 cents das stueck.
Ihr meint doch hofendlich 13 EuroCENT? http://de.farnell.com/jsp/search/results.jsp?N=411+1000241&Ntk=gensearch_002&Ntt=SMD+FERRITE&Ntx=
Haben Ferritperlen eigentlich nachteile bezüglich störungen etc. von anderen bauteilen? Sind das die gleichen wie für spulen oder tritt noch irgendwas verstärkt auf? PeterK
Nachteile von Spulen ? Stoerungen ? Bauteile haben ein Verhalten, und das ist jeweils in einem Context vorteilhaft odder auch nicht.
Hi, Timm wrote: > aber billig sind diese dinger in smd-ausführung keineswegs, oder? > > bei RS zahlt man für eine 13 Euro und bei FArnell gibts gar keine Schau bitte ganz genau bei den RS-Preisen nach. Der Preis wird oft als Preis pro Verpackungseinheit angezeigt, nicht der reine Stückpreis. als Beispiel: http://www.rsonline.de/cgi-bin/bv/rswww/searchBrowseAction.do?D=bead&Nr=AND%28avl%3ade%2csearchDiscon_de%3aN%29&Ntk=I18NAll&Nty=1&Ntt=bead&Dx=mode%20matchpartial&Ntx=mode%20matchpartial&N=0&name=SiteStandard&forwardingPage=line&R=2509574333&callingPage=/jsp/search/search.jsp&BV_SessionID=@@@@1362048767.1185867566@@@@&BV_EngineID=cccgaddlijghfjdcefeceeldgkidhgk.0&cacheID=denetscape Da steht Menge 1+ 21,57 €, aber die VPE ist 50 Stück! mfg Ulrich
Hallo, eigentlich dienen Ferritperlen der Unterdrückung von Störungen. Als Spule würde ich sie nicht direkt sehen (elektrotechnisch/philosophisch ist ja alles eine Induktivität - aber lassen wir das). http://www.neosid.de/DWL/Teil4/Teil_4.pdf (Achtung 9.2MB) Seite 86. Nicht umsonst wird dort eine Impedanz bei Frequenzen angeben, damit kann mal hochfrequente Störungen "dämpfen". Ich hoffe das war soweit richtig. mfG PS: Preise dafür z.B. bei Bürlin 42ct (Apotheke halt) http://www.buerklin.com/gruppen/KapD/D127610.asp
Ich hätte noch eine Frage zu Ferritperlen. Ich habe eine Rechteckspannung mit einer Frequenz von 500kHz. Diese hat "Sinusschwingungen mit 50Mhz" überlagert. Wenn ich nun eine Ferritperle und zwar eine RRH 16-090-285 siehe DB S.12 http://docs-europe.electrocomponents.com/webdocs/0295/0900766b8029522f.pdf benutzen würde. Was würde dann genau passieren? Wirkt die Ferritperle wie eine Induktivität? Laut DB hat die von mir genannte Ferritperle bei 1Mhz noch eine Impedanz von ca. 18ohm. Wie wirkt sich das auf das Rechteck aus, wenn es mit 8 ohm belastet wird. Währe Glücklich über Hilfe.
@ Redegle (Gast) >Was würde dann genau passieren? Wirkt die Ferritperle wie eine >Induktivität? Sie IST eine Induktivität, allerdings eine absichtlich verlustbehaftete. > Laut DB hat die von mir genannte Ferritperle bei 1Mhz noch >eine Impedanz von ca. 18ohm. Wie wirkt sich das auf das Rechteck aus, >wenn es mit 8 ohm belastet wird. Schaltplan? MFgG Falk
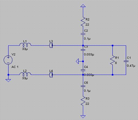
Danke für die Information, auch wenn ich Verlustbehaftet eigendlich nicht höhren wollte. Bild ist im Anhang. AC 1 ist eine PWM 500kHz 60V Rechteck. R1 ist der Lastwiderstand. Ziel ist es ein möglichst Verzerrungsarmes Sinus zu bekommen. Die PWM Schwingt leicht mit 40-50Mhz und durch die parasitäre Kapazität der 33µH Spule bekomme ich die nicht rausgefiltert. Hatte das schonmal hier gepostet und als Tipp kam nen Ferrit in Reihe zu der Spule zu schalten. Sieht an aber auf dem Bild ist L3 und L4.
Redegle schrieb: > Danke für die Information, auch wenn ich Verlustbehaftet eigendlich > nicht höhren wollte. Wie soll sie dann die Störungen unterdrücken können? Die hohen Frequenzen werden halt verheizt und das meint Falk mit Verlustbehaftet. Das ist bei ner normalen Induktivität (zB Speicherdrossel) eher unerwünscht, hier aber nicht.
Das kann ich mir irgedwie schlecht vorstellen. Bei einer Induktivität z.B. Speicherdrossel bleibt die Energie vorhanden. Also sie wird im Magnetfeld gespeichert. Eine Ferritperle soll ähnlich einer Induktivität wirken aber die Energie wird verheizt. Also wird die dann entsprechend warm oder wie soll ich mir das vorstellen?
Ja, sehr empfehlenswertes Buch zum Thema Filter und Ferrite: "Trilogie der induktiven Bauelemente", Würth Elektronik (http://www.we-online.de) Wenn ich mich recht erinnere, kann man da auch Samples beziehen. mfg
Damit andere sich die Sucherei ersparen: http://www.we-online.de/web/de/emc/news_5/neue_trilogie/Neue_Trilogie.php
Bitte melde dich an um einen Beitrag zu schreiben. Anmeldung ist kostenlos und dauert nur eine Minute.
Bestehender Account
Schon ein Account bei Google/GoogleMail? Keine Anmeldung erforderlich!
Mit Google-Account einloggen
Mit Google-Account einloggen
Noch kein Account? Hier anmelden.
